Бесплатная техническая библиотека
Входной усилитель-формирователь частотомера. Энциклопедия радиоэлектроники и электротехники

Энциклопедия радиоэлектроники и электротехники / Измерительная техника
Комментарии к статье
Широкое распространение микроконтроллеров позволяет создавать на их основе измерители частоты. Однако, как правило, такие конструкции имеют существенный недостаток, так как они рассчитаны на обработку сигналов с логическими уровнями. Их возможности расширяет описываемое устройство.
Удобство работы с универсальным частотомером, способным измерять частоту и длительность временных интервалов, во многом зависит от наличия в его составе входного усилителя-формирователя, а также от качества и возможностей этого усилителя. Требования к этому узлу, используемому в частотомере и измерителе временных интервалов, различны, а по отдельным параметрам и вовсе совершенно противоречивы.
Наиболее удобные для обработки частотомером прямоугольные импульсы имеют конечное значение длительности фронта и спада. Для измерителя временных интервалов внесение входным усилителем дополнительной временной задержки недопустимо. Наоборот, он должен формировать как можно более крутой фронт и спад импульсов на заданном уровне порога компарации. Это требование особенно важно для сигналов с формой, отличной от прямоугольной. Для частотомера более пригоден усилитель-формирователь с гистерезисом.
Реальные сигналы имеют выбросы, и не исключены помехи. Применение обычных фильтров целесообразно для низкочастотных частотомеров. Для высокочастотных частотомеров и измерителей временных интервалов предлагается простая и практически воспроизводимая схема усилителя-формирователя, способного выполнять следующие операции:
- обрабатывать входные сигналы положительной и отрицательной полярности напряжением от 0,3 до 20 В;
- плавно регулировать уровень порога компарации входного сигнала в пределах 0,3. ..7,5 В;
- надежно работать при частоте входных импульсов от 0 до 2,5 МГц, сохраняя работоспособность практически до значений частоты в 5 МГц
- измерять длительность импульсов более 0,3 мкс (при подборе порога компарации перед сменой предела измерения этот порог может быть снижен до 0,1 мкс).
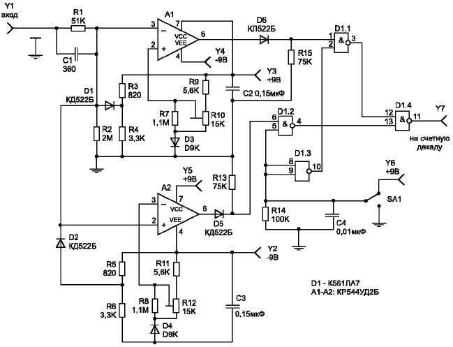
Схема представлена на рис. 1. Усилитель состоит из электронного переключателя-формирователя, собранного на логических элементах микросхемы D1, и двух параллельно включенных и идентичных по построению каналов, каждый из которых представляет собой компаратор напряжения на двухканальном быстродействующем операционном усилителе А1, А2. Верхний по схеме канал предназначен для обработки входных сигналов положительной полярности, нижний - отрицательной полярности. Входной сигнал через ограничительный резистор R1 и конденсатор С1 поступает на вход 3 операционного усилителя А1. В момент превышения входным напряжением порога компарации, определяемого напряжением на входе 2 ОУ А1, напряжение на выходе 6 ОУ скачкообразно увеличивается, а при уменьшении ниже порога компарации скачкообразно уменьшается.
Рис. 1 Принципиальная схема входного усилителя
Порог компарации устанавливается переменным резистором R10. Нижний предел порога компарации определяется падением напряжения на диоде D3 и составляет примерно 0,3 В, а верхний - параметрами элементов делителя напряжения R9R10D3 и равен, соответственно, 7,5 В. Напряжение на выходе делителя R3R4 определяет порог ограничения входного сигнала, при превышении которого открывается диод D1. Избыток напряжения падает на резисторе R1, предотвращая перегрузку иу по входу. Точно так же работает второй канал устройства, собранный на ОУ А2. С выходов ОУ А1 и А2 импульсы через диоды D5 и D6, исключающие прохождение сигналов отрицательной полярности, поступают на электронный коммутатор-формирователь. Этот узел разрешает прохождение сигналов с канала "положительной" или "отрицательной" полярности в соответствии с сигналом управления, который поступает с переключателя SA1. Переключателем SA1 пользователь вручную устанавливает режим усилителя (выбор канала) в соответствии с полярностью измеряемого сигнала. Можно отказаться от коммутации каналов, соединив катоды диодов D6 и D5 и обеспечив тем самым автоматический выбор полярности входного сигнала. Однако при работе с двухполярным сигналом, например синусоидальным, частотомер покажет удвоенное значение частоты.
Усилитель разработан для частотомера, собранного на КМОП микросхемах.
При использовании его в приборах с микросхемами ТТЛ на выходе необходимо предусмотреть преобразователь уровня, собранный, например, на микросхеме К561ПУ4.
Напряжение питания усилителя можно увеличивать до ±15 В. При этом улучшается его частотная характеристика, и расширяются пределы величины допустимого входного напряжения.
В устройстве можно использовать любые маломощные кремниевые диоды серий КД521, КД503,1 N3207 с обратным напряжением не менее 30 В; маломощные германиевые диоды серий Д9, Д311, 1N3206, 1N3203. Операционные усилители КР544УД2Б могут быть заменены на К544УД2 без изменений в монтаже платы. Допускается применение ОУ типа К574УД1. При замене микросхемы К561ЛА7 на К561ЛЕ5 функция переключателя SA1 изменится на противоположную. Использование микросхем К176ЛА7 или К176ЛЕ5 несколько ухудшит частотные характеристики. При настройке усилителя необходимо выставить напряжение в пределах 7,3...7,5 В на верхнем по схеме выводе резисторов R10, R 12, R4, R6. При необходимости следует подобрать резисторы R9, R3, R11, R5.
Автор: Владимир Епинин, vepin@i1.ru; Публикация: radioradar.net
Смотрите другие статьи раздела Измерительная техника.
Читайте и пишите полезные комментарии к этой статье.
<< Назад
Последние новости науки и техники, новинки электроники:
Власть является ключевым фактором счастья в отношениях
11.03.2026
Исследования семейных и романтических отношений показывают, что длительное счастье пары зависит не только от привычных факторов, таких как доверие, уважение и преданность, но и от более тонких психологических аспектов. Современные ученые ищут закономерности, которые отличают действительно счастливые пары от остальных, чтобы понять, какие механизмы поддерживают гармонию в отношениях.
Группа исследователей из Университета Мартина Лютера в Галле-Виттенберге и Бамбергского университета провела опрос среди 181 пары, которые состояли в совместных отношениях более восьми лет и прожили вместе хотя бы месяц. Участники заполняли анкету, описывая различные аспекты своих отношений, включая распределение обязанностей, эмоциональную поддержку и степень вовлеченности в совместные решения.
Анализ данных показал интересный паттерн: пары, где оба партнера ощущали высокий уровень личной власти, оказывались наиболее счастливыми и удовлетворенными. В данном контексте под властью понимается способност ...>>
Защищенная колонка-повербанк Anker Soundcore Boom Go 3i
11.03.2026
Компания Anker представила новую модель линейки Soundcore - колонку Soundcore Boom Go 3i, ориентированную на активное использование на улице.
Новинка отличается высокой степенью защиты: корпус соответствует стандарту IP68, что обеспечивает водо- и пыленепроницаемость, а ударопрочный дизайн выдерживает падение с высоты до одного метра. За качество звука отвечает 15-ваттный драйвер, обеспечивающий пик громкости до 92 дБ, а технология BassUp 2.0 усиливает низкие частоты, делая звучание более насыщенным.
Колонка обладает автономностью до 24 часов, а LED-индикатор позволяет контролировать уровень заряда батареи. Кроме того, Soundcore Boom Go 3i может выполнять функцию павербанка: согласно внутренним тестам, устройство способно зарядить iPhone 17 с нуля до 40% за один час, что делает его полезным аксессуаром в походах и поездках.
Среди функциональных особенностей модели стоит выделить технологию Auracast, которая улучшает подключение и позволяет создавать стереопару из двух колонок ...>>
Раннее воздержание от алкоголя перестраивает мозг и иммунитет
10.03.2026
Алкогольная зависимость - хроническое расстройство с компульсивным употреблением спиртного, которое влияет не только на поведение, но и на функционирование мозга и иммунной системы. Недавние исследования показали, что даже на ранних этапах воздержания организм начинает перестраиваться, открывая новые возможности для терапии зависимости.
Ученые сосредоточились на пациентах, находящихся в первые недели абстиненции, и зафиксировали значительные изменения в мозговой активности. С помощью функциональной магнитно-резонансной томографии они выявили перестройку сетей нейронных связей, отвечающих за контроль импульсов и принятие решений. Эти изменения могут быть ключевыми для восстановления самоконтроля и снижения риска рецидива.
Одновременно с нейронной перестройкой исследователи наблюдали колебания иммунной системы. В крови повышался уровень цитокинов - сигнальных белков, регулирующих воспалительные процессы. Эти данные свидетельствуют о существовании нейроиммунного взаимодействия, при ...>>
Случайная новость из Архива Влияние недостатка сна на успеваемость студентов
21.04.2025
В условиях стремительного ритма современной жизни молодые люди все чаще жертвуют сном в пользу учебы, работы или досуга, полагая, что несколько часов отдыха несущественны. Однако наука все настойчивее опровергает эту точку зрения, доказывая, что качество сна может быть решающим фактором не только для здоровья, но и для интеллектуальных достижений. Особенно остро эта проблема стоит перед школьниками и студентами, чья умственная активность напрямую зависит от биологических ритмов организма.
Группа исследователей провела эксперимент в Массачусетском технологическом институте (MIT), чтобы выяснить, как различные аспекты образа жизни студентов влияют на их академическую успеваемость. Для наблюдения за повседневной активностью участников использовались фитнес-браслеты. Первоначальной целью было изучить возможную связь между физической активностью и результатами обучения. Однако полученные данные оказались неожиданными.
Как выяснилось, занятия спортом практически не оказывали влияния на оценки студентов. Зато на первый план вышел другой фактор - продолжительность и качество сна. Результаты исследования показали, что именно регулярный и достаточный по времени сон стал основным предиктором успешности в обучении. Имеет значение не столько то, выспался ли студент накануне экзамена, сколько то, насколько стабильно он соблюдал режим сна на протяжении всего учебного года.
Особое внимание исследователи обратили на то, в какое время суток студенты отправлялись спать. Было установлено, что привычка ложиться после двух часов ночи со временем сказывается на ухудшении успеваемости. Нарушение естественных биоритмов и хронический недосып мешают концентрации, ухудшают память и замедляют усвоение новой информации, что особенно критично в интенсивной образовательной среде, как в MIT.
Авторы исследования подчеркивают, что полноценный ночной отдых - это не просто способ восстановления сил, а важнейший инструмент, обеспечивающий эффективность учебного процесса. При этом краткосрочные меры, такие как попытка "наспаться" перед контрольной, не компенсируют негативные последствия хронической нехватки сна. Только систематическое соблюдение режима может принести заметные положительные результаты.
Любопытно, что данные исследования противоречат широко распространенному мнению, согласно которому успех зависит исключительно от трудолюбия и количества проведенных за учебниками часов. Как оказалось, именно способность грамотно организовать свой распорядок дня, выделяя достаточное время для сна, становится важным условием академического роста.
Открытие, сделанное учеными MIT, подчеркивает значимость сна как неотъемлемого компонента когнитивного развития. Для студентов и преподавателей этот вывод может стать стимулом для переоценки приоритетов: возможно, путь к высоким оценкам начинается вовсе не с библиотеки, а с своевременного отхода ко сну.
|
Другие интересные новости:
▪ Очистка воды целлюлозой
▪ Замороженный свет
▪ Камчатских оленей чипировали
▪ Искусственные кристаллы для охлаждения электроники
▪ Термопаста с ароматом зеленого яблока
Лента новостей науки и техники, новинок электроники
Интересные материалы Бесплатной технической библиотеки:
▪ раздел сайта Аудиотехника. Подборка статей
▪ статья Автоматические межпланетные станции Вояджер. История изобретения и производства
▪ статья Где и когда русские войска одержали первую победу над золотоордынцами? Подробный ответ
▪ статья Декан факультета. Должностная инструкция
▪ статья Универсальное устройство на микроконтроллере: часы, термометр, термостат, будильник, система удаленного управления. Энциклопедия радиоэлектроники и электротехники
▪ статья Из двух веревочек - одна. Секрет фокуса
Оставьте свой комментарий к этой статье:
Главная страница | Библиотека | Статьи | Карта сайта | Отзывы о сайте

www.diagram.com.ua
2000-2026