Бесплатная техническая библиотека
Узкополосный источник качающейся частоты. Энциклопедия радиоэлектроники и электротехники

Энциклопедия радиоэлектроники и электротехники / Измерительная техника
Комментарии к статье
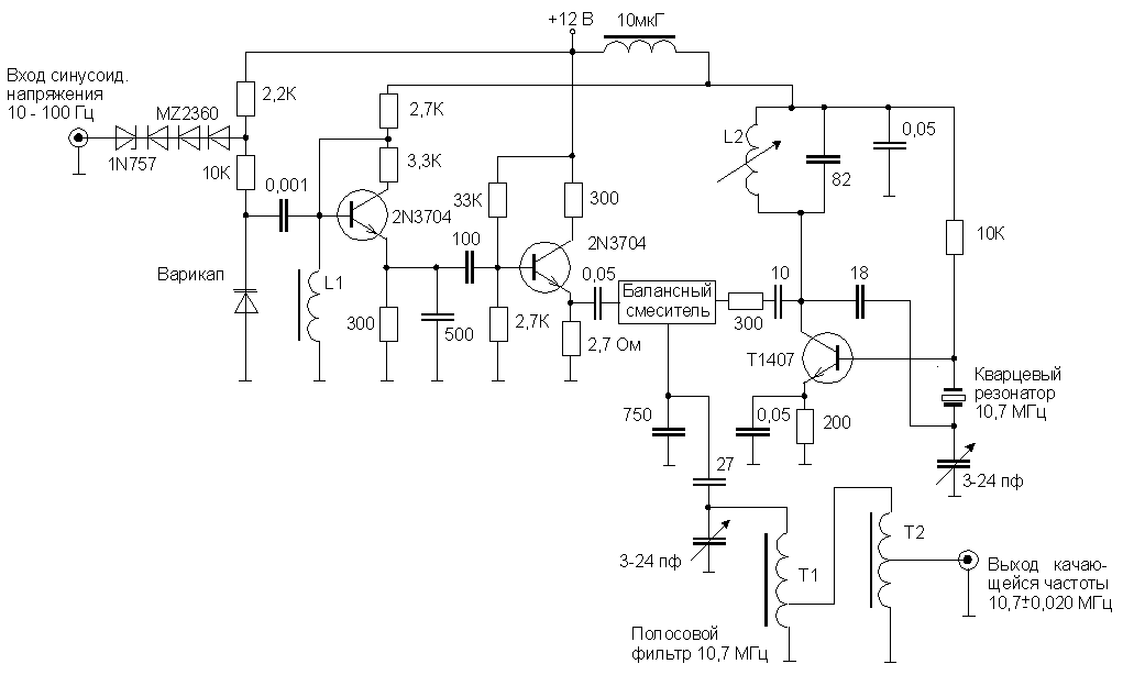
Схема, содержащая низкочастотный генератор и балансный модулятор, может вырабатывать качающуюся частоту 10,7 МГц±20 кГц, что удобно при наладке каскадов промежуточной частоты в стандартном ЧМ-приемнике. Узкополосный источник качающейся частоты предпочтителен в тех случаях, когда частотную характеристику проверяемого каскада наблюдают на экране осциллографа: изображение получается устойчивым, что невозможно при использовании широкополосного генератора качающейся частоты. Диапазон частотной развертки у описываемой схемы в 2,5 раза уже, чем у имеющегося в продаже генератора качающейся частоты. Благодаря этому побочная частотная модуляция снижается до уровня, при котором она не оказывает заметного влияния.
Как видно из рис. 1, сигнал частоты 10,05 МГц, получаемой от кварцевого генератора, смешивается с сигналом средней частоты 650 кГц, получаемой от низкочастотного генератора качающейся частоты. На выходе смесителя получается сигнал со средней частотой 10,7 МГц, которую можно изменять в пределах ±20 кГц путем перестройки 650-кГц генератора. Этот метод качания частоты предпочтительней, чем перестройка высокочастотного генератора, так как дает лучшую стабильность частоты.
Рис. 1 (нажмите для увеличения)
Для перестройки генератора качающейся частоты используется варактор, на который подается синусоидальный управляющий сигнал 2 В эфф. на частоте 10 Гц. Частоту управляющего сигнала можно увеличить, но если она превышает 100 Гц. время установления проверяемой схемы может создавать ограничения при наблюдении ее частотной характеристики. Уменьшение амплитуды синусоидального сигнала приведет к сужению диапазона качания частоты, но фактически это влияние будет ничтожно малым, так как обычная амплитуда синусоидального сигнала вполне достаточна для управления варактором.
На выходе балансного смесителя действует сигнал частоты 10,7±0,020 МГц. Другие частотные составляющие, генерируемые в процессе модуляции (главным образом гармоники основной частоты), могут создавать трудности при получении устойчивого изображения на экране осциллографа. Полосовой фильтр 10,7 МГц подавляет эти составляющие, после чего сигнал подается на проверяемую схему (рис, 2).
Рис. 2
В каскадах усилителя промежуточной частоты (которые, собственно, и подвергаются проверке) амплитуда выходного напряжения является функцией частоты входного сигнала. Если необходимо осциллографировать частотную характеристику каскада с достаточной точностью, то выходное напряжение надо преобразовать в сигнал постоянного тока. Это преобразование выполняет детектор амплитудных значений, состоящий из выпрямителя и интегрирующей цепочки; в данном случае для этого взят имеющийся в продаже блок XD-3A фирмы Telonic. Далее полученный сигнал постоянного тока подается на вход вертикального усилителя осциллографа, а на вход горизонтального усилителя подается синусоидальное напряжение, управляющее генератором качающейся частоты.
В результате на экране осциллографа можно наблюдать частотную характеристику проверяемого каскада. Изображение получается устойчивое и достаточно точное, поскольку побочная частотная модуляция, возникающая от узкополосного генератора качающейся частоты, минимальна, а следовательно, отклик детектора не изменяется в каждом цикле качания частоты.
Автор: J. Isbell; Публикация: Н. Большаков, rf.atnn.ru
Смотрите другие статьи раздела Измерительная техника.
Читайте и пишите полезные комментарии к этой статье.
<< Назад
Последние новости науки и техники, новинки электроники:
Лабораторная модель прогнозирования землетрясений
30.11.2025
Предсказание землетрясений остается одной из самых сложных задач геофизики. Несмотря на развитие сейсмологии, ученые все еще не могут точно определить момент начала разрушительного движения разломов. Недавние эксперименты американских исследователей открывают новые горизонты: впервые удалось наблюдать микроскопические изменения в контактной зоне разломов, которые предшествуют землетрясению.
Группа под руководством Сильвена Барбота обнаружила, что "реальная площадь контакта" - участки, где поверхности разлома действительно соприкасаются - изменяется за миллисекунды до высвобождения накопленной энергии. "Мы открыли окно в сердце механики землетрясений", - отмечает Барбот. Эти изменения позволяют фиксировать этапы зарождения сейсмического события еще до появления традиционных сейсмических волн.
Для наблюдений ученые использовали прозрачные акриловые материалы, через которые можно было отслеживать световые изменения в зоне контакта. В ходе искусственного моделирования примерно 30% ко ...>>
Музыка как естественный анальгетик
30.11.2025
Ученые все активнее исследуют немедикаментозные способы облегчения боли. Одним из перспективных направлений становится использование музыки, которая способна воздействовать на эмоциональное состояние и когнитивное восприятие боли. Новое исследование международной группы специалистов демонстрирует, что даже кратковременное прослушивание любимых композиций может значительно снижать болевые ощущения у пациентов с острой болью в спине.
В эксперименте участвовали пациенты, обратившиеся за помощью в отделение неотложной помощи с выраженной болью в спине. Им предлагалось на протяжении десяти минут слушать свои любимые музыкальные треки. Уже после этой короткой сессии врачи фиксировали заметное уменьшение интенсивности боли как в состоянии покоя, так и при движениях.
Авторы исследования подчеркивают, что музыка не устраняет саму причину боли. Тем не менее, она воздействует на эмоциональный фон пациента, снижает уровень тревожности и отвлекает внимание, что в сумме приводит к субъективном ...>>
Алкоголь может привести к слобоумию
29.11.2025
Проблема влияния алкоголя на стареющий мозг давно вызывает интерес как у врачей, так и у исследователей когнитивного старения. В последние годы стало очевидно, что границы "безопасного" употребления спиртного размываются, и новое крупное исследование, проведенное международной группой ученых, вновь указывает на это. Работы Оксфордского университета, выполненные совместно с исследователями из Йельского и Кембриджского университетов, показывают: даже небольшие дозы алкоголя способны ускорять когнитивный спад.
Команда проанализировала данные более чем 500 тысяч участников из британского биобанка и американской Программы миллионов ветеранов. Дополнительно был выполнен метаанализ сорока пяти исследований, в общей сложности включавших сведения о 2,4 миллиона человек. Такой масштаб позволил оценить не только прямую связь между употреблением спиртного и развитием деменции, но и влияние генетической предрасположенности.
Один из наиболее тревожных результатов касается людей с повышенным ге ...>>
Случайная новость из Архива Гомеопатия бесполезна и для животных
17.12.2016
Гомеопатия - один из самых спорных разделов современной медицины, на который уповают как доверчивые горожане, так и фермеры, которые боятся перекормить скот антибиотиками. Новое исследование немецких ученых в очередной раз заставило мир убедиться в том, что современная наука не в состоянии доказать пользу гомеопатических препаратов.
Большинство ученых утверждает, что гомеопатия не оказывает никакого влияния на человеческий организм, и с ними сложно спорить. Ее использование уже давно высмеивается в научных кругах и приравнивается к шарлатанству. Всемирная организация здравоохранения прямым текстом предостерегает людей от использования гомеопатии в качестве лекарственного средства. Однако фермеры по всему миру продолжают активно использовать гомеопатические препараты. Может, существует разница между людьми и животными?
Немецкие исследователи провели анализ подобных лекарств и пришли к выводу, что их влияние на организм одомашненных животных с научной точки зрения не обнаружено. Они проанализировали 52 клинических испытания в период с 1981 по 2014 годы, результаты которых сильно разнятся. 28 испытаний показали, что воздействие гомеопатии положительно, 22 не выявили никакого эффекта. Из этих 28 у большинства испытаний наблюдаются многочисленные неточности, искажающие итоговые результаты.
С учетом обширного багажа знаний, накопленных на сегодняшний день учеными и медиками, гомеопатические препараты - это просто смешно. Целая доктрина основана на предположении, что препараты, в которых содержится ничтожная концентрация активного вещества (а то и вовсе не обнаруживается ни единой его молекулы) обладают терапевтическим и укрепляющим действием. В случае с домашними животными это заблуждение принесло немало вреда - больные животные, которым не была оказана своевременная медицинская помощь, в конечном итоге слабели и умирали мучительной смертью.
Часто фермеры, заставляющие скот принимать гомеопатию, действуют из самых лучших побуждений. Чрезмерное использование антибиотиков как радикального способа решения всех проблем со здоровьем за последнее время приобретает катастрофические масштабы. Из-за этого все чаще появляются бактерии и вирусы, устойчивые к антибиотикам широкого спектра, и тогда фермерам приходится искать другие способы исцелить своих подопечных. Дошло до того, что во многих магазинах начало появляться мясо со специальной пометкой "не содержит антибиотики".
Использование гомеопатии, как показало недавнее исследование испанских производителей животноводческой продукции, в большинстве случаев лишь повод отказаться от антибиотиков. К сожалению, это лишь усугубляет ситуацию, поскольку растущая (вопреки здравому смыслу) популярность гомеопатической продукции привлекают в этот бизнес все новых и новых предпринимателей, которые охотно продают доверчивым покупателям глюкозу под видом современного лекарства.
|
Другие интересные новости:
▪ Компьютер не враг книге
▪ Смартфоны оглупляют
▪ Доказано существование петли времени
▪ Левши добиваются большего
▪ Вживленные электронные чипы вместо обычных паролей
Лента новостей науки и техники, новинок электроники
Интересные материалы Бесплатной технической библиотеки:
▪ раздел сайта Аудиотехника. Подборка статей
▪ статья Письменность. История изобретения и производства
▪ статья Каким редким словом воспользовался владелец музея для избавления от медленных посетителей? Подробный ответ
▪ статья Каянус. Легенды, выращивание, способы применения
▪ статья TDS-метр - приставка к мультиметру. Энциклопедия радиоэлектроники и электротехники
▪ статья Пассивный регулятор тембра с изменяемыми частотами перегиба усовершенствованный. Энциклопедия радиоэлектроники и электротехники
Оставьте свой комментарий к этой статье:
Главная страница | Библиотека | Статьи | Карта сайта | Отзывы о сайте

www.diagram.com.ua
2000-2025