Бесплатная техническая библиотека
Радиочастотный искатель подслушивающих устройств. Энциклопедия радиоэлектроники и электротехники

Энциклопедия радиоэлектроники и электротехники / Охранные устройства и сигнализация объектов
Комментарии к статье
Сегодня все чаще можно столкнуться с применением в различных целях радиомикрофонов и телефонных радиопрослушивающих устройств. Иногда необходима уверенность в том, что разговор в квартире или офисе не прослушивается.
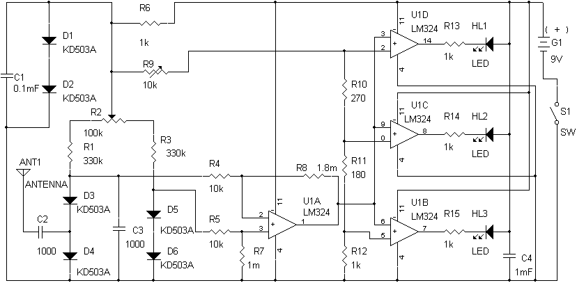
Обычно радиоподслушивающие устройства ("жучки") излучают на одной частоте в диапазоне 30... 500 МГц небольшую мощность (до 5 мВт). Иногда такие устройства работают в ждущем режиме: включаются на передачу при наличии шума в помещении (что обеспечивает экономичность расходования энергии элементов питания) или же при снятии телефонной трубки. Простейшее устройство, которое способно помочь в обнаружении подслушивающих устройств, приведено на рисунке.
(нажмите для увеличения)
Схема является широкополосным мостовым детектором ВЧ напряжения, который перекрывает диапазон частот 1... 200 МГц (при использовании в качестве D01... D06 диодов СВЧ диапазона рабочая полоса может быть расширена) и позволяет обнаруживать "жучки" на расстоянии примерно 0.5... 1 м (это зависит от мощности передатчика). Известно, что измерение ВЧ напряжений с уровнем меньше 0, 5 В затруднено тем, что уже при 0,2... 0,3 В все полупроводниковые диоды при детектировании становятся неэффективны из-за особенности их вольтамперной характеристики. В данной схеме применен известный способ измерения малых переменных напряжений с использованием сбалансированного диодно-резистивного моста. Небольшой ток, протекающий через диоды DЗ, D4, улучшает условия детектирования (повышает чувствительность) и позволяет отодвинуть нижнюю границу уровня измеряемых напряжений до 20 мВ при равномерной амплитудно-частотной характеристике. Диоды D5, D6 образуют второе плечо моста и обеспечивают термостабилизацию схемы. На элементах микросхемы U1.2... U1. 4 собраны трехуровневые компараторы, к выходам которых подключены светодиодные индикаторы НL1... НL3. Диоды D1, D2 применены как стабилизаторы напряжения 1, 4 В, что необходимо для устойчивой работы схемы в широком диапазоне изменения питающих напряжений.
Применение устройства требует определенных навыков, так как схема довольно чувствительна и способна улавливать вблизи любые радиоизлучения, например работу гетеродина приемника или телевизора, а также вторичное переизлучение токопроводящими поверхностями. Для облегчения поиска "жучка" используют сменные антенные штыри с разной длиной, которые позволяют снизить чувствительность схемы. Например возможно применение сменных штырей длиной 400 - 700 - 1200 (мм). При использовании устройства, после его включения, необходимо резистором R2 добиться свечения индикатора НL3. Этим мы устанавливаем уровень начальной чувствительности относительно фона. При поднесении антенны к источнику радиоизлучения должны начинать светиться светодиоды НL2 и HL1 по мере увеличения амплитуды принятого сигнала. Регулировку схемы подстроечным резистором R9 выполняют один раз (при первоначальной настройке устройства от него зависит уровень порогов чувствительности компараторов). Схема сохраняет работоспособность при изменении питания от 6 до 10В.
Публикация: cxem.net
Смотрите другие статьи раздела Охранные устройства и сигнализация объектов.
Читайте и пишите полезные комментарии к этой статье.
<< Назад
Последние новости науки и техники, новинки электроники:
Хорошо управляемые луга могут компенсировать выбросы от скота
15.02.2026
Животноводство, особенно разведение крупного рогатого скота, часто обвиняют в значительном вкладе в глобальное потепление из-за мощного парникового газа - метана, который выделяется при пищеварении у жвачных животных. Это вызывает острые политические споры и призывы к сокращению потребления мяса. Однако ученые напоминают, что полная картина климатического воздействия отрасли не ограничивается только выбросами от животных: огромную роль играет окружающая экосистема - пастбища, почва и растительность, которые способны активно поглощать углекислый газ из атмосферы.
Исследователи из Университета Небраски-Линкольна решили глубже изучить этот баланс. Группа под руководством профессора Галена Эриксона сосредоточилась на том, как правильно организованные пастбища накапливают углерод в растениях и грунте благодаря естественным процессам, стимулируемым выпасом скота. Ученые подчеркивают, что при достаточном уровне осадков и грамотном управлении такие луга превращаются в мощные природные погло ...>>
NASA тестирует инновационную технологию крыла
15.02.2026
Коммерческая авиация ежегодно расходует колоссальные объемы керосина, что сказывается не только на бюджете авиакомпаний, но и на состоянии окружающей среды. В 2024 году глобальные затраты на авиационное топливо достигли 291 миллиарда долларов, и эта сумма продолжает расти. Чтобы справиться с этими вызовами, NASA активно работает над технологиями, способными заметно повысить аэродинамическую эффективность самолетов. Одним из самых перспективных направлений стало создание специальной конструкции крыла, которая максимизирует естественный ламинарный поток воздуха и минимизирует сопротивление.
В январе 2026 года специалисты NASA Armstrong Flight Research Center успешно провели важный этап наземных испытаний концепции Crossflow Attenuated Natural Laminar Flow (CATNLF). Для эксперимента под фюзеляж исследовательского самолета F-15B закрепили вертикально ориентированную масштабную модель высотой около 0,9 м (3 фута), напоминающую узкий киль. Такая компоновка позволила подвергнуть прототип р ...>>
Забота о внуках очень полезна для здоровья мозга
14.02.2026
Общение между поколениями приносит радость всей семье, но мало кто задумывается, насколько активно бабушки и дедушки, заботящиеся о внуках, поддерживают свою умственную форму. Регулярное взаимодействие с детьми стимулирует мозг пожилых людей, помогая сохранять память, скорость мышления и общую когнитивную активность.
Новые научные данные подтверждают, что такая добровольная помощь не только важна для общества, но и может замедлять возрастные изменения в мозге.
Исследователи из Тилбургского университета в Нидерландах провели анализ, чтобы понять, приносит ли уход за внуками реальную пользу здоровью пожилых людей. Ведущий автор работы Флавия Черечес отметила, что многие бабушки и дедушки регулярно присматривают за детьми, и оставался открытым вопрос, насколько это положительно сказывается на их собственном благополучии, особенно в плане когнитивных функций.
Ученые поставили цель выяснить, способен ли регулярный уход за внуками замедлить снижение памяти и других умственных способ ...>>
Случайная новость из Архива Мобильный интернет популярнее голосовой связи
14.03.2013
В 2012 г. затраты на мобильный интернет и приложения в США впервые обогнали голосовую связь. Дальше разрыв будет только увеличиваться. За 2012 г. пользователи мобильных устройств в США впервые потратили больше денег на покупку данных, чем на голосовую связь. Подсчет провела американская компания Telecommunications Industry Association (TIA), сотрудничающая со всеми ведущими операторами. Динамика роста мобильного интернета давно указывала на то, что вскоре этот барьер будет взят. Однако достигнуть перевеса мобильному интернету и приложениям удалось только в прошлом году.
Пользователи мобильных устройств в США потратили на мобильный интернет $94,8 млрд за 2012 г. Это на $23 млрд больше, чем в предыдущем году: за 2011 г. на данные был израсходован $71,1 млрд. Голосовая же связь в 2012 г. стоила американцам $92,4 млрд, и расходы на нее стабильно снижаются с 2008 г.
"Для корпоративного сектора это хорошие новости: чем больше посетителей пользуется мобильным интернетом, тем больший охват могут иметь рекламные кампании, тем больше возможностей для интерактивных коммуникаций с существующими и потенциальными потребителями товара или услуги. Безусловно, потребление услуг передачи данных будет только расти и все больше опережать расходы на голосовую связь, тем более что каждый день появляются все новые драйверы роста, такие, как современные смартфоны, полностью интегрированные в интернет, или устройства типа Google Glass", - отметил Роман Радионов, генеральный директор проекта "Мобильная кухня".
Долгожданная победа мобильного интернета над голосом связана с небывалым ростом популярности смартфонов. В исследовании компании говорится, что смартфоны по продажам скоро обгонят обычные мобильные устройства, не имеющие доступа к скоростному интернету и приложениям. Не последнюю роль сыграли и бытовые приборы и автомобили, которые теперь все чаще имеют выход в интернет.
|
Другие интересные новости:
▪ Прибор, управляющий сновидениями
▪ Электромобили как часть общей электросети
▪ Черный ящик для человека
▪ Многоярусный гриб
▪ Как защититься от морских разбойников
Лента новостей науки и техники, новинок электроники
Интересные материалы Бесплатной технической библиотеки:
▪ раздел сайта Домашняя мастерская. Подборка статей
▪ статья Мы за ценой не постоим. Крылатое выражение
▪ статья Как прорастают семена? Подробный ответ
▪ статья Музейный смотритель. Должностная инструкция
▪ статья Чем заменить счетчик КР531ИЕ14? Энциклопедия радиоэлектроники и электротехники
▪ статья Генератор двух образцовых частот для синтезаторов вещательных передатчиков. Энциклопедия радиоэлектроники и электротехники
Оставьте свой комментарий к этой статье:
Комментарии к статье:
Сидор
Питание перепутано, 11,4 ноги.
Главная страница | Библиотека | Статьи | Карта сайта | Отзывы о сайте

www.diagram.com.ua
2000-2026