Бесплатная техническая библиотека
Детектор жучков с логарифмической шкалой на 12 светодиодах и звуковой индикацией. Энциклопедия радиоэлектроники и электротехники

Энциклопедия радиоэлектроники и электротехники / Охранные устройства и сигнализация объектов
Комментарии к статье
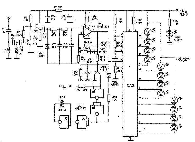
В состав детектора поля входят ФВЧ, усилитель ВЧ, диодный детектор, усилитель постоянного тока с логарифмической зависимостью коэффициента усиления, звуковой генератор с изменяющейся частотой и светодиодная шкала из 12 светодиодов. Детектор способен регистрировать работающие радиомикрофоны в диапазоне частот 20-600 МГц. Принципиальная схема прибора приведена на рисунке.
(нажмите для увеличения)
Сигнал, наводимый в антенне, фильтруется ФВЧ на элементах С2,L1, C3, L2 и поступает на широкополосный апериодический усилитель. Последний выполнен на высокочастотном транзисторе VT1 типа КТ3101. Нагрузкой усилителя служит эмиттерный повторитель на транзисторе VT2 типа КТ3101. Сигнал, снимаемый с регулятора чувствительности - резистора R4, поступает через конденсатор С6 на диодный детектор, собранный на диоде VD1 типа Д9Б. Высокочастотные составляющие фильтруются RC-фильтрами R5, С7 и R6, С8. Низкочастотный сигнал поступает на усилитель на микросхеме DA1 типа КР140УД1208. Коэффициент усиления этого усилителя определяется значением резистора R9. При малом уровне входного сигнала усилитель на DA1 имеет большое усиление. По мере увеличения сигнала происходит открывание диода VD2 типа КД522, сопротивление которого изменяется по логарифмическому закону. Это приводит к изменению сопротивления обратной связи также по логарифмическому закону. С выхода усилителя на микросхеме DA1 сигнал поступает на светодиодный индикатор и звуковой генератор.
Звуковой генератор выполнен на транзисторе VT3 типа КТ315 и микросхеме DD1 типа К561ЛА7. Конденсатор С9 заряжается через резистор R11 до напряжения открывания транзистора VT3. Это приводит к смене уровня логической единицы на уровень логического нуля на коллекторе транзистора VT3. При этом катод диода VD3 типа КД522 оказывается подключенным через резистор R18 к минусу источника питания. Конденсатор С9 быстро разряжается через цепь VD3, R18,что ведет за собой закрывание транзистора VT3. Конденсатор С9 снова начинает заряжаться и весь процесс повторяется. Прямоугольные импульсы преобразуются пьезокерамическим преобразователем ZQ1 типа ЗП-22 в звуковые. При увеличении напряжения на выходе усилителя DA1 уменьшается время заряда конденсатора С9 до напряжения открывания транзистора VT3, а это, в свою очередь, приводит к увеличению частоты следования импульсов генератора. Таким образом, при увеличении уровня входного сигнала происходит повышение тональности звукового сигнала.
Основой светодиодного индикатора является микросхема DA2 типа КМ1003ПП2. Микросхема КМ1003ПП2 является специализированной и выполняет функцию управления светодиодной шкалой, обеспечивая высвечивание столбика на шкале из 12 светодиодов, которые загораются поочередно при изменении входного напряжения от минимального до максимального значения. Яркость свечения светодиодов поддерживается постоянной. Входной сигнал, через делитель напряжения на резисторах R13, R16, поступает на вход микросхемы DA2 (вывод 17). На выводы 16 и 3 микросхемы DA2 подаются уровни опорного напряжения, определяющие, соответственно, минимальное (светодиоды не горят) и максимальное (горят все светодиоды) значения входного сигнала. Питается устройство от источника питания напряжением 5,6 В.Светодиод VD4 типа АЛ307 служит для индикации включения прибора.
Все используемые детали малогабаритные. Детали ФВЧ описаны выше. Микросхема DA1 может быть заменена на КР1407УД2 или любой другой операционный усилитель со своими цепями коррекции. Вместо микросхемы DD1 можно применить К561ЛЕ5. При замене диода VD1 на ГД507 диапазон прибора может быть увеличен до 900 МГц.
Публикация: cxem.net
Смотрите другие статьи раздела Охранные устройства и сигнализация объектов.
Читайте и пишите полезные комментарии к этой статье.
<< Назад
Последние новости науки и техники, новинки электроники:
Власть является ключевым фактором счастья в отношениях
11.03.2026
Исследования семейных и романтических отношений показывают, что длительное счастье пары зависит не только от привычных факторов, таких как доверие, уважение и преданность, но и от более тонких психологических аспектов. Современные ученые ищут закономерности, которые отличают действительно счастливые пары от остальных, чтобы понять, какие механизмы поддерживают гармонию в отношениях.
Группа исследователей из Университета Мартина Лютера в Галле-Виттенберге и Бамбергского университета провела опрос среди 181 пары, которые состояли в совместных отношениях более восьми лет и прожили вместе хотя бы месяц. Участники заполняли анкету, описывая различные аспекты своих отношений, включая распределение обязанностей, эмоциональную поддержку и степень вовлеченности в совместные решения.
Анализ данных показал интересный паттерн: пары, где оба партнера ощущали высокий уровень личной власти, оказывались наиболее счастливыми и удовлетворенными. В данном контексте под властью понимается способност ...>>
Защищенная колонка-повербанк Anker Soundcore Boom Go 3i
11.03.2026
Компания Anker представила новую модель линейки Soundcore - колонку Soundcore Boom Go 3i, ориентированную на активное использование на улице.
Новинка отличается высокой степенью защиты: корпус соответствует стандарту IP68, что обеспечивает водо- и пыленепроницаемость, а ударопрочный дизайн выдерживает падение с высоты до одного метра. За качество звука отвечает 15-ваттный драйвер, обеспечивающий пик громкости до 92 дБ, а технология BassUp 2.0 усиливает низкие частоты, делая звучание более насыщенным.
Колонка обладает автономностью до 24 часов, а LED-индикатор позволяет контролировать уровень заряда батареи. Кроме того, Soundcore Boom Go 3i может выполнять функцию павербанка: согласно внутренним тестам, устройство способно зарядить iPhone 17 с нуля до 40% за один час, что делает его полезным аксессуаром в походах и поездках.
Среди функциональных особенностей модели стоит выделить технологию Auracast, которая улучшает подключение и позволяет создавать стереопару из двух колонок ...>>
Раннее воздержание от алкоголя перестраивает мозг и иммунитет
10.03.2026
Алкогольная зависимость - хроническое расстройство с компульсивным употреблением спиртного, которое влияет не только на поведение, но и на функционирование мозга и иммунной системы. Недавние исследования показали, что даже на ранних этапах воздержания организм начинает перестраиваться, открывая новые возможности для терапии зависимости.
Ученые сосредоточились на пациентах, находящихся в первые недели абстиненции, и зафиксировали значительные изменения в мозговой активности. С помощью функциональной магнитно-резонансной томографии они выявили перестройку сетей нейронных связей, отвечающих за контроль импульсов и принятие решений. Эти изменения могут быть ключевыми для восстановления самоконтроля и снижения риска рецидива.
Одновременно с нейронной перестройкой исследователи наблюдали колебания иммунной системы. В крови повышался уровень цитокинов - сигнальных белков, регулирующих воспалительные процессы. Эти данные свидетельствуют о существовании нейроиммунного взаимодействия, при ...>>
Случайная новость из Архива Уголь спасет человечество от жажды
15.11.2021
Доказанных запасов угля в мире при использовании путем сжигания хватит на несколько сотен лет, но текущая "зеленая повестка" делает данный вид ископаемых неактуальным. В то же время человечеству уже грозит неминуемый дефицит питьевой воды. Ученые из Университета науки и технологий имени короля Абдуллы Саудовской Аравии разработали технологию, которая сможет при помощи угля напоить всех страждущих.
В основе разработки лежит материал под названием "карбонизированный прессованный порошок" (КПП), который получают измельчением угля с последующим прессованием полученного порошка обратно в твердые брикеты. У КПП два весомых преимущества - большая пористость и площадь поглощения, плюс ему можно придать произвольные формы. Саудовские ученые объединили его с хлопковыми волокнами, чтобы создать сердце новой опреснительной установки.
Блок КПП помещается в емкость с морской соленой водой в 1,5 раза больше его по объему, при этом верхняя часть блока выступает над водой. Она подвергается усиленному нагреву солнцем за счет своего черного цвета, а параллельно происходит абсорбция воды и подъем ее по волокнам к верхушке блока. Там вода при контакте с перегретой частью блока превращается в пар, улетучивается и конденсируется на стенках улавливающего купола, откуда стекает по желобкам в накопитель.
Чтобы удалить из блока КПП накопившуюся соль, достаточно просто прополоскать его в той же морской воде. По расчетам авторов технологии, скорость испарения в их установке втрое выше, чем у самых эффективных современных систем, а сам процесс на треть дешевле. В настоящее время совместно с нидерландской компанией PERA разрабатывается проект строительства испытательной опреснительной станции для соленой воды в Бразилии.
|
Другие интересные новости:
▪ Линейные стабилизаторы тока для LED освещения Infineon BCR3, BCR4
▪ OLED-планшет для рисования Wacom Movink
▪ Сменные батареи должны стать европейским стандартом
▪ Фирменный процессор LG для смартфонов
▪ Компакт-диск с ноготь
Лента новостей науки и техники, новинок электроники
Интересные материалы Бесплатной технической библиотеки:
▪ раздел сайта Справочник электрика. Подборка статей
▪ статья Ленц Эмилий. Биография ученого
▪ статья Как определить возраст дерева? Подробный ответ
▪ статья Начальник отдела производства рекламы. Должностная инструкция
▪ статья Раскрывающиеся платы. Энциклопедия радиоэлектроники и электротехники
▪ статья Исчезнувший стакан. Секрет фокуса
Оставьте свой комментарий к этой статье:
Комментарии к статье:
Гость
всё хорошо кроме двух моментов: 1) непонятно от 20 Гц или МГц; 2) опорное напряжение, его изменение будет приводить к погрешности, есть ли другая микросхема которая обеспечит зажигание светодиодов.
Гость
не нашел обозначение dd27
Главная страница | Библиотека | Статьи | Карта сайта | Отзывы о сайте

www.diagram.com.ua
2000-2026