Menu Home

Бесплатная техническая библиотека для любителей и профессионалов Бесплатная техническая библиотека


Двухканальный выключатель - регулятор освещения с дистанционным управлением. Энциклопедия радиоэлектроники и электротехники

Бесплатная техническая библиотека

Энциклопедия радиоэлектроники и электротехники / Освещение

Комментарии к статье Комментарии к статье

Данное устройство предназначено как для местного, так и дистанционного управления освещением, использующее стандартную электоросеть ~220v 50 Гц. Оно содержит в себе два независимых канала управления, которые в любом сочетании могут работать в одном из двух режимов:

1. Режим выключателя. В этом режиме при включении сразу подается 100% сетевого напряжения в нагрузку. Он используется для энергосбрегающих ламп.

2. Режим регулятора. В этом режиме мощность в нагрузке можно плавно регулировать. Используется для таких потребителей, как например лампы накаливания или галогеновые лампы (в том числе питаемые через электронный трансформатор).

Дистанционное управление выключателем осуществляется четырьмя кнопками (по две на канал) любого пульта ДУ, работающего с широко распространенной системой команд RC-5. Пульты этой системы достаточно доступны и дешевы.

Достоинства данного выключателя:

  • Благодаря применению MOSFET транзисторов вместо симисторов отсутствует такое понятие как "ток удержания" и поэтому диапазон регулирования не ограничен снизу при любой допустимой мощности нагрузки
  • Возможность управления в широком диапазоне потребляемой мощности: от 1 Вт до 400 Вт (при установке транзисторов на теполоотводы)
  • Коммутация нагрузок происходит в момент перехода сетевого напряжения через ноль, тем самым сведя к минимуму помехи в электросеть. Следовательно отпадает надобность в помехоподавляющих элементах в выключателе.
  • Для режима регулятора есть возможность установить индивидуально на каждый канал нижний порог регулирования мощности. Это может понадобиться для тех устройств, которым нельзя снижать мощность ниже определенного значения (например электронные трансформаторы для галогеновых ламп)

Функции, выполняемые выключателем:

  • Дистанционное включение и выключение нагрузки, регулировка мощности;
  • Местное включение, выключение и регулировка мощности с помощью кнопок управления
  • В режиме регулятора плавное включение, что продлевает к примеру срок службы ламп накаливания
  • Запоминание предыдущего состояния выключателя и уровня мощности (при сбое в электоропитании работа восстанавливается). Благодаря динамическому использованию EEPROM для этих функций, ресурс на количество манипуляций управления выключателем для каждого канала составляет не менее 3 млн. раз.

Управление регулятором

Местное управление осуществляется расположенными на выключателе двумя кнопками (по одной на каждый канал)

  • Включение или выключение нагрузки - однократное кратковременное нажатие клавиши (0,2 - 1 сек.).
  • Регулировка мощности - удержание нажатой клавиши более 1 сек. Каждое следующее длительное нажатие вызывает противоположное направление изменения мощности.

Дистанционное управление осуществляется пультом ДУ, направленным в сторону выключателя. Для управления выключателем определяются четыре клавиши пульта.

  • Выключение или включение нагрузки - однократное кратковременное нажатие соответствующей клавиши пульта (0,1-1 сек.).
  • Регулировка мощности - удержание нажатой клавиши более 1 сек.

Для каждого канала на пульте ДУ определяются две клавиши: включить/увеличить мощность и выключить/уменьшить мощность в нагрузке. Коды кнопок пульта ДУ, соответствующие этим командам, хранятся в ЕЕРRОМ микроконтроллера. Благодаря этому в режиме обучения (который описан в инструкции) можно в любой момент изменить набор кнопок пульта, которыми осуществляется управление регулятором. Если хотя бы один из каналов управления находится в режиме регулятора, то возможно включение/выключение обоих каналов одной кнопкой, нажатой более 1 сек. (подробнее в инструкции).

При нажатии на управляющие клавиши местного управления или на пульте ДУ раздается звуковой сигнал длительностью ~0,2 сек., означающий, что команда принята.

Устройство выключателя

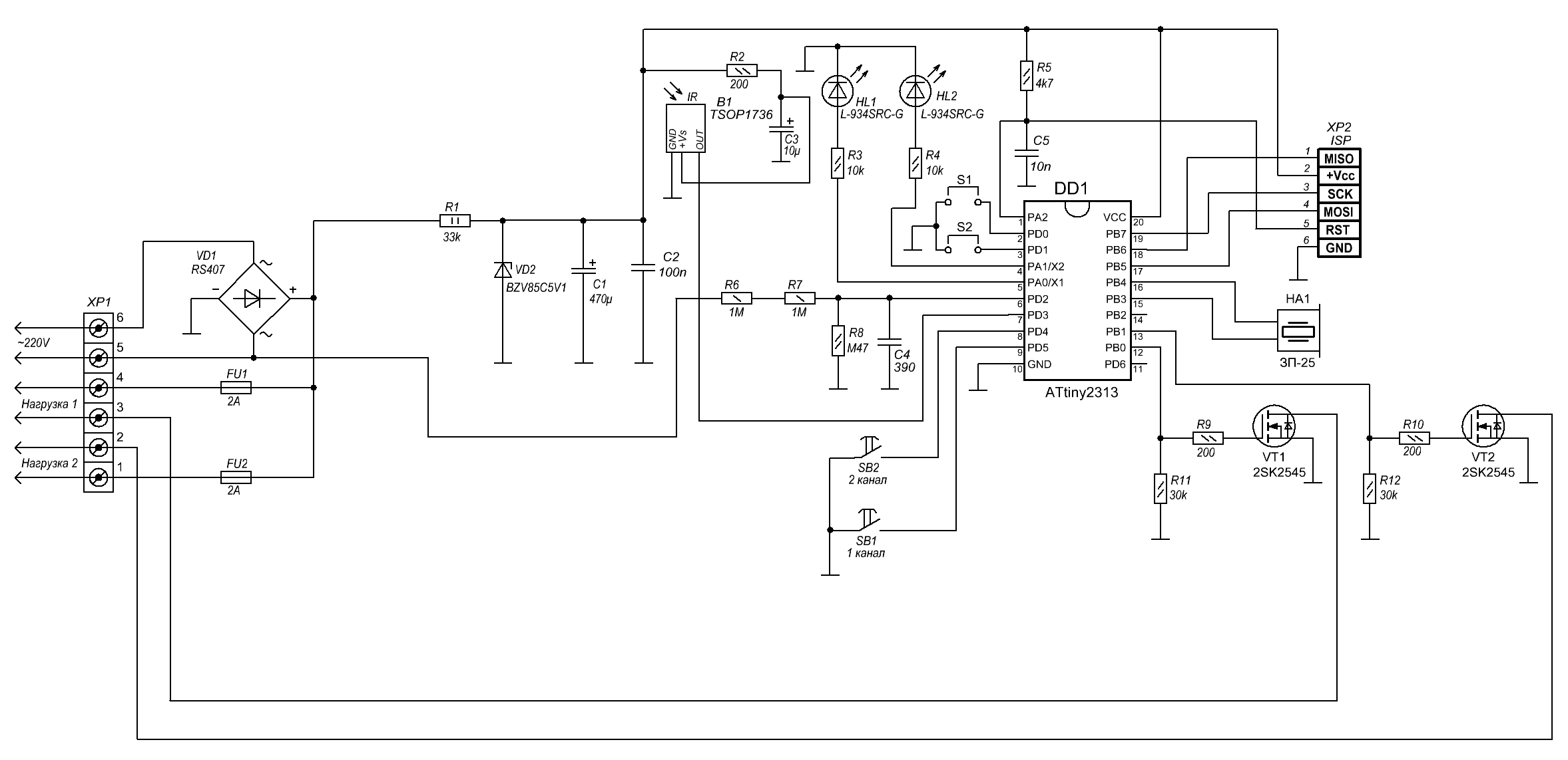
Регулятор построен на недорогом и доступном микроконтроллере АТtiny2313-20PU. Принципиальная схема устройства приведена ниже.

Двухканальный выключатель - регулятор освещения с дистанционным управлением. Принципиальная схема диммера
(нажмите для увеличения)

Узел питания служит для обеспечения микроконтроллера и ИК-приемника напряжением питания, близким к 5 В. Входное напряжение выпрямляется через диодный мост VD1, гасится резистором R1, ограничивается стабилитроном VD2, в результате чего на С1, С2 формируется напряжение около 5В. Элементы R2C3 являются фильтром в цепи питания фотоприемника.

Узел синхронизации. R6R7R8C4 является цепочкой, необходимой для детектирования нуля. Резисторы R6R7 гасят входное напряжение, которое ограничивается внутренними диодами вывода PD2 микроконтроллера. Конденсатор C4 служит для подавления импульсных помех. Отрабатывается каждый переход сетевого напряжения через ноль - 100 раз в секунду. Если требуемая и текущая мощность не совпадают, то текущая корректируется. Это позволяет также реализовать плавное включение нагрузки в режиме регулятора. Так же удвоенная частота электросети используется для опроса кнопок местного управления, формирования интервалов времени свечения HL1 и HL2.

Узлы управления и индикации. Кнопки SB1 и SB2 предназначены для управления первой и второй нагрузками соответственно.
Светодиоды HL1 и HL2 служит для индикации режимов работы первого и второго канала управления.
Фотоприемник В1 принимает ИК-посылки от пульта ДУ. В нем также происходит демодуляция несущей частоты посылок RC-5 (36 кГц). Сформированный выходной сигнал фотоприемника подается на вход РD3 микроконтроллера. Декодирование ИК посылок в МК осуществляется программно. Анализируя код принятой команды, микроконтроллер DD1 формирует сигналы управления силовыми транзисторами. Звуковой пьезоизлучатель HA1 и светодиоды HL1, HL2 подает сигналы при определенных состояниях регулятора в различных режимах его работы.

Узел коммутации нагрузки. С вывода PB0(PB1) микроконтроллера DD1 положительные импульсы через R9(R10) открывают транзисторы VT1(VT2), через которые сетевое напряжение поступает в соответствующую нагрузку. Резисторы R11 и R12 служат для предотвращения самопроизвольного открывания транзисторов в момент подачи питания на устройство, когда выводы PB0, PB1 еще находятся в третьем состоянии и не сконфигурировались программой МК. На нагрузку поступает выпрямленное сетевое напряжение, что допустимо для используемых ламп.

Выбор режима работы осуществляется перемычками S1 и S2 для первого и втрого канала соответственно. Если перемычка отсутствует, то канал находится в режиме регулятора, а если установлена, то выключателя.

Конструкция регулятора

Регулятор собран на односторонней печатной плате из фольгированного стеклотекстолита, чертеж и расположение деталей которой находятся в прилагаемых файлах. Со стороны печатных проводников установлены элементы HL1, HL2, B1, SB1, SB2, HA1. Остальные элементы установлены с противоположной стороны. Плата крепится винтами D2.5mm по углам. Силовые транзисторы специально размещены на краю платы таким образом, чтобы к ним можно было легко прикрепить радиаторы, если используемая нагрузка потребляет более 100 Вт.

Двухканальный выключатель - регулятор освещения с дистанционным управлением

Двухканальный выключатель - регулятор освещения с дистанционным управлением

Используемые детали и возможные замены

Для управления регулятором можно использовать любой пульт ДУ, работающий по протоколу RC-5. Микроконтроллер DD1 можно заменить на ATtiny2313-20PI или ATtiny2313V-20PU(PI), а фотоприемник В1 на аналогичный, рассчитанным на несущую частоту 36 кГц, например TSOP4836, TSOP1836SS3V, SFH506-36, SFH5110-36, TFMS5360, но следует учесть, что расположение выводов фотоприемников разных типов может отличаться. Транзисторы VT1,VT2 могут быть IRF840A или отечественными аналогами КП840, КП707, но следует учесть, что у всех этих транзисторов в отличии от 2SK2545 поверхность для крепления теплоотвода не изолирована от стока, поэтому крепить их на общий радиатор можно только через изолирующие прокладки. Стабилитрон VD2 заменим на BZX79C5V1, BZX55C5V1, 1N4733A, или можно подобрать отечественные КС156A,Г КС456А,Г, чтобы напряжение стабилизации не превышало 5,5В. Вместо светодиодов HL1 HL2 можно применить HB3B-446ARA, ARL-3214URC-10cd или аналогичные сверхяркие. Диодный мост VD1 должен быть рассчитан ток, не менее суммарного тока потребления обеими нагрузками и на обратное напряжение не менее 400B. HA1- любая двухвыводная пьезоэлектрическая пищалка. Держатели предохранителей использованы марки FH-100. Предохранители защищают силовые элементы от пегрузки и короткого замыкания. Номинал их должен быть в 2.....2,5 раза выше тока потребления используемой нагрузки.

Сборка и налаживание регулятора

В начале на плату запаивают все элементы кроме DD1, B1, С4. Включив регулятор в сеть, измеряют постоянное напряжение на С1 и затем на С3. В обоих случаях оно должно быть около 5В. Затем последовательно замыкают перемычкой дорожек на плате, идущие к 20 и 5, 20 и 4 выводам DD1, при этом  должен загореться HL1 и HL2 соответственно. Теперь надо проверить работу каналов управления. Для этого надо отключить питание, подсоединить в качестве нагрузок, например, лампы накаливания до мощностью 100Вт, включить питание подать на левые по схеме выводы R9, R10 c узла питания +5V  (например путем замыкания перемычкой дорожек на плате, идущим к 20 и 12, 20 и 13 выводам DD1. При этом должны загореться лампы первого и второго канала соответственно. Если все прошло успешно, то отключаем регулятор от сети, запаиваем DD1(хотя для нее лучше поставить панельку) и B1, С4 и подключаем программатор к разъему XP2 (стандартный шестиконтактный разъем для внутрисхемного программирования AVR). При этом с программатора на регулятор должно поступать напряжение питания. Файлы прошивки для проверки работоспособности регулятора прилагаются (прошивать EEPROM также обязательно!!!)

FUSE-биты микроконтроллера DD1 должны быть запрограммированы следующим образом:

• CKSEL3...0 = 0100 - тактирование от внутреннего RC осциллятора 8 МГц;
• CKDIV8 =0 - делитель тактовой частоты на восемь включен;
• SUT1...0 =10 - Start-up time: 14CK + 65 ms;
• CKOUT = 1 - Output Clock on CKOUT запрещен;
• BODLEVEL2...0 = 101 - пороговый уровень для схемы контроля  напряжения  питания 2,7В;
• EESAVE = 0 - стирание EEPROM при программировании кристалла запрещено;
• WDTON = 1 - Нет постоянного включения Watchdog Timer;
Остальные FUSE - биты лучше не трогать. FUSE-бит запрограммирован, если установлен в "0".

Для режима регулятора, как говорилось выше, можно установить индивидуально на каждый канал нижний порог регулирования мощности. Для этого в ячейки EEPROM по адресу $01 и $02 нужно записать значение для первого и второго канала соответственно. В данном устройстве в диапазоне от 0% до 100% имеется 127 ступеней регулирования. Таким образом, чтобы установить нижний порог на уровне, например, 25% нужно это значение умножить на 1,27 (25*1,27=32) и записать значение 32($20) в соответствующую ячейку EEPROM. Изначально в обе ячеки записаны нули.

Инструкция по эксплуатации находится в прилагаемых файлах. Выключатель имеет режим проверки пульта ДУ на совместимость. Для этого необходимо установить оба канала в режим регулирования, включить их, установить на них минимальный уровень мощности, выключить. Затем нажать на пульте любую кнопку и если он работает по системе RC-5, то раздастся звуковой сигнал длительностью 1сек. Допустимая суммарная мощность коммутируемой нагрузки в каждом канале без радиатора - 100 Вт. При большей необходимо установить транзисторы на теплоотвод соответствующей площади. Регулятор предназначен для управления только теми типами нагрузок, которые указаны в начале статьи. Они допускают питание выпрямленным сетевым напряжением. Подключать к нему другие устройства, например, люминесцентные лампы или электродвигатели, нельзя. Это может вывести регулятор из строя.

Внимание! При сборке и налаживании регулятора помните, что все его элементы находятся под сетевым напряжением и прикосновение к ним может привести к поражению электрическим током.

Скачать файлы проекта одним архивом : схема, демопрошивка, рисунки печатной платы, инструкция по эксплуатации

Автор: Баталов Алексей, alexperm72@yandex.ru, ICQ#: 477022759; Публикация: mcuprojects.narod.ru/projects.html

Смотрите другие статьи раздела Освещение.

Читайте и пишите полезные комментарии к этой статье.

<< Назад

Последние новости науки и техники, новинки электроники:

Токсичность интернета преувеличена 07.01.2026

Социальные сети нередко воспринимаются как арена постоянной агрессии, оскорблений и распространения фейковой информации. Новое исследование Стэнфордского университета показывает, что реальность значительно отличается от популярного представления: интернет гораздо менее токсичен, чем многие пользователи считают. Ученые опросили более тысячи американцев, попросив их оценить долю пользователей соцсетей, которые ведут себя агрессивно или распространяют ненависть. Оказалось, что впечатления людей сильно преувеличивают масштабы проблемы. Например, респонденты считали, что почти половина пользователей Reddit хотя бы раз оставляла оскорбительные комментарии, тогда как фактические данные платформы показывают, что таких людей не более 3%. Аналогичная ситуация наблюдается с дезинформацией. Опрос показал, что большинство участников считали почти половину аудитории Facebook распространителями фейковых новостей, однако статистика говорит об обратном: фактическая доля таких пользователей состав ...>>

Процессоры Ryzen AI 400 07.01.2026

Современные вычисления все больше ориентируются на интеграцию искусственного интеллекта и высокую производительность в компактных устройствах, таких как ноутбуки и мини-ПК. Новая линейка процессоров AMD Ryzen AI 400 демонстрирует, как разработчики объединяют мощные центральные ядра, графику и нейросетевые ускорители в одном чипе, чтобы удовлетворять растущие потребности пользователей в играх, контенте и ИИ-приложениях. AMD представила процессоры серии Gorgon Point, которые включают до 12 ядер Zen 5 и до 24 потоков вычислений. Чипы поддерживают интегрированную графику RDNA 3.5, обеспечивают максимальную тактовую частоту до 5,2 ГГц и имеют энергопотребление от 15 Вт до 54 Вт. Особое внимание уделено NPU, способному обрабатывать до 60 триллионов операций в секунду (TOPS), что делает эти процессоры эффективными для задач с искусственным интеллектом. Конструкция Ryzen AI 400 сочетает ядра Zen 5 и Zen 5c, обеспечивая высокую гибкость и производительность. Несмотря на то, что архитектур ...>>

Женщины лучше распознают признаки болезни по лицу 06.01.2026

Способность распознавать, что кто-то нездоров, часто проявляется интуитивно: бледная кожа, опущенные веки, уставшее выражение лица могут сигнализировать о недомогании. Новое исследование международной группы ученых показало, что женщины в среднем точнее мужчин улавливают такие тонкие невербальные признаки болезни, что может иметь эволюционные и социальные объяснения. В отличие от предыдущих работ, где использовались отредактированные фотографии или имитация больных лиц, ученые решили проверить, насколько люди способны распознавать естественные признаки недомогания. Такой подход позволил оценить реальную чувствительность к изменениям в лицах, возникающим при болезни. В исследовании приняли участие 280 студентов, поровну мужчин и женщин. Участникам предложили оценить 24 фотографии, на которых изображены люди как в здоровом состоянии, так и во время болезни. Это дало возможность сравнить восприятие естественных признаков недомогания в реальных лицах. Для анализа состояния каждого ...>>

Случайная новость из Архива

Иммунитет сохраняет татуировки 11.03.2018

Наша кожа регулярно обновляется, и это касается не только эпидермиса, в котором замена старых клеток на новые занимает всего месяц, но и более глубокого слоя - дермы. Но если кожа обновляется, почему тогда на ней так долго остаются татуировки?

Чтобы понять, почему тату-пигмент не "выветривается" при обновлении кожи, исследователи из французского института INSERM нанесли тату на хвосты мышам и проследили, как при этом ведут себя кожные клетки.

Когда при татуировании в кожу попадает краска, она привлекает внимание иммунных клеток макрофагов. Их функция - съедать все чужеродное и потенциально опасное. Частицы пигмента макрофаги тоже воспринимают как нечто, что должно обезвредить, и поглощают их. Но сами макрофаги тоже не очень долго живут. Казалось бы, после гибели макрофага та краска, которая в нем была, теперь может сойти вместе с отмирающими частичками кожи.

Однако эту "бесхозную" краску подхватывают другие макрофаги, которые пришли на смену погибшим. В эксперименте мышам спустя несколько недель после татуирования делали укол, который убивал все макрофаги в коже (без вреда для здоровья животных) - однако татуировка оставалась на месте: туда, где она была, приходили новые клетки и поглощали краску, которую находили в межклеточном пространстве дермы.

В другом опыте кусочек татуированной кожи пересаживали от одних мышей к другим, и спустя шесть недель вся краска, которая была в пересаженной коже, перешла от клеток одной мыши (мыши-донора) в клетки другой. По словам авторов работы, иммунные макрофаги - единственные клетки в коже, которые могут вбирать в себя татуировочный пигмент, и тату остаются на коже так долго именно благодаря этой их способности, а также благодаря тому, что макрофаги подбирают краску, оставшуюся после погибших клеток

Известно, что многие люди хотели бы свести свои тату, однако сейчас на то, чтобы стереть татуировку, уходит довольно много времени. Возможно, процесс удастся ускорить, если целенаправленно на некоторое время истреблять макрофаги на татуированном участке кожи - разумеется, делая это так, чтобы не повредить иммунитету в целом.

Другие интересные новости:

▪ Позитронный томограф для всего тела

▪ PENTAX прекращает производство компактных и зеркальных аналоговых камер

▪ За просмотр пиратского DVD-фильма в Германии можно сесть в тюрьму

▪ Жонглер - специальность интеллектуальная

▪ Картинная галерея неолита в Сомали

Лента новостей науки и техники, новинок электроники

 

Интересные материалы Бесплатной технической библиотеки:

▪ раздел сайта Электрику. ПУЭ. Подборка статей

▪ статья О, сколько нам открытий чудных готовит просвещенья дух. Крылатое выражение

▪ статья Что такое рента? Подробный ответ

▪ статья Национальная координатная сетка Великобритании. Советы туристу

▪ статья Имитатор голосов птиц. Энциклопедия радиоэлектроники и электротехники

▪ статья Дистанционный выключатель на основе УЗО. Энциклопедия радиоэлектроники и электротехники

Оставьте свой комментарий к этой статье:

Имя:


E-mail (не обязательно):


Комментарий:





Главная страница | Библиотека | Статьи | Карта сайта | Отзывы о сайте

www.diagram.com.ua

www.diagram.com.ua
2000-2026