Menu Home

Бесплатная техническая библиотека для любителей и профессионалов Бесплатная техническая библиотека


Микросхемы TC9148-9150 для дистанционного управления бытовой аппаратурой. Энциклопедия радиоэлектроники и электротехники

Бесплатная техническая библиотека

Энциклопедия радиоэлектроники и электротехники / Часы, таймеры, реле, коммутаторы нагрузки

Комментарии к статье Комментарии к статье

С помощью нижеследующей писанины (писанины много, предупреждаю) мы с Котом (Мяу!) постараемся доходчиво объяснить - как за один вечер сделать себе дистанционное управление аудио- видео- комплексом, буде такой у вас имеется.

Есть такая корпорация - называется TOSHIBA - где-то слышали, да? А у этой корпорации есть отделение полупроводников и электронных компонентов. И вот это самое отделение подсуетилось и выпустило три микросхемы - TC9148P, TC9149P, TC9150P. Справедливости ради надо сказать, что суета эта была довольно давно - лет 15 назад, однако, микросхемки получились настолько удачными, что до сих пор на ура применяются где ни попадя.

TC9148P - шифратор-передатчик СДУ.

Микросхемы TC9148-9150 для дистанционного управления бытовой аппаратурой . TC9148P

Эта микросхема, два транзистора и десяток кнопок - все что нужно для построения полноценного передатчика для СДУ. Микросхема позволяет передать 10 различных команд с возможностью расширения до 18 команд. Напряжение питания может меняться в диапазоне 2,2-5,5 вольта. Потребляемый ток в режиме покоя (ни одна кнопка не нажата) - 10 мкА. Частота передачи - 38кГц.

Пробежимся по выводам:

1 Земля
2,3 Выводы встроенного генератора.
4-9 Выводы для подключения кнопок.
10-12 Выводы для подключения кнопок.
13 Задание идентификационного кода передатчик-приемник.
14 Не используется.
15 Выход передатчика.

При нажатии на кнопку микросхема формирует соответствующую кодовую посылку длинной 12 бит, встроенный генератор выдает несущую на частоте 38 кГц, и весь этот винегрет подается на выход.

Далее - две микросхемы сразу - TC9149P и TC9150P - приемники-дешифраторы СДУ.

Микросхемы TC9148-9150 для дистанционного управления бытовой аппаратурой . TC9149P, TC9150P

Ну понятно, что если есть передатчик, который к тому же что то шифрует, то где то должен стоять приемник, который может это что то расшифровать. Эти микросхемы как раз и занимаются тем, что расшифровывают кодовые посылки передатчика и в соответствии с посланием включают/выключают свои выходы. Отличаются эти двое только одним - количеством выходом. У TC9149P их 10, соответственно для 10 команд, а у TC9150P их 18 - для 18 команд.

Теперь давайте немножко про сами команды.

На рисунке видно, что выводы, помеченные как Выходы, имеют почему-то разную маркировку. А дело тут вот в чем. Все команды передаваемые передатчиком разделяются на три группы: короткие, продолжительные и циклические. К каждой группе жестко привязаны кнопки передатчика и его входы, а так же выходы приемника. При выполнении коротких команд задействуются выводы дешифратора, помеченные как SP (Short Pulse) и выполняются они следующим образом:

Микросхемы TC9148-9150 для дистанционного управления бытовой аппаратурой . Short Pulse

При нажатии на кнопку передатчика, формируются две одинаковые кодовые посылки длинной 12 бит. Дешифратор принимает эти посылки, вычисляет контрольную сумму и если все хорошо, выдает стробирующий импульс, по приходу которого на соответствующем выходе появляется логическая единица. Высокий уровень на выходе остается в течении примерно 107 мсек. после чего выход снова устанавливается в исходное состояние - логического нуля. Причем, это не зависит от того - отпущена ли кнопка на передатчике или нет. Для повторного выполнения команды нужно снова нажать кнопку на передатчике.

Такие команды могут использоваться например для включения-выключения питания аппаратуры, режима MUTE или ST-BY.

При выполнении продолжительных команд задействуются выходы дешифратора, обозначенные HP (Hold Pulse) и работают так:

Микросхемы TC9148-9150 для дистанционного управления бытовой аппаратурой . Hold Pulse

После нажатия на кнопку передатчика, он начинает выдавать последовательности из парных 12-битных импульсов. После обработки дешифратором первой пары и выдачи стробирующего импульса выход переводится в состояние высокого уровня и такое состояние продолжается до тех пор, пока нажата кнопка передатчика. После того, как на кнопку перестают оказывать давление, состояние высокого уровня продолжает оставаться на выходе еще приблизительно 160 мс, после чего выход переходит в исходное состояние - логического нуля.

Команды подобного типа могут использоваться при регулировке громкости, тембра или еще чего-то подобного.

Есть еще третий вариант - циклические команды - CP (Cyclic Pulse). Они доступны только в случае применения в качестве дешифратора микросхемы TC9150P. Суть их заключается в том, что состояние выхода меняется на противоположное при каждом нажатии кнопки передатчика. Один раз нажал - выход включился, второй раз - выключился.

Теперь посмотрим, чем занимается вывод CODE на микросхеме передатчика и наконец то перейдем к слайдам. В смысле, к конкретным схемам включения. Потерпите - чуток осталось.

В жизни может случится всякое, в том числе и то, что вам понадобится два или три передатчика для управления двумя или тремя устройствами.

А как такое провернуть, если у нас передатчик и приемник совершенно одинаковы? Для такого случая умные головы из вышеназванной конторы придумали добавлять в кодовую посылку передатчика так называемый идентификационный код, чтобы приемник мог понять - обрабатывать ему пришедший сигнал или ну его нафик - сигнал пришел с чужого передатчика. Для этого в передатчике предусмотрен вывод CODE, а в дешифраторах выводы C(х).

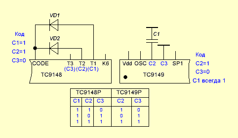
Посмотрим как это работает. Сначала возьмем пару TC9148-TC9149.

Микросхемы TC9148-9150 для дистанционного управления бытовой аппаратурой

Итак, в передатчике код формируется с помощью диодов, включенных между выводом CODE и выводами T1-T3. В дешифраторе аналогичный код задается подключением конденсатора между общим проводом и выводами C2 и С3. В таблице указаны варианты кода. При этом надо учесть, что в TC9149 код C1 всегда равен 1, а C2 и C3 задаются вышеописанным способом.

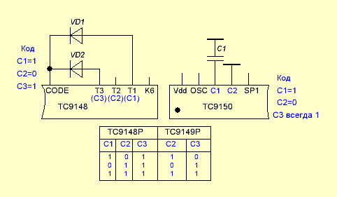
Теперь возьмемся за TC9150.

Тут совершенно аналогичная ситуация, за исключением того, что уже С3 задан постоянно и равен 1, а устанавливаются С1 и С2.

Микросхемы TC9148-9150 для дистанционного управления бытовой аппаратурой

Таким образом, мы можем использовать три передатчика и три приемника в одном и том же помещении, просто установив на них разные коды идентификации. Кстати, стоит отметить, что код 00 запрещен производителем и использоваться не может.

Фу! Выдохнули. Перекурили. Если вы до сих пор ни черта не поняли - не переживайте - сейчас на примерах все станет ясно (наверное). Начнем с передатчика.

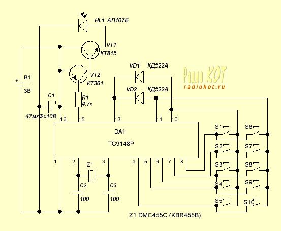
Микросхемы TC9148-9150 для дистанционного управления бытовой аппаратурой . Передатчик

Как уже говорилось выше - внешних компонентов - минимум. Выбран 10-ти кнопочный вариант - рисовать меньше.

Раз вариант 10-ти кнопочный, значит команд - 10 и значит наш дешифратор на сегодня - TC9149P.

Микросхемы TC9148-9150 для дистанционного управления бытовой аппаратурой . Приемник
(нажмите для увеличения)

По данной схеме приемник у нас выполняет всего две команды - включение-выключение питания и включение-выключение режима MUTE. И то и другое реализовано при помощи коротких команд.

Кстати, вот еще что - забыли про соответствие кнопок передатчика и выходов приемника. Сейчас поправим - смотрим табличку:

Микросхемы TC9148-9150 для дистанционного управления бытовой аппаратурой . Таблица

Как видим, циклических команд тут нет - для этого нужно использовать другой дешифратор - TC9150P. Ну а под него можно еще и восемью кнопочками на передатчике разжиться. Вот только что вы со всем этим будете делать - понятия не имею.

Так что делитесь своими мыслями по этому поводу и не забывайте задавать вопросы.

Публикация: radiokot.ru

Смотрите другие статьи раздела Часы, таймеры, реле, коммутаторы нагрузки.

Читайте и пишите полезные комментарии к этой статье.

<< Назад

Последние новости науки и техники, новинки электроники:

Кратковременное голодание и работа мозга 25.11.2025

На фоне роста популярности интервального голодания многие опасаются, что отказ от еды на несколько часов может обернуться снижением концентрации, ухудшением памяти и общим "затуманиванием" сознания. Однако современные исследования позволяют иначе взглянуть на эту тему. Научный обзор, включивший свыше семидесяти независимых экспериментов и более 3,5 тысячи участников, показал: здоровые взрослые, которые не ели от десяти до двенадцати часов, выполняли когнитивные тесты так же качественно, как и те, кто принимал пищу перед испытанием. Память, скорость реакции, логическое мышление и внимание оставались на прежнем уровне, что опровергает распространенный бытовой миф. Доктор Дэвид Моро, профессор психологии из Университета Окленда в Новой Зеландии, подчеркивает, что представления о "головной туманности" во время голода часто оказываются преувеличенными. Он отмечает, что люди склонны связывать чувство голода с низкой энергией, раздражительностью и невозможностью сосредоточиться, хотя че ...>>

Умная розетка TP-Link Tapo P410M 25.11.2025

Компания TP-Link выпустила на рынок новую уличную розетку Tapo P410M. Она получила поддержку универсального стандарта Matter и стала еще одним шагом в сторону единой экосистемы умных устройств. Особенность Tapo P410M заключается в том, что она рассчитана на работу в сложных климатических условиях. Устройство функционирует при температуре от -20 до +50 °C и защищено от дождя, влаги и пыли по стандарту IP54. Благодаря этому розетка безопасно используется на открытом воздухе, будь то внутренний двор, садовая зона или наружное освещение возле дома. Компания TP-Link также акцентировала внимание на удобстве подключения. Розетка поддерживает Wi-Fi 2,4 ГГц и Bluetooth LE, что избавляет от необходимости покупать отдельный хаб. Настройка выполняется через фирменное приложение Tapo или с использованием QR-кода на корпусе, что особенно удобно при установке в труднодоступных местах. После первичной конфигурации управление устройством доступно из приложения или с помощью голосовых помощников A ...>>

Игровой монитор Sony PlayStation Gaming Monitor 24.11.2025

На презентации State of Play компания Sony представила устройство, которое может изменить представления о фирменной экосистеме PlayStation, - свой первый игровой монитор под этим брендом. PlayStation Gaming Monitor, как официально назвали новинку, ориентирован сразу на две аудитории: владельцев консолей и пользователей ПК. Для компьютерных систем, включая macOS, поддерживается частота обновления до 240 Гц с технологией переменной частоты VRR, а для консолей PlayStation 5 и PlayStation 5 Pro частота ограничена 120 Гц, что соответствует архитектуре и возможностям самих приставок. Основу устройства составляет 27-дюймовая IPS-панель с разрешением QHD 2560?1440 пикселей, обеспечивающая высокую четкость и широкий угол обзора. Отдельное внимание продукция заслужила благодаря функции, не встречавшейся ранее в мониторах Sony. В нижней части корпуса находится встроенная выдвижная док-станция для беспроводной зарядки контроллеров DualSense. Такой подход позволяет избавиться от отдельных зар ...>>

Случайная новость из Архива

Испытания суборбитального космического самолета SpaceShipTwo 27.04.2023

Система SpaceShipTwo вчера совершила первый за два года полет, который Virgin Galactic провела в рамках подготовки к коммерческому обслуживанию.

Компания Virgin Galactic разрабатывает и испытывает систему из самолета-носителя и космопланов серии SpaceShip для предоставления услуг космического туризма с начала 2000-х годов. Прототип космоплана SpaceShipOne совершил первый полет в 2003 году, а в 2010-м в воздух впервые поднялся космоплан SpaceShipTwo, получивший название VSS Enterprise. В дальнейшем все испытательные полеты проводились с участием VSS Unity, который был создан на замену первому, потерпевшему аварию во время испытаний в 2014 году.

На днях VSS Unity снова был поднят в небо самолетом-носителем VMS Eve (в каждом аппарате находились по два пилота) из космопорта "Америка" в Нью-Мексико. Unity отделился от носителя на высоте 14 300 метров и начал полет по глиссаде до взлетно-посадочной полосы, где приземлился за 9 минут. Это летное испытание стало первым для VSS Unity после суборбитального полета в космос в июле 2021 года - когда на борту находились основатель Virgin Galactic Ричард Бренсон и другие сотрудники компании. В дальнейшем как Unity, так и Eve подверглись капитальным ремонтам, в том числе модернизации для повышения скорости полета. Самолет-носитель прибыл на космодром после обновления 27 февраля.

В будущем Virgin Galactic планирует совершить испытательный полет VSS Unity с четырьмя специалистами компании, которые присоединятся к двум пилотам, чтобы оценить опыт клиентов и провести наземное обучение. Дата испытания не раскрывается, но в компании говорят, что в течение ближайших недель должны проанализировать данные тестового полета Unity, прежде чем совершат полноценный суборбитальный космический полет.

В компании добавили, что такой график позволит Virgin Galactic начать коммерческое обслуживание позже во втором квартале 2023 года. Этот первый коммерческий полет станет специальной исследовательской миссией для ВВС Италии, с которыми Virgin Galactic в 2019 году заключила контракт.

Майкл Колглазер, исполнительный директор Virgin Galactic, сказал во время отчета о доходах 28 февраля, что ожидает, что Unity будет летать раз в месяц - но для этого понадобится некоторое время.

Около 800 частных астронавтов уже зарегистрировались для полетов в Virgin Galactic, и суммы сделок в общей сложности составляют $208 млн, согласно документам Комиссии по ценным бумагам и биржам. Многие из этих клиентов могут рассчитывать на будущие суборбитальные аппараты класса Delta, которые сейчас разрабатывает Virgin - их полеты могут начаться уже в 2026 году.

Другие интересные новости:

▪ Плазма со сверхбыстрым механизмом охлаждения

▪ Телефон Explay Power с мощным аккумулятором

▪ Монитор RCA Evolution Premium (M27PG135F)

▪ Безопасные квантовые цифровые платежи

▪ Apple изменит телевидение

Лента новостей науки и техники, новинок электроники

 

Интересные материалы Бесплатной технической библиотеки:

▪ раздел сайта Часы, таймеры, реле, коммутаторы нагрузки. Подборка статей

▪ статья Теория и методика воспитания. Конспект лекций

▪ статья Почему у кенгуру есть сумка? Подробный ответ

▪ статья Изготовление трафаретных печатных форм. Типовая инструкция по охране труда

▪ статья Индикатор ионизирующего излучения на микросхемах. Энциклопедия радиоэлектроники и электротехники

▪ статья Высокоуровневый смеситель для трансиверов прямого преобразования. Энциклопедия радиоэлектроники и электротехники

Оставьте свой комментарий к этой статье:

Имя:


E-mail (не обязательно):


Комментарий:





Главная страница | Библиотека | Статьи | Карта сайта | Отзывы о сайте

www.diagram.com.ua

www.diagram.com.ua
2000-2025