Бесплатная техническая библиотека
Дверной звонок Патриот. Энциклопедия радиоэлектроники и электротехники

Энциклопедия радиоэлектроники и электротехники / Звонки и аудио-имитаторы
Комментарии к статье
Очередной гипермегадевайс на микроконтроллере.
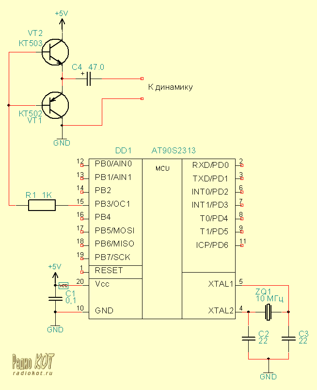
Вот схема:

Сложного вообще ничего. К выходу этой схемы можно подключать любой динамик сопротивлением от 4-х Ом до бесконечности. В принципе, можно просто включить между 15 ногой микросхемы и землей высокоомный динамик (больше 1 кОм) - и спокойно слушать.
А вот и исходник программы контроллера: patriot.asm
Смотрим в текст программы. Ищем в ней большой массив, который называется HymnUSSR. В этом массиве содержится музычка Гимна СССР ака России. После прошивки он сразу же начнет радовать ваш слух.
Как? Он вас не радует??? Ну пожалуйста - вы можете запросто написать свою мелодию. Это сделать очень просто.
Сразу после массива перечислены ноты и соответствующие им числа. Первая строчка соответствует средней октаве, 2-я - большой, 3-я - первой.
Кроме того, числами в массиве обозначаются длительности. То есть, на запись каждой ноты идет два числа. Первое - код ноты, второе - длительность (в условных единицах). Поэкспериментируйте с этим.
Еще существуют паузы. Пауза имеет код 254. Она также пишется в паре с длительностью.
В конце мелодии обязательно должно стоять число 255, иначе программа продолжит читать память за пределами массива и в результате - счастливо заглючит :(
Также, помним, что каждая строка массива должна содержать четное количество значений, иначе тоже будет глюк-с.
Как можно это все апгрейдить?
Можно дописать модуль выбора мелодии (если их несколько). Выбирать мелодии можно либо последовательным перебором, либо вводом номера с клавиатуры, либо еще как-нибудь. Кроме того, если делать из этого дверной звонок - можно написать модуль распознавания "стиля" нажатия на кнопку (типа азбуки Морзе), и в соответствии с этим включать определенную мелодию.
Да вообще - много чего можно… Была бы фантазия.
Напоследок хочу попросить: если вы напишете музычку для этого девайса или как-то апгрейдите его - пожалуйста, поделитесь с нами. Не жадничайте. Я ведь не жадничаю? :)
Upd. Наш коллега с ником masya13 прислал нам парочку мелодий, которые можно скачать тут и еще тут.
Публикация: radiokot.ru
Смотрите другие статьи раздела Звонки и аудио-имитаторы.
Читайте и пишите полезные комментарии к этой статье.
<< Назад
Последние новости науки и техники, новинки электроники:
Хорошо управляемые луга могут компенсировать выбросы от скота
15.02.2026
Животноводство, особенно разведение крупного рогатого скота, часто обвиняют в значительном вкладе в глобальное потепление из-за мощного парникового газа - метана, который выделяется при пищеварении у жвачных животных. Это вызывает острые политические споры и призывы к сокращению потребления мяса. Однако ученые напоминают, что полная картина климатического воздействия отрасли не ограничивается только выбросами от животных: огромную роль играет окружающая экосистема - пастбища, почва и растительность, которые способны активно поглощать углекислый газ из атмосферы.
Исследователи из Университета Небраски-Линкольна решили глубже изучить этот баланс. Группа под руководством профессора Галена Эриксона сосредоточилась на том, как правильно организованные пастбища накапливают углерод в растениях и грунте благодаря естественным процессам, стимулируемым выпасом скота. Ученые подчеркивают, что при достаточном уровне осадков и грамотном управлении такие луга превращаются в мощные природные погло ...>>
NASA тестирует инновационную технологию крыла
15.02.2026
Коммерческая авиация ежегодно расходует колоссальные объемы керосина, что сказывается не только на бюджете авиакомпаний, но и на состоянии окружающей среды. В 2024 году глобальные затраты на авиационное топливо достигли 291 миллиарда долларов, и эта сумма продолжает расти. Чтобы справиться с этими вызовами, NASA активно работает над технологиями, способными заметно повысить аэродинамическую эффективность самолетов. Одним из самых перспективных направлений стало создание специальной конструкции крыла, которая максимизирует естественный ламинарный поток воздуха и минимизирует сопротивление.
В январе 2026 года специалисты NASA Armstrong Flight Research Center успешно провели важный этап наземных испытаний концепции Crossflow Attenuated Natural Laminar Flow (CATNLF). Для эксперимента под фюзеляж исследовательского самолета F-15B закрепили вертикально ориентированную масштабную модель высотой около 0,9 м (3 фута), напоминающую узкий киль. Такая компоновка позволила подвергнуть прототип р ...>>
Забота о внуках очень полезна для здоровья мозга
14.02.2026
Общение между поколениями приносит радость всей семье, но мало кто задумывается, насколько активно бабушки и дедушки, заботящиеся о внуках, поддерживают свою умственную форму. Регулярное взаимодействие с детьми стимулирует мозг пожилых людей, помогая сохранять память, скорость мышления и общую когнитивную активность.
Новые научные данные подтверждают, что такая добровольная помощь не только важна для общества, но и может замедлять возрастные изменения в мозге.
Исследователи из Тилбургского университета в Нидерландах провели анализ, чтобы понять, приносит ли уход за внуками реальную пользу здоровью пожилых людей. Ведущий автор работы Флавия Черечес отметила, что многие бабушки и дедушки регулярно присматривают за детьми, и оставался открытым вопрос, насколько это положительно сказывается на их собственном благополучии, особенно в плане когнитивных функций.
Ученые поставили цель выяснить, способен ли регулярный уход за внуками замедлить снижение памяти и других умственных способ ...>>
Случайная новость из Архива Первая Гуманоидная олимпиада в Греции
05.06.2025
Будущее, в котором машины не только служат человеку, но и становятся его партнерами в спорте, становится все ближе. С 29 августа по 2 сентября 2025 года в легендарной Олимпии, колыбели античных Олимпийских игр, пройдет первая в истории Международная гуманоидная олимпиада. Это событие обещает стать не просто технической выставкой, а настоящим праздником, где современные технологии и тысячелетние традиции сплетутся в единое зрелище.
В течение пяти дней Международная олимпийская академия в Греции превратится в арену, где человекоподобные роботы будут соревноваться в дисциплинах, вдохновленных древнегреческими спортивными состязаниями. Бег, прыжки и метание копья - не только проверка на ловкость и точность, но и демонстрация достижений в области робототехники, механики и программного обеспечения.
Уникальность этого мероприятия заключается не только в самих соревнованиях, но и в масштабной выставке научно-инженерных разработок. Здесь соберутся ведущие мировые специалисты в области искусственного интеллекта и робототехники, чтобы обсудить будущее взаимодействия человека и машины. Вместе они будут искать новые пути, по которым сможет развиваться технологическая цивилизация.
Гости Олимпиады получат возможность не только наблюдать за зрелищными состязаниями, но и познакомиться с роботами поближе. Специальные демонстрации позволят увидеть работу машин в реальном времени, а интерактивные зоны создадут условия для общения и взаимодействия между людьми и гуманоидными роботами.
Одним из наиболее вдохновляющих элементов станет серия мастер-классов, где школьники, студенты и все желающие смогут под руководством экспертов создать свои собственные прототипы роботов. Это не просто образовательная программа, а возможность для молодых умов сделать первый шаг в мир науки и инженерии.
Организаторы подчеркивают, что Гуманоидная олимпиада - это не только соревнование роботов, но и пространство для вдохновения. Здесь встречаются инженеры, исследователи, изобретатели и мечтатели - люди, которые формируют образ мира, в котором технологии существуют не ради самих себя, а в гармонии с человеческими стремлениями и ценностями.
Такое событие подчеркивает: технологии неразрывно связаны с культурой, историей и этикой. Международная олимпиада гуманоидов показывает, что даже самые передовые машины могут быть включены в гуманистический контекст, а сотрудничество человека и искусственного интеллекта - это не угроза, а шанс для общего прогресса.
|
Другие интересные новости:
▪ Открыт ген продолжительности сна
▪ Графен ускоряет оптические коммутаторы в 100 раз
▪ Платформа Maxim hSensor для разработки носимых электронных устройств
▪ Сверхпрочная пленка из углеродных нанотрубок
▪ Молекулярные коммутаторы
Лента новостей науки и техники, новинок электроники
Интересные материалы Бесплатной технической библиотеки:
▪ раздел сайта Электроснабжение. Подборка статей
▪ статья Ныне отпущаеши. Крылатое выражение
▪ статья Как змея впрыскивает свой яд? Подробный ответ
▪ статья Работа в запанной акватории. Типовая инструкция по охране труда
▪ статья Усовершенствованный вариант программного обеспечения системы управления. Энциклопедия радиоэлектроники и электротехники
▪ статья Табак превращается в сигарету. Секрет фокуса
Оставьте свой комментарий к этой статье:
Главная страница | Библиотека | Статьи | Карта сайта | Отзывы о сайте

www.diagram.com.ua
2000-2026