Бесплатная техническая библиотека
Бездроссельное включение лампы дневного света. Энциклопедия радиоэлектроники и электротехники

Энциклопедия радиоэлектроники и электротехники / Освещение
Комментарии к статье
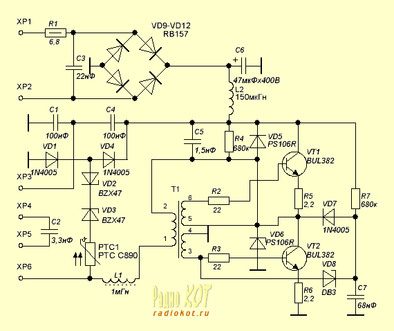
Предлагается вашему вниманию схема для замены низкочастотного дросселя, устанавливающегося в светильники с лампами дневного света (ЛДС). Необходимость такого устройства обусловлена высокими потерями энергии в дросселе (как следствие - его нагрев) и высоким уровнем низкочастотного шума во время его работы. За основу устройства взята схемотехника преобразователей для ЛДС цокольного типа.

Это импульсный высокочастотный автогенерирующий преобразователь. Входное сетевое напряжение подается на контакты XP1-XP2, выпрямляется VD9-VD12 и сглаживается C6. Цепочка R1C3 служит для уменьшения проникновения ВЧ помех в первичную сеть и ограничивает бросок тока при включении.
Лампа подключается к контактам XP3-XP4 одна спираль накала и к XP5-XP6 - другая. Цепочка VD1-VD4RTC1 предотвращает перенапряжение на выходе преобразователя в момент поджига лампы, защищая ключи. Цепочка R7C7VD7VD8 служит для устойчивого запуска. Диоды VD5VD6 введены для устранения выбросов напряжения при переключении транзисторов.
Преобразователь нагружен на лампу через ВЧ дроссель L1, габариты которого существенно уменьшены, по сравнению со стандартным НЧ дросселем. Конденсатор C2 обеспечивает начальное протекание тока через спирали накала лампы в момент включения.
Мощность всех резисторов 0.125 Вт, за исключением R1 - мощностью 1Вт. RTC1 - терморезистор с положительным коэффициентом сопротивления, производитель не известен. Номинальные напряжения конденсаторов: C7 - 63V; C1,C4 - 250V; C3, C6 - 400V; C2, C5 - 630V. Автор применил неполярные конденсаторы фирмы National Semiconductors и Philips. Емкость конденсатора C6 может быть уменьшена до 20мкФ. Cтабилитроны VD2 и VD3 могут быть заменены на один униполярный с напряжением стабилизации 47-60 Вольт. Диод VD8 - тригерный диод DB3 производства SGS-THOMSON.
Индуктивность L2 - "капелька" в литом корпусе. Дроссель L1 намотан внавал 300-ми витками провода ПЭВ-2-0.3 на ферритовом сердечнике М2000НМ типоразмера Ш4x4. Обмотки трансформатора TR1 намотаны проводом ПЭВ-2-0.3 на ферритовом кольце М2000НМ типоразмера 10x6x4.5 и содержат 7 витков (1-2), 3 витка (3-4), 3 витка (5-6), причем начала обмоток соответствуют четным цифрам в нумерации.
Печатная плата разрабатывалась для установки в корпус стандартного светильника, имеющего установочные отверстия на расстоянии 140mm и объем для дросселя 100x35x35.

В плате размерами 100x35 и толщиной 2mm сделаны пазы, в которые проведены и зажаты дюралевые пластины 15x40, в которых проделаны отверстия d=4.2mm для крепления устройства к корпусу светильника. Плата утапливается в корпус светильника так, чтобы исключить электрический контакт с корпусом. Для этой же цели собранную плату покрывают защитным лаком. Транзисторы VT1 и VT2 установки на радиатор не требуют. Провода, идущие к контактам лампы необходимо свить между собой. Все соединения необходимо выполнить проводами, допускающими ток 1A и устойчивыми к воздействию внешней среды, в которой предполагается использовать светильник.
Публикация: radiokot.ru
Смотрите другие статьи раздела Освещение.
Читайте и пишите полезные комментарии к этой статье.
<< Назад
Последние новости науки и техники, новинки электроники:
Открыт обращаемый драйвер старения
04.10.2025
Недавняя работа ученых из Сямэньского университета в Китае показала, что в гипоталамусе, главном регуляторе внутренних функций организма, кроется один из ключей к продлению молодости.
Команда под руководством Лиге Ленга обнаружила, что снижение уровня белка менина в гипоталамусе связано с ускорением процессов старения. Менин, как выяснилось, играет важную роль в предотвращении воспаления и поддержании нормальной работы нейронов. Когда его уровень снижается, в мозге возрастает активность воспалительных сигналов, что запускает цепную реакцию возрастных изменений во всем организме - от ослабления когнитивных функций до потери плотности костей и истончения кожи.
Чтобы понять, как именно менин влияет на старение, ученые вывели генномодифицированных мышей, у которых этот белок можно было выборочно отключить. Даже у молодых животных такое вмешательство быстро привело к ухудшению памяти, снижению прочности костей и эластичности кожи, а также к укорочению жизни. Эти результаты убедительно ...>>
Твердотельные батареи Panasonic
04.10.2025
Твердотельные аккумуляторы считаются следующим шагом в эволюции энергосистем: в отличие от традиционных литиево-ионных, они не содержат жидкого электролита, что существенно снижает риск возгорания и утечки. Именно на это делает ставку Panasonic, намереваясь завершить подготовку первых образцов к марту 2027 года, то есть к концу 2027 финансового года. Как сообщил технический директор подразделения Panasonic Energy Сеичиро Ватанабе, после выпуска опытных моделей клиенты проведут тесты, которые могут занять около двух лет, прежде чем начнется полноценное серийное производство.
Хотя основным направлением для компании по-прежнему остаются литиево-ионные аккумуляторы, Panasonic стремится использовать свой опыт в сфере электромобильных технологий, чтобы выйти на новые рынки - прежде всего в области роботов и промышленных систем. На этом направлении японская корпорация намерена соперничать с такими компаниями, как TDK, уже закрепившимися в сегменте твердотельных решений.
Интерес к новой ...>>
Кислотность океана разрушает зубы акул
03.10.2025
Мировые океаны выполняют важнейшую функцию - они поглощают около трети углекислого газа, выбрасываемого в атмосферу. Это помогает замедлять темпы глобального потепления, но имеет и обратную сторону. Растворяясь в воде, CO2 образует угольную кислоту, которая повышает концентрацию водородных ионов и приводит к снижению pH. Вода становится более кислой, а последствия этого процесса уже заметны для морских экосистем.
Средний показатель кислотности океана сейчас равен примерно 8,1, тогда как еще недавно за условную норму брали значение 8,2. По прогнозам, к 2300 году уровень может упасть до 7,3 - это сделает океан почти в десять раз кислее нынешнего состояния. Для обитателей морей подобные изменения означают не просто сдвиг химического равновесия, а реальную угрозу физиологическим процессам, начиная от формирования раковин у моллюсков и заканчивая охотничьим поведением акул.
Чтобы выяснить, как именно кислотная среда отражается на зубах акул, группа немецких исследователей провела эксп ...>>
Случайная новость из Архива Творческие люди получают удовольствие от траты времени впустую
16.07.2023
Новое исследование, проведенное учеными из Университета Аризоны, США, подтверждает, что творческие люди часто находят удовольствие в том, чтобы тратить свое свободное время на размышления и исследование своих мыслей.
Исследование показало, что творчески настроенные участники реже испытывали скуку, даже находясь одни в комнате. Это открытие особенно актуально во время пандемии COVID-19, когда многие люди сталкивались с неструктурированным временем и ощущением изоляции.
Однако ранее исследования в психологии и неврологии часто ограничивали участников определенными видами мышления или требовали им рассказать о уже продуманных мыслях. Мало что известно о том, как естественно возникают и развиваются мысли в различных контекстах.
История свидетельствует о том, что многие известные ученые, художники и философы наслаждались временем, проведенным в одиночестве со своими мыслями и во время таких моментов приходили к самым важным идеям. В наше современное время, когда мы все более заняты и зависимы от цифровых технологий, время, отведенное на размышления, без отвлечений, становится редкостью.
В рамках исследования участников просили сидеть в комнате в одиночестве в течение 10 минут без доступа к цифровым устройствам. Участников не направляли на конкретные мысли, а предлагали высказывать свои мысли вслух в реальном времени. Затем анализировались записи 81 участника.
Участники, в том числе и те, кто склонен был к прыжкам от одной мысли к другой, демонстрировали, что творческие люди обладают более ассоциативным мышлением. Творческие личности оценили свое время как менее скучное, произнося больше слов в целом, что указывало на более свободное мышление. В современном мире, где мы все больше заняты работой и зависимы от цифровых устройств, стоит уделять время простому расслаблению и мыслям.
|
Другие интересные новости:
▪ Самое опасное загрязнение воздуха
▪ Программа для строительства синтетической ДНК
▪ Искусственное зрение
▪ Фейковые новости распространяются в сети быстрее правдивых
▪ Искусственный демон Максвелла
Лента новостей науки и техники, новинок электроники
Интересные материалы Бесплатной технической библиотеки:
▪ раздел сайта Телефония. Подборка статей
▪ статья Гумбольдт Александр. Биография ученого
▪ статья Зачем в древнерусских медальонах христианские сюжеты объединяли с изображением змей? Подробный ответ
▪ статья Аппаратчик ХВО установки. Типовая инструкция по охране труда
▪ статья Галогенные лампы. Справочник
▪ статья Бестрансформаторный стабилизированный источник питания на интегральном стабилизаторе, 220/12 вольт 150 миллиампер. Энциклопедия радиоэлектроники и электротехники
Оставьте свой комментарий к этой статье:
Главная страница | Библиотека | Статьи | Карта сайта | Отзывы о сайте

www.diagram.com.ua
2000-2025