Menu Home

Бесплатная техническая библиотека для любителей и профессионалов Бесплатная техническая библиотека


Часы с термометром и барометром. Энциклопедия радиоэлектроники и электротехники

Бесплатная техническая библиотека

Энциклопедия радиоэлектроники и электротехники / Часы, таймеры, реле, коммутаторы нагрузки

Комментарии к статье Комментарии к статье

Предлагаемый прибор построен на микроконтроллере AT90LS8535, показывает не только время, но и температуру, а также атмосферное давление, заменяя таким образом три обычных бытовых прибора. Он может быть связан по последовательному интерфейсу с персональным компьютером, который поможет откалибровать шкалы термометра и барометра, а при необходимости - собрать данные для вывода на экран графиков изменения их показаний за выбранный интервал времени.

На светодиодном индикаторе прибора можно наблюдать текущие значения времени в форма е ЧЧ.ММ; температуры в месте установки выносного датчика, °С; атмосферного давления, мм рт. ст. Предусмотрена трехуровневая ('нормально - внимание - разряжена") индикация состояния батареи резервного питания. Температуру в интервале -50...+50 °С прибор измеряет с погрешностью 0,1...0,2 °С. Интервал измерения давления - 700 ..800 мм рт. ст при погрешности 1...2 мм рт. ст.

Конструктивно устройство состоит из трех модулей (плат) - контроллера, индикации и питания, помещенных в корпус размерами 210x160x80 мм с прозрачным окном для индикаторов, и выносного датчика температуры, соединяемого с основным блоком трехпроводным кабелем длиной до 20 м. Датчик атмосферного давления находится внутри корпуса.

Выбор микроконтроллера AT90LS8535 фирмы Atmel был обусловлен следующими обстоятельствами:

  • последовательный интерфейс ISP (Interface for Serial Programming) позволяет программировать микроконтроллер "прямо на плате", что значительно упрощает отладку. Программатор, подключаемый к портам СОМ или LPT компьютера, несложно изготовить самостоятельно [1, 2] или приобрести готовый за сравнительно небольшую цену;
  • благодаря встроенному многоканальному 10-разрядному АЦП отпадает необходимость в большом числе внешних компонентов;
  • более низкий предел допустимого напряжения питания (2,7 В против 4 у "высоковольтного" AT89S8535) значительно увеличивает срок годности батареи резервного питания прибора.

Микроконтроллер AT90LS8535 можно заменить на более современный ATmega8535L или распространенные АТmеgа10З, АТМеgа603 той же фирмы, не изменяя программу. Однако две последние микросхемы значительно дороже и выпускают их только в пленарном 64-выводном корпусе, что потребует существенного усложнения печатной платы.

МОДУЛЬ КОНТРОЛЛЕРА

В модуле контроллера, схема которого показана на рис. 1, расположены основные узлы прибора: микроконтроллер DD2; преобраэоватвль сигналов UART микроконтроллера в стандартные уровни интерфейса RS-232 (микросхема DD1); узел преобразования сопротивления датчика температуры RK1 в напряжение (микросхемы DAI, DA2, транзисторы VT1, VT2); датчик давления (ВР1); ключи управления светодиодными индикаторами (транзисторы VT3-VT30); вилки интерфейса RS-232 (ХР1), программирования микроконтроллера (ХР2) и для подключения индикаторов (ХР3).

Часы с термометром и барометром
(нажмите для увеличения)

Под управлением микроконтроллера DD2 ключи на транзисторах VT3-VT12, VT21 -VT30 поочередно подключают к источнику питания цепи общих анодов десяти семисегментных индикаторов, их катоды коммутируют транзисторы VT13- VT19. Транзистор VT30 управляет парой светодиодов, расположенных между разрядами часов и минут индикатора. С вывода 29 (РС7) микроконтроллера поступает сигнал на светодиод знака "минус" температуры, а с выводов 6 (РВ5) и 7 (РВ6) - на двухцветный светодиод, показывающий состояние батареи резервного питания. Все упомянутые выше индикаторы находятся вне модуля контроллера. Так как выводы 6, 7 микросхемы DD2 используются и для ее программирования эту операцию желательно проводить, отключив от вилки ХРЗ шлейф, связывающий модули контроллера и индикации.

Напряжения, пропорциональные измеряемым величинам поступают на три вывода микроконтроллера DD2, запрограммированные как входы трех из восьми имеющихся каналов встроенного АЦП Вывод 40 (PA0/ADC0) температура, 39 (PA1/ADC1) - давление, 38 (PA2/ADC2) - напряжение батареи. Образцовым для АЦП служит поданное на вывод 32 (AREF) микроконтроллера наряжение +5 В А, что значительно снижает требования к стабильности последнего. Дело в том, что выходное напряжение датчиков температуры и давления пропорционально не только измеряемым параметрам, но и напряжению питания. Изменение вместе с ним образцового напряжения устраняет эту зависимость в выходном коде АЦП. Хотя отклонения образцового напряжения от номинала вносят дополнительную погрешность в результат измерения напряжения батареи, в данном случае это не так уж важно.

Терморезистором RK1 - датчиком температуры - служит обмотка реле РЭС60 (паспорт РС4.569. 435-00) сопротивлением 1900+120/-380 Ом при 20 °С. Здесь можно применить и другие медные обмотки приблизительно такого же сопротивления, в том числе обмотки реле РЭС49 (паспорт РС4.569.421-00), РЭС79 исполнений ДЛТ4.555.011. ДЛТ4.555.011-05.

Сопротивление медного провода обмотки линейно зависит от температуры и достаточно стабильно во времени. Если его величина известна при температуре Т0 (например, при 20 °С), то при температуре Т сопротивление станет равным

R(T) = R(T0)[1 +0,004(Т Т0)].

Конструктивное оформление датчика может быть подобным показанному на рис. 2.

Часы с термометром и барометром

К выводам А и Б реле 1 припаивают многожильные изолированные соединительные провода 4 (например, МГТФ), пропустив их сквозь трубку-держатель 2 залитую эпоксидной смолой 3. Чтобы предотвратить вытекание жидкой смолы, места неплотного прилегания трубки 2 к реле 1 герметизируют, например, пластилином, который после полимеризации смолы легко удалить.

Перед заливкой необходимо надеть на свитый жгут проводов гибкую полихлорвиниловую трубку 5. Она защитит не только от неблагоприятных атмосферных воздействий, но и от обрывов проводов при частых перегибах, особенно в месте выхода из трубки 2. Изгибать выводы реле или обрезать неиспользуемые не следует. Этим можно повредить их стеклянные изоляторы, и проникшая внутрь герметичного корпуса реле влага вызовет коррозию, а со временем - обрыв сверхтонкого провода обмотки.

На ОУ DA1.1, DA1.2 и полевых транзисторах VT1, VT2 собраны два стабилизатора тока 1 мА. Их идентичность обеспечена подачей образцового напряжения от общего делителя R1R2 и равенством сопротивлений резисторов обратной связи R3 и R4. Ток верхнего по схеме стабилизатора течет через датчик RK1 и два соединительных провода, подключенных к контактам 1 и 3 разъема Х1, ток нижнего - через образцовое сопротивление (резистор R5) и также два провода, подключенных к контактам 2 и 3. Так как результатом измерения служит разность напряжений на истоках транзисторов VT1 и VT2 равные падения напряжения на проводах и контактах разъема при вычитании взаимно уничтожаются.

Номинал резистора R5 немного меньше сопротивления датчика RK1 при минимальной измеряемой температуре, поэтому ей соответствует почти нулевой выходной сигнал преобразователя. Если использован датчик с заметно отличающимся от 1850 Ом сопротивлением при комнатной температуре необходимо по приведенной выше формуле вычислить его сопротивление при температуре нижней границы интервала измерения (например, -50 °С) и взять в качестве номинала R5 ближайшее меньшее значение из ряда Е24 По этому ряду выпускают резисторы с допустимым отклонением не болев ±5 %, однако применять нужно прецизионный, например, С2-29В с допуском +1 % и менее, только такой резистор обеспечит минимальное влияние изменений температуры в месте установки прибора на его показания.

Операцию вычитания выполняет прецизионный дифференциальный усилитель постоянного тока на ОУ DA2.1, DA2.2. Работа подобного усилителя описана в [3]. Необходимо точное равенство сопротивлений резисторов R8-R11, поэтому их следует подбирать с допусками не более ±0,1...±0,25 %, аналогичные допуски должны иметь и резисторы R3, R4.

Коэффициент усиления дифференциального усилителя устанавливают таким, чтобы верхнему пределу измерения температуры соответствовало максимально возможное для ОУ выходное напряжение - приблизительно 4,4 В.

Необходимое значение коэффициента усиления находят по формуле

где R0 - сопротивление датчика при комнатной температуре, кОм; i0=1 мА - номинальный ток через датчик и образцовый резистор; Тмакс,Тмин - соответственно верхняя и нижняя границы интервала измерения, °С. Задавшись равными номиналами резисторов R8-R11 (их можно выбирать любыми от 2 до 10 кОм), вычисляют номинал резистора R6 по формуле

Требования к точности номинала этого резистора не очень высоки, погрешности могут быть скомпенсированы программно. Но как и прочие резисторы измерительного узла, он должен быть термостабильным.

Датчик давления ВР1 - МРХ4115АР выпускает фирма Motorola специально для электронных барометров и барометрических высотомеров. В интервале 0,15...1,15 кПа (112,5...862,5 мм рт. ст.) зависимость его выходного напряжения от давления линейная с нормированным наклоном. Однако смещение нуля характеристик разных экземпляров датчика доходит до 20 мм рт. ст. Компенсация смещения в данном приборе возложена на программу микроконтроллера. Первый вывод датчика легко определить по полукруглому вырезу на нем.

Если в изготовленном приборе показания барометра нестабильны, чаще всего виноваты наведенные на выходную цепь датчика ВР1 помехи. Чтобы избавиться от них, достаточно установить между выводами 1 и 2 датчика не показанный на схеме конденсатор емкостью не менее 0,047 мкФ.

Цепь R7C11 обеспечивает надежную установку микроконтроллера DD2 в исходное состояние при включении питания. Конденсаторы С1-С10, С12 - блокировочные, С13 и С14 необходимы для возбуждения кварцевого резонатора ZQ1.

Печатная плата модуля контроллера - двусторонняя из фольгированного стеклотекстолита толщиной 1,5 мм. Ее размеры - 190x120 мм с вырезом 90x60 мм.

Особенность схемы и конструкции модуля - три независимых "общих" провода для аналоговых, цифровых цепей и индикаторов. В собранном приборе эти провода соединяются между собой лишь в модуле питания. Такой прием уменьшает помехи, создаваемые аналоговым узлам цифровыми и модулем индикации. При автономной проверке и налаживании контроллера с питанием от "нештатных", например, лабораторных источников, не забудьте соединить между собой общие провода последних.

Резисторы R1-R6, R8-R11 - С2-29В или другие прецизионные с указанными ранее допусками. Остальные резисторы - обычные МЛТ или С4-1. Все конденсаторы -любые керамические. Кварцевый резонатор ZQ1 - НС-49 или другой на нужную частоту.

Вилки ХР1-ХРЗ - двухрядные штыревые колодки PLD. Блочная часть разъема РС4 (Х1) установлена на корпусе прибора. Ее контакты соединены с соответствующими контактными площадками печатной платы.

Преобразователь уровней сигналов интерфейса RS-232 МАХ202СРЕ (DD1) можно заменить одним из его многочисленных функциональных аналогов, различающихся лишь числом каналов преобразования, рекомендованными номиналами конденсаторов С4, С5, С9, С10 и уровнем защиты входов и выходов от помех и перенапряжений.

В крайнем случае микросхему DD1 можно заменить узлом на двух транзисторах по схеме, показанной на рис. 3. Необходимое для формирования полноценного сигнала TXD отрицательное напряжение в этом случае получают выпрямлением с помощью цепи VD1C1 сигнала RXD, поступающего от компьютера. В специализированные интерфейсные микросхемы встроены бестрансформаторные преобразователи для получения повышенного положительного и отрицательного напряжения.

Часы с термометром и барометром

Заменой сдвоенных прецизионных ОУ МАХ478СРА (DA1, DA2) послужат счетверенные MAX479CPD. Аналогичные ОУ выпускает фирма Analog Devices (AD8512, AD8513). В крайнем случае подойдут одинарные отечественные КР140УД26А.

Полевые транзисторы КПЗ0ЗЕ можно заменить на КП302 с буквенными индексами Б-Г или другие с n-каналом и начальным током стока не менее 3...5 мА. Вместо транзисторов КТ315Г можно установить КТ315Б или на КТ3102 с любыми буквенными индексами, вместо КТ972А - КТ817Г, а вместо КТ973А - КТ973Б. Разумеется, допустимо применять любые другие транзисторы приблизительно такой же мощности с п21Э не менее 100, в том числе импортные.

МОДУЛЬ ИНДИКАЦИИ

Назначение этого модуля ясно из названия, а схема изображена на рис. 4. Между семисегментными светодиодными индикаторами часов (HG1, HG2) и минут (HG3, HG4) с цифрами высотой 25 мм находятся светодиоды HL3 и HL4, мигающие с частотой 0,5 Гц. Остальные индикаторы - вдвое меньшего размера. HG5-HG7 показывают температуру, HG8 и HG9 - единицу ее измерения (°С). Благодаря резистору R2 между разрядами единиц и десятых долей градуса светится десятичная точка.

На индикаторы HG10-HG12 контроллер выводит значение атмосферного давления, единица измерения которого (мм) видна на сдвоенном шестнадцатисегментном индикаторе HG13. Учтите, что индикаторами HG8, HG9, HG13 контроллер не управляет. Нужные символы "запрограммированы" соединением катодов сегментов этих индикаторов с общим проводом через резисторы R4-R16.

Слева от индикатора HG5 (разряд десятков градусов) горизонтально расположен плоский светодиод HL1 - знак "минус". Двухцветный светодиод HL2 служит для индикации состояния резервной батареи. Пока напряжение в норме, он зеленый, периодическое изменение цвета свечения сигнализирует, что батерею пора заменить. Если цвет постоянно красный, батарея разряжена полностью или отсутствует.

Печатная плата модуля - двусторонняя из фольгированного стеклотекстолита толщиной 1,5 мм. Ее размеры - 190x75 мм.

Вилку ХР1 (PLD-24, идентичная вилке ХРЗ контроллера) и все резисторы монтируют с одной стороны платы. Индикаторы HG1 - HG13 и светодиоды HL1-HL4 - с противоположной стороны, предварительно окрасив темной краской ее поверхность и места паек штырей вилки и выводов резисторов. Это улучшает внешний вид прибора, создавая темный фон для индикаторов и скрывая от пользователя подробности устройства.

На схеме (см. рис. 4) указаны типы светодиодов и индикаторов производства фирмы Kingbright, но с равным успехом можно применять аналогичные других фирм, в том числе отечественные.

Часы с термометром и барометром
(нажмите для увеличения)

Индикаторы HG1-HG4 -желтого, HG5- HG7 - зеленого, остальные - красного цвета свечения. Разумеется, цвета можно выбрать и другими в соответствии с собственным вкусом. Цвет светодиода HL1 должен быть таким же, как у индикаторов HG5-HG7, а светодиодов HL3, HL4 - как у индикаторов HG1-HG4.

Желательно применять светодиоды с диффузным рассеиванием света (с матовой линзой). Чтобы устранить ненужную подсветку элементов конструкции прибора, покройте боковые поверхности светодиодов HL1 и HL2 какой-нибудь непрозрачной краской.

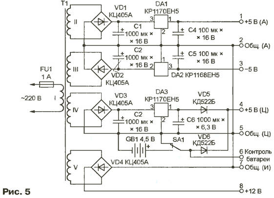
МОДУЛЬ ПИТАНИЯ

На рис. 5 приведена схема модуля, вырабатывающего четыре напряжения: + 5 В (А) и -5 В - для питания аналоговых узлов прибора; +5 В (Ц) - для его цифровых узлов; пульсирующее (неотфильтрованное) напряжение +12 В - для индикаторов. Напряжения с соответствующих обмоток трансформатора Т1 после выпрямления диодными мостами VD1 - VD4 поступают (кроме напряжения +12 В) на фильтрующие конденсаторы С1-C3 и интегральные стабилизаторы DA1-DA3. В модуле имеются три вывода общего провода: Общ. (А) - "аналоговый"; Общ. (Ц) - "цифровой"; Общ. (И) - для индикаторов. Они соединены между собой только в одной точке на плате модуля питания, а во всех остальных модулях электрически не связаны. Это необходимо для снижения уровня помех, создаваемых цифровыми узлами модуля контроллера аналоговым.

Часы с термометром и барометром

Трансформатор Т1 - ТП112-19 с кольцевым магнитопроводом, на который в дополнение к имеющимся обмоткам I-III намотаны еще две: IV (80 витков провода ПЭВ-2 0,2 мм) и V (120 витков провода ПЭВ-2 0,5 мм). Можно применить любой другой трансформатор габаритной мощностью не менее 15 Вт с нужным числом вторичных обмоток (И-IV - по 7...9 В/0,05 А; V- 12...15В/0.5А).

Напряжение резервной гальванической батареи GB1 через переключатель SA1 и диод VD6 поступает на выход +5 В (Ц), если отсутствует соответствующее напряжение на выходе стабилизатора DA3. Этим поддерживается работа контроллера при отключении прибора от сети, что необходимо не только для защиты от сбоев при аварии сети, но и, например, для переноски прибора из одного помещения в другое.

Батарея GB1 составлена из трех гальванических элементов типоразмера АА, соединенных последовательно. Большую часть времени потребляемый от батареи ток пренебрежимо мал, поэтому лучше использовать элементы с щелочным (alkaline) электролитом, для которых характерны минимальная саморазрядка и максимальный допустимый срок хранения. Наиболее надежны "фирменные" элементы известных производителей. Они могут прослужить без замены несколько лет, а дешевые подделки иногда оказываются неработоспособными уже через несколько недель.

Переключателем SA1 соединяют с общим проводом цепь контроля напряжения батареи GB1 при отсутствии последней. Это устраняет ложные показания индикатора.

Печатная плата модуля питания - односторонняя с несколькими проволочными перемычками. Размеры платы - 120x100 мм. Интегральные стабилизаторы DA1 и DA3 можно заменить любыми отечественными или импортными на положительное напряжение 5 В (КР1158ЕН5, 78L05, LM2931AZ-5.0), DA2 - на такое же отрицательное (79L05, LM2990T-5.0). Оксидные конденсаторы - К50-35 или их импортные аналоги. Диоды VD5, VD6 - любые маломощные. При возможности установите здесь диоды Шоттки или германиевые. Правда, довольно большой обратный ток последних может негативно сказаться на сроке службы батареи GB1.

ПРОГРАММА МИКРОКОНТРОЛЛЕРА

Исходный текст программы, написан на AVR-ассемблере. Содержимое hex-файла, полученного в результате трансляции программы, приведено в табл. 1. Именно его необходимо загрузить в память программ микроконтроллера DD2.

Часы с термометром и барометром
(нажмите для увеличения)

Работа программы после включения питания начинается с инициализации микроконтроллера - установки режимов работы таймеров, системы прерываний, портов ввода-вывода, UART, а также записи в регистры и ячейки памяти данных исходных значений переменных. После этого запускается бесконечный цикл ожидания приема команд по последовательному интерфейсу.

По ежесекундным прерываниям от таймера 1 идет счет времени. По прерываниям от таймера 0 работает процедура динамического управления выводом информации на светодиодные индикаторы, происходит считывание результатов работы АЦП. Период прерываний от таймера 0 - 0,5 мс, поэтому информация во всех десяти разрядах индикатора обновляется каждые 5 мс. Очередной отсчет АЦП получают при обработке каждого 32-го прерывания от таймера 0. Полученные за 1024 мс 64 отсчета одного из параметров (температуры, давления или напряжения) складывают, затем сумму делят на 64, а полученное усредненное значение сохраняют в ОЗУ для дальнейших расчетов. Следующие 1024 мс АЦП измеряет другой параметр. Таким образом, полный цикл опроса датчиков - чуть более 3 с. После этого микроконтроллер выполняет процедуры расчета физических значений измеренных величин и готовит их к выводу на индикатор.

Выводимое на индикатор число X микроконтроллер вычисляет по формуле X=K(N-Z), причем коэффициенты К и Z при вычислении температуры и давления различны Их значения "зашиты" в программном коде и переносятся из него в ОЗУ во время инициализации. При необходимости коэффициенты можно "подогнать" под реальные характеристики датчиков с помощью подключенного к прибору компьютера. Новые значения действуют до отключения питания микроконтроллера, сохранение их в энергонезависимой памяти не предусмотрено.

Микроконтроллер следит за состоянием батареи, сравнивая результат измерения ее напряжения с двумя заложенными в программе порогами. При напряжении батареи более 3,3 В уровни на выходах РВ5 и РС7 микроконтроллера таковы, что цвет свечения светодиода HL2 (см. рис. 4) зеленый. Если напряжение батареи находится в интервале 1,25...3,3 В, полярность напряжения, приложенного к светодиоду, и цвет его свечения меняются ежесекундно. С падением напряжения ниже 1,25 В светодиод постоянно красный. Приведенные значения порогов приблизительны, так как зависят, например, от напряжения питания +5 В (А).

Предусмотренные в микроконтроллере AT90LS8535 режимы сниженного энергопотребления (Idle, Power Down и Power Save) программой не используются даже при работе от резервной батареи. Ее энергии и без того достаточно для питания отключенных от сети часов в течение нескольких суток.

Предусмотрены прием по интерфейсу RS-232 и выполнение шести команд, приведенных в табл. 2.

Часы с термометром и барометром

Компьютер, с СОМ-портом которого прибор соединяют нуль-модемным кабелем, подает команды передачей одного-трех указанных в таблице байтов и принимает ответы на них в режиме: скорость обмена - 9600 Бод, число битов данных - 8, число стоповых битов - 1, контроль четности отключен.

В табл. 3 указаны адреса, по которым в ОЗУ микроконтроллера хранятся различные переменные и параметры. Даны лишь младшие байты адресов, которые и указывают в командах согласно табл. 2. Старший байт 01Н подразумевается.

Часы с термометром и барометром

ПРОГРАММА ВНЕШНЕГО КОМПЬЮТЕРА

Предназначенная для управления часами, калибровки термометра и барометра программа Lclock подготовлена с помощью пакета Delphi версии 3.0 - системы разработки приложений Windows фирмы Borland. Для доступа к СОМ-портам компьютера использована библиотека соответствующих функций компании SaxSoft (файл comm.fnc).

Разъем порта COM1 (по умолчанию, меню программы Lclock позволяет при необходимости воспользоваться и портом COM2) соединяют нуль-модемным кабелем с соответствующим разъемом часов.

Вид главного окна программы показан на рис. 6. Каждые 3 с она читает из памяти контроллера часов текущие значения времени, температуры, давления, выводя значения, дублирующие показания светодиодных индикаторов, в соответствующие экранные окна. Кроме того, программа читает и выводит на экран напряжение батареи резервного питания.

Часы с термометром и барометром

При включенном режиме "Record-Оn" полученные данные автоматически сохраняются в дисковом файле sclock.ini. Ими можно воспользоваться для вычисления средних за определенный период значений температуры и давления, построения графиков их изменения и других подобных операций. По умолчанию установлен режим "Record-Off" и запись не ведется. Если в момент включения записи программа обнаружила, что файл sclock.ini уже существует, она дополняет имеющиеся в нем данные новыми, в противном случае - создает новый файл с таким именем.

Программа Lclock читает и выводит на экран также значения всех используемых микроконтроллером при расчетах коэффициентов. Их можно модифицировать вручную, указав в соответствующих окнах нужные значения, или автоматически, выполнив одну из процедур калибровки ("Automatic Calc"). Предусмотрены также установка текущего времени ("Set time") и корректировка коэффициента деления частоты тактового генератора микроконтроллера ("Set speed") для подстройки хода часов.

Чтобы установить точное время, достаточно задать новые значения минут и часов в соответствующих окнах или нажать кнопку "Set from computers В последнем случае будут установлены показания, соответствующие системному времени компьютера. Его, в свою очередь, можно точно установить через Интернет по атомным часам (см., например, [4]). Кнопки "Reset sec" и "Set sec=59" служат для точной синхронизации часов. Они устанавливают не отображаемое на индикаторах и экране значение секунд равным соответственно 0 или 59.

КАЛИБРОВКА ТЕРМОМЕТРА И БАРОМЕТРА

Приведенные в начале статьи значения погрешности измерений характеризуют потенциальные возможности аппаратной части прибора. Действительные ошибки измерения температуры и давления во многом зависят от точности и аккуратности выполнения калибровки.

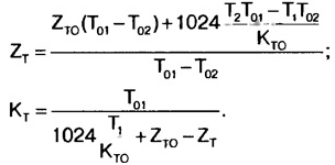
В процессе выполнения этой операции определяют и записывают в память прибора точные значения коэффициентов, используемых для пересчета считанных из регистров АЦП безразмерных чисел в значения физических величин в соответствующих единицах. Для каждой из величин - температуры Т и давления Р - необходимы по два параметра: смещение нуля (ZT, ZP) и крутизна (Кт, КР) характеристики.

Как известно, микроконтроллер выполняет арифметические действия только над целыми числами, а параметры Кт, КР, как правило, дробные. Поэтому программа фактически работает с их значениями, умноженными на 1024. Именно они хранятся в ячейках ОЗУ микроконтроллера и отображаются в окнах программы Lclock. Окончательный результат вычисления температуры или давления получают масштабированием - делением предварительного результата на 1024

Для расчета параметров достаточно двух калибровочных точек. Чем ближе к краям наиболее часто используемого интервала температуры или давления они расположены, тем лучше. Чтобы откалибровать, например, термометр, в выбранных точках должны быть известны его показания до калибровки (Т1, Т2) и показания образцового термометра (Т01, Т02). Тогда новые значения Кт и Zт рассчитывают по формулам (Кто и Zто - старые значения параметров):

В качестве образцового для калибровки лучше всего подходит ртутный аквариумный термометр, который можно приобрести в зоомагазине. Погрешность бытовых спиртовых термометров слишком велика. Запустив программу Lclock, датчик температуры и образцовый термометр опускают в горячую воду (ее обязательно следует непрерывно перемешивать). Выдержав их там не менее 5 мин для стабилизации показаний, нажимают кнопку "Temperature-Automatic Calc-Calc&Set" в соответствующем окне программы, вводят считанное со шкалы образцового термометра значение в окно "First Point" и нажимают клавишу Enter. В этот момент программа автоматически запишет и показания датчика температуры.

Переносят датчик и термометр в холодную воду с температурой, отличающейся от предыдущей на 20 и более градусов Цельсия. После стабилизации показаний и ввода их в окно "Second Point" новые значения коэффициентов Кт и ZT будут вычислены и записаны в ОЗУ прибора.

Калибровку барометра выполняют подобным образом. Формулы расчета КР и ZP аналогичны приведенным выше для Кт и ZT. Естественно, значения температуры Т в них заменяют значениями давления Р. Однако калибровку затрудняет то, что приборы для точного измерения атмосферного давления имеются только в профессионально оборудованных лабораториях. Поэтому в качестве образцовых приходится пользоваться данными Интернета (например, <meteo.infospace.ru/wcond/html/index.ssi>, <gismeteo.ru/weather/towns/27612.htm>, <weather.central.kz>), радио- и телевизионных метеорологических служб. К сожалению, они бывают неточными, да и корректируют их с запозданием. Поэтому, не ограничиваясь информацией какой-либо одной службы, нужно просмотреть сообщения нескольких, отбрасывая явные ошибки и усредняя правдоподобные значения.

Прежде чем запускать программу Lclock для калибровки барометра, дождитесь, пока давление не станет достаточно низким или, наоборот, высоким (экстремальные значения в Московском регионе - 720 и 770 мм рт. ст.). Введите истинное давление в окно "First Point", предварительно нажав кнопку "Pressure-Automatic Calc-Calc&Set". Эта величина будет записана в дисковый файл вместе с показаниями датчика давления. Теперь программу можно закрыть и до приближения атмосферного давления к противоположному экстремальному значению выключить компьютер.

При повторном запуске программы Lclock снова нажмите кнопку "Pressure-Automatic Calc-Calc&Set" и введите фактическое значение давления в окно "Second Point". После этого будет произведен автоматический расчет и запись в ОЗУ прибора откорректированных параметров КР и ZP, причем данные о первой калибровочной точке программа прочитает из файла.

Результаты калибровки контроллер часов сохраняет в ОЗУ, поэтому при полном отключении напряжения питания (например, при замене или неисправности резервной батареи) они будут потеряны. Во избежание этого рекомендуется после проведения калибровки нажать кнопку "Save as defaults, и установленные значения коэффициентов (а также коэффициент деления частоты кварца) будут запомнены в дисковом файле. Для восстановления утерянных значений достаточно будет нажать кнопку "Set default coeff.". Можно и просто записать найденные значения на бумаге, а при необходимости ввести их в соответствующие окна.

Если замена датчиков в процессе эксплуатации не предполагается, можно заставить контроллер принимать результаты однажды проведенной калибровки параметров по умолчанию. Самый правильный способ сделать это - изменить соответствующие константы в ассемблерном тексте программы, скомпилировать его и заново запрограммировать микроконтроллер. Не прибегая к вмешательству в исходный текст, ту же операцию можно выполнить и простым изменением некоторых байтов непосредственно в hex-файле (см. табл. 1). На рис. 7 показано, каким образом в нем записаны значения параметров КР, ZP, Кт, ZT. Там же записан необходимый для точного хода часов коэффициент деления тактовой частоты микроконтроллера. Его значение должно быть численно равным 1/64 тактовой частоты микроконтроллера DD2 в герцах. На практике отклонение этой частоты от указанного на кварцевом резонаторе ZQ1 номинала (4096 кГц) может достигать сотен герц.

Часы с термометром и барометром

В каждой подвергшейся изменению строке hex-файла необходимо откорректировать последний байт - контрольную сумму. На рис. 7 эти байты подчеркнуты. Арифметически сложив значения всех, кроме последнего, байтов строки, вычитают их сумму из ближайшей большей степени числа 2. Младший байт полученной разности и будет новой контрольной суммой.

Файлы проекта

Литература

  1. <users.skynet.be/jiwan/Electronique/English/AVR%20Prog.htm>
  2. < In.com. ua/~real/avreal/av122r9.zip>
  3. Гутников В. Интегральная электроника в измерительных устройствах. - Л.: Энергоатомиздат. Ленингр. отделение, 1988.
  4. <atomtime.com>.

Автор: Ю.Ревич, г.Москва

Смотрите другие статьи раздела Часы, таймеры, реле, коммутаторы нагрузки.

Читайте и пишите полезные комментарии к этой статье.

<< Назад

Последние новости науки и техники, новинки электроники:

Роботизированные кроссовки Sidekick 18.01.2026

Американский стартап Dephy представил инновационные кроссовки Sidekick с электроприводом, которые работают как дополнительная икроножная мышца, помогая пользователю быстрее перемещаться и меньше уставать. Sidekick представляет собой сочетание обуви и мини-экзоскелета, встроенного в область косточки. За счет электропривода кроссовки поддерживают движение стопы и усиливают сокращение икроножных мышц, снижая нагрузку на ноги. Это позволяет ходить дольше и с меньшей усталостью, особенно при длительных прогулках или активной работе на ногах. В отличие от многих носимых устройств, для работы Sidekick не требуется установка приложений или индивидуальная калибровка. Кроссовки автоматически подстраиваются под шаг и особенности движения владельца, обеспечивая комфорт и простоту использования с первого надевания. Комплект включает в себя сам экзоскелет на косточку и пару кроссовок, доступных в белом и черном цвете. Устройство питается от аккумуляторов, что делает его автономным и готовым ...>>

Поющий леденец Lollipop Sta 18.01.2026

Компания Lava представила Lollipop Star - леденец на палочке, способный воспроизводить музыку через костную проводимость, прямо "в голове" пользователя. Особенность устройства заключается в том, что звук передается не через воздух, как у традиционных динамиков, а через вибрации челюсти. Пользователь должен прикусить леденец задними коренными зубами: электронный модуль в палочке преобразует вибрации в звук, который достигает внутреннего уха. Таким образом, поедание конфеты превращается в необычный аудиофеномен. Съедобная часть леденца соединена с небольшим электронным модулем в ручке, где расположены кнопка включения и механизм вибрации. После активации звуковой сигнал передается через костную проводимость, создавая эффект музыки "внутри головы". Ориентировочная цена продукта составляет 8,99 долларов, а в продажу он поступит после завершения CES. На старте продаж Lollipop Star будет доступен в трех вкусах, каждый из которых ассоциирован с определенной песней и исполнителем. Пер ...>>

Интерактивная система Lego Smart Play 17.01.2026

Компания Lego предложила новый подход к конструкторским играм, представив платформу Smart Play, которая объединяет традиционные кирпичики с сенсорами, звуками и возможностью реагировать на действия ребенка. Разработка системы заняла около восьми лет и направлена на поддержку социальной, сюжетной и творческой игры. Главная идея Smart Play заключается в том, чтобы "спрятать" сложную электронику внутри конструкции. Это позволяет детям сосредотачиваться не на гаджетах, а на создании историй, взаимодействии с персонажами и собственной фантазии. Технология ориентирована на развитие творческого мышления и вовлечение в игру с самого начала. Система базируется на специальном "умном кирпиче", оснащенном датчиками, который способен реагировать на движение, воспроизводить звуки и распознавать другие элементы конструктора, включая умные минифигурки. Дополнительные Tiny Smart Tags позволяют платформе понимать контекст использования кирпичей: например, находится ли элемент в машине, вертолете и ...>>

Случайная новость из Архива

Новый способ секвенирования белков 01.11.2018

Команда исследователей из Техасского университета в Остине продемонстрировала новый гораздо более эффективный по сравнению с существующими способ секвенирования белков. Новый метод более чувствительный, чем существующие технологии, и может идентифицировать отдельные молекулы белка. Прогресс в секвенировании белков может оказать существенное влияние на биомедицинские исследования, облегчить выявление новых биомаркеров для диагностики рака и других заболеваний, а также улучшить наше понимание того, как функционируют здоровые клетки.

Работа над этим проектом началась более шести лет назад, когда Маркотт и его коллеги впервые предложили адаптировать методы секвенирования генов следующего поколения для секвенирования белка. Речь идет о методах, которые сделали секвенирование всего генома любого живого организма быстрым, точным и доступным процессом, ускоряющими биологические исследования и позволяющим проводить генетические анализы в домашних условиях.

Новая технология обеспечивает быстрое получение полной информации о десятках тысяч белков, которые играют определенную роль в здоровом функционировании органов или в заболеваниях. Во многих случаях, таких как рак, болезнь Альцгеймера, сердечная недостаточность, диабет, клетки продуцируют белки и другие вещества, которые действуют как уникальные биомаркеры - вроде отпечатков пальцев. Оптимизация процесса обнаружения этих биомаркеров поможет исследователям понять причины проблем со здоровьем и обеспечить пациентам получение более ранних и точных диагнозов.

Современный лабораторный стандарт для секвенирования белков с использованием инструмента, называемого масс-спектрометрией, не чувствителен во многих случаях - он может обнаруживать белок только если у него около миллиона копий. Метод также имеет "низкую пропускную способность", то есть он может обнаруживать только несколько тысяч различных типов белка в одном образце.

С помощью нового метода исследователи могут секвенировать миллионы отдельных белковых молекул в одном образце. Маркотт считает, что при дальнейшем использовании и развитии этой технологии количество обнаруженных в одном образце молекул может достигнуть миллиардов. При более высокой пропускной способности и большей чувствительности, чем существующие технологии, этот инструмент обеспечит более широкое обнаружение биомаркеров болезней, а также позволит изучать такие тяжелые состояния, как рак, совершенно новым способом. Например, исследователи смогут наблюдать за клетками, чтобы понять, как развивается опухоль. Такие идеи могут в поиске новых способов борьбы с раком.

Другие интересные новости:

▪ Двигающиеся солнечные панели на 30% эффективнее стационарных

▪ Электромобиль Nissan Leaf 2018

▪ Робот-виноградарь

▪ Компьютер будущего от Intel

▪ Биотопливо для самолетов

Лента новостей науки и техники, новинок электроники

 

Интересные материалы Бесплатной технической библиотеки:

▪ раздел сайта Мобильная связь. Подборка статей

▪ статья Морган Томас. Биография ученого

▪ статья Какое решение подсказала английскому поэту монета, упавшая в грязь на ребро? Подробный ответ

▪ статья Общие правила оказания первой медицинской помощи. Медицинская помощь

▪ статья Светодиодный фонарик и его доработка. Энциклопедия радиоэлектроники и электротехники

▪ статья О бумажной кастрюле, рабе с опахалом и уколах. Физический эксперимент

Оставьте свой комментарий к этой статье:

Имя:


E-mail (не обязательно):


Комментарий:





Главная страница | Библиотека | Статьи | Карта сайта | Отзывы о сайте

www.diagram.com.ua

www.diagram.com.ua
2000-2026