Бесплатная техническая библиотека
Сигнализация с оповещением по телефону. Энциклопедия радиоэлектроники и электротехники

Энциклопедия радиоэлектроники и электротехники / Охранные устройства и сигнализация объектов
Комментарии к статье
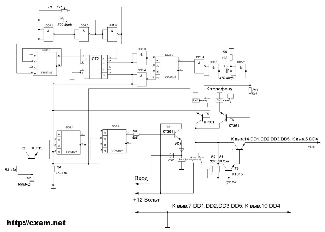
Даная сигнализация собрана на простейшей отечественной элементной базе. Сигнализация через реле подключается к стационарному или сотовому телефону. Работает сигнализация следующим образом: При сигнале тревоги на вход должно поступить +12 Вольт в течении примерно от 3 до 50 секунд.
Далее реле 2 поднимает трубку телефона, а реле 1 нажимает кнопку повтора. После того, как телефон два раза позвонит, прибор полностью отключается. Реле 3 выключит его от питания и в дежурном режиме ток потребления прибора равен 0.
(нажмите для увеличения)
Детали устройства
DD1, DD5 - К155ЛА3
DD2,DD3 - К155ТМ2
DD4 - К155ИЕ5
VD1, VD2 - любые маломощные диоды
Реле: любые маломощные на 12 Вольт, но только не герконные
Данную схему можно легко приспособить для вызова по мобильному телефону. Схема при этом незначительно меняется: появляется дополнительный блок - ждущий мультивибратор, на его выходе появляется короткий импульс, который "берет трубку".
Реле 2 при этом подключается к кнопке вызова, а Реле 1 к кнопке повтора (зависит от модели телефона).
Автор: Механик; Публикация: cxem.net
Смотрите другие статьи раздела Охранные устройства и сигнализация объектов.
Читайте и пишите полезные комментарии к этой статье.
<< Назад
Последние новости науки и техники, новинки электроники:
Глазные капли, возвращающие молодость зрению
05.10.2025
С возрастом человеческий глаз постепенно теряет способность четко видеть на близком расстоянии - развивается пресбиопия, или возрастная дальнозоркость. Этот естественный процесс связан с утратой эластичности хрусталика и ослаблением цилиарной мышцы, отвечающей за фокусировку. Миллионы людей по всему миру сталкиваются с необходимостью носить очки для чтения или прибегают к хирургическим методам коррекции. Однако исследователи из Центра передовых исследований пресбиопии в Буэнос-Айресе представили решение, которое может стать удобной и неинвазивной альтернативой - специальные глазные капли, способные улучшать зрение на длительный срок.
Разработку возглавила Джованна Беноцци, директор Центра. По ее словам, цель исследования состояла в том, чтобы предоставить пациентам с пресбиопией эффективный и безопасный способ коррекции зрения без хирургического вмешательства. Новые капли, созданные на основе пилокарпина и диклофенака, показали убедительные результаты: уже через час после первого пр ...>>
Цифровая рация Xiaomi Digital Walkie Talkie
05.10.2025
Компания Xiaomi представила современное устройство, объединившее классические принципы радиосвязи с возможностями цифровых технологий.
Новинка под названием Xiaomi Digital Walkie Talkie демонстрирует, как привычные рации могут быть переосмыслены в духе времени. Устройство оснащено цветным дисплеем диагональю 1,57 дюйма, который отображает список контактов, параметры соединения и даже примерное местоположение собеседника. Такой подход превращает стандартную рацию в компактное средство связи, сочетающее функциональность смартфона и устойчивость профессиональной техники.
Одним из ключевых преимуществ стала высокая автономность. Встроенный аккумулятор емкостью 2500 мА·ч обеспечивает до 100 часов работы в режиме ожидания и около 14 часов непрерывных разговоров, что особенно важно в экспедициях, на дальних маршрутах или в зонах, где подзарядка невозможна. Согласно данным портала unionrayo.com, такое время работы выгодно отличает устройство от большинства аналогов.
По дальности дейст ...>>
Открыт обращаемый драйвер старения
04.10.2025
Недавняя работа ученых из Сямэньского университета в Китае показала, что в гипоталамусе, главном регуляторе внутренних функций организма, кроется один из ключей к продлению молодости.
Команда под руководством Лиге Ленга обнаружила, что снижение уровня белка менина в гипоталамусе связано с ускорением процессов старения. Менин, как выяснилось, играет важную роль в предотвращении воспаления и поддержании нормальной работы нейронов. Когда его уровень снижается, в мозге возрастает активность воспалительных сигналов, что запускает цепную реакцию возрастных изменений во всем организме - от ослабления когнитивных функций до потери плотности костей и истончения кожи.
Чтобы понять, как именно менин влияет на старение, ученые вывели генномодифицированных мышей, у которых этот белок можно было выборочно отключить. Даже у молодых животных такое вмешательство быстро привело к ухудшению памяти, снижению прочности костей и эластичности кожи, а также к укорочению жизни. Эти результаты убедительно ...>>
Случайная новость из Архива Сибирская тундра под угрозой уничтожения
12.06.2022
Даже если удастся радикально ограничить глобальное потепление путем сокращения выбросов, выжить сможет только часть биома Севера России, включающая остров Таймыр и большую часть Палеарктики. Если к 2100 году сократятся нынешние выбросы парниковых газов вдвое, в 2500 останется только 5,7% сибирской тундры.
К такому выводу пришли два немецких ученых Штефан Крузе и Ульрике Герцшу из Института полярных и морских исследований им. Альфред Вегенер после разработки климатической модели (названной LAVESI), специально предназначенной для прогнозирования меняющейся взаимосвязи между сибирской тундрой и тайгой.
Тундра характеризуется вечной мерзлотой, скудным разнообразием животных и низкой растительностью, включая кустарники, мхи и лишайники. Очень холодная средняя температура не позволяет расти многим деревьям, за исключением ив и берез высотой не более пары метров. Тайга же является бореальным лесом, расположенным к югу от тундры и состоящее в основном из крупных хвойных деревьев, таких как лиственницы.
Повышение температуры, вызванное глобальным потеплением, позволяет таежным деревьям продвигаться на север, "съедая" ценную тундровую почву - основную среду обитания северных оленей. В тундре также обитают песцы, медведи, волки и лемминги, а также гнездится множество видов птиц.
Если они исчезнут, как предполагают немецкие исследователи, последствия будут катастрофическими не только для биоразнообразия, но и для коренного населения, живущего путем природных ресурсов этих земель, например ненцев.
Чем больше площадь лесов, тем больше тепла будет поглощаться деревьями, что приведет к потеплению в Арктике. Это спровоцирует большее количество катаклизмов по всему миру, приведет к гибели или миграции видов, а также усложнит доставку грузов морскими путями.
Но еще хуже то, что по мере таяния вечной мерзлоты тундра может выбросить в атмосферу большое количество накопленных парниковых газов - до 1400 гигатонн в глобальном масштабе, что усилит потепление во всем мире.
Ученые разработали климатическую модель, способную рассчитать судьбу всей сибирской тундры, простирающейся примерно на 4 000 км. Они прогнозируют, что если ничего не применить для ограничения выбросов парниковых газов, сибирская тундра исчезнет к 2500 году, полностью заменившись бореальным лесом. Но даже если нам удастся сократить выбросы углерода, тундра следующих нескольких столетий не будет такой, как сегодня.
Например, ликвидация выбросов к 2100 году сохранит лишь 32,7% биома, который будет разделен на два очень отдаленных региона - Чукотку и остров Таймыр. Это повлияет на дикую природу. С другой стороны, если к концу столетия нам удастся вдвое сократить выбросы, то в 2500 году на месте сибирской тундры останется чуть менее 6%.
Одна из главных проблем тундры состоит в том, что продвижение тайги практически невозможно остановить даже при дальнейшем похолодании климата. Исследователи считают, что людям необходимо уделить особое внимание экологии прямо сейчас, уменьшив выбросы парниковых газов и отказавшись от ископаемых видов топлива.
|
Другие интересные новости:
▪ Генетика узоров на крыльях бабочек
▪ Видеокарта GeForce RTX 3090 Hall of Fame
▪ Мусорный датчик
▪ Самый яркий флуоресцентный материал
▪ Новые технологии для сохрания свежести продуктов в холодильнике
Лента новостей науки и техники, новинок электроники
Интересные материалы Бесплатной технической библиотеки:
▪ раздел сайта Электрические счетчики. Подборка статей
▪ статья Обнаглевшая бездарь. Крылатое выражение
▪ статья Сколько существует видов апельсинов? Подробный ответ
▪ статья Особенности регулирования труда молодежи
▪ статья Питание многодиапазонной Windom коаксиальным кабелем. Энциклопедия радиоэлектроники и электротехники
▪ статья Измерения электрических величин. Контроль изоляции. Энциклопедия радиоэлектроники и электротехники
Оставьте свой комментарий к этой статье:
Главная страница | Библиотека | Статьи | Карта сайта | Отзывы о сайте

www.diagram.com.ua
2000-2025