Бесплатная техническая библиотека
Пейджер для охраны. Энциклопедия радиоэлектроники и электротехники

Энциклопедия радиоэлектроники и электротехники / Охранные устройства и сигнализация объектов
Комментарии к статье
Охрана транспортного средства является весьма актуальной проблемой, несмотря на большое количество предлагаемых на рынке противоугонных устройств. Срабатывание звуковой сигнализации на автомобиле не дает хозяину практически никаких преимуществ по сравнению с автомобилями без сигнализации: окружающие люди обычно не реагируют на вой сирены, а хозяин находится достаточно далеко. Выходом является использование радиоканала и передача тревожного сигнала хозяину без лишнего шума. Преимущество такого способа сигнализации в том, что угонщик не подозревает о передатчике в автомобиле, и существует возможность с помощью направленной антенны найти угнанную машину. Для приема сигнала охранной системы можно использовать переделанный пейджер, который с повсеместным распространением "мобильников" все больше превращается в лежащую без дела игрушку.
Для охраны автомобилей выделена частота 26945 кГц. Но для того чтобы была возможность распознать конкретный передатчик, необходимо кодировать радиосигнал. Микросхемы, используемые в данной конструкции: МС145026 - кодер и МС145028 - декодер. Они позволяют сформировать 19683 различные комбинации при использовании только одной рабочей частоты внутреннего генератора микросхемы. При изменении частоты генератора, количество кодовых комбинаций увеличивается.
Пейджер представляет собой приемник с декодером импульсной последовательности, на котором перемычками устанавливается присущий вашему автомобилю код, и звуковой сигнализатор, включающийся при совпадении этого кода с полученным от передатчика. Передатчик в автомобиле включается в рабочий режим датчиком качания. Он передает частотно-модулированную импульсную последовательность. При срабатывании датчика передатчик включается на несколько секунд. Если "воздействие" на автомобиль прекращается, передатчик выключается.
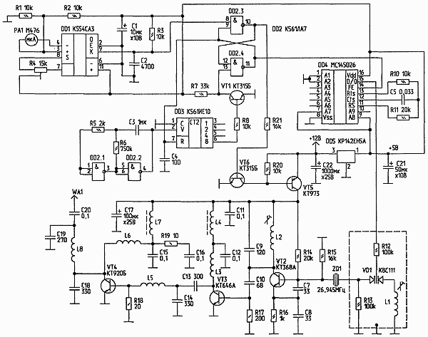
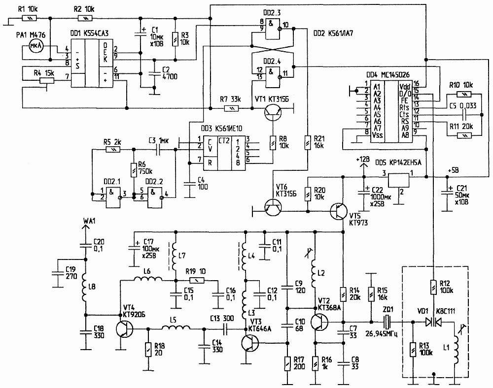
Схема передатчика изображена на рис.1. На микросхеме DD1 и микроамперметре РА1 собран датчик качания. При изменении положения кузова, а следовательно, и микроамперметра, на выходе компаратора появляются отрицательные импульсы, устанавливающие RS-триггер на элементах DD2.3, DD2.4 в состояние, при котором на выводе 10 DD2.3 - высокий уровень. Он открывает транзисторы VT5 и VT6. Через VT5 подается питание на передатчик, и он включается. Напряжение логического "0" с вывода 11 DD2.4 поступает на разрешающий вход кодера DD4, а также на вход R счетчика DD3. До этого счетчик был постоянно сброшен в ноль логической "1" на входе R. Теперь он считает импульсы с генератора на DD2.1, DD2.2. Когда на выводе 6 DD3 появляется "1", открывается транзистор VT1 и возвращает RS-триггер и счетчик в первоначальное (дежурное) состояние.
Рис.1. Принципиальная схема передатчика (нажмите для увеличения)
Если воздействие на датчик к этому времени прекратилось, система остается в этом состоянии сколь угодно долго, а если нет, то RS-триггер вновь переключается импульсами с выхода компаратора DD1, и передатчик опять заработает.
Конденсатор С4 необходим для начального сброса счетчика и перевода RS-триггера в дежурный режим. Кодовые посылки с кодера DD4 поступают на частотный модулятор передатчика на элементах VD1, L1, L2, VT2, R12...R16, С7, С8, а затем на усилитель ВЧ на VT3, VT4, R17...R19, С9...С20, L3...L8.
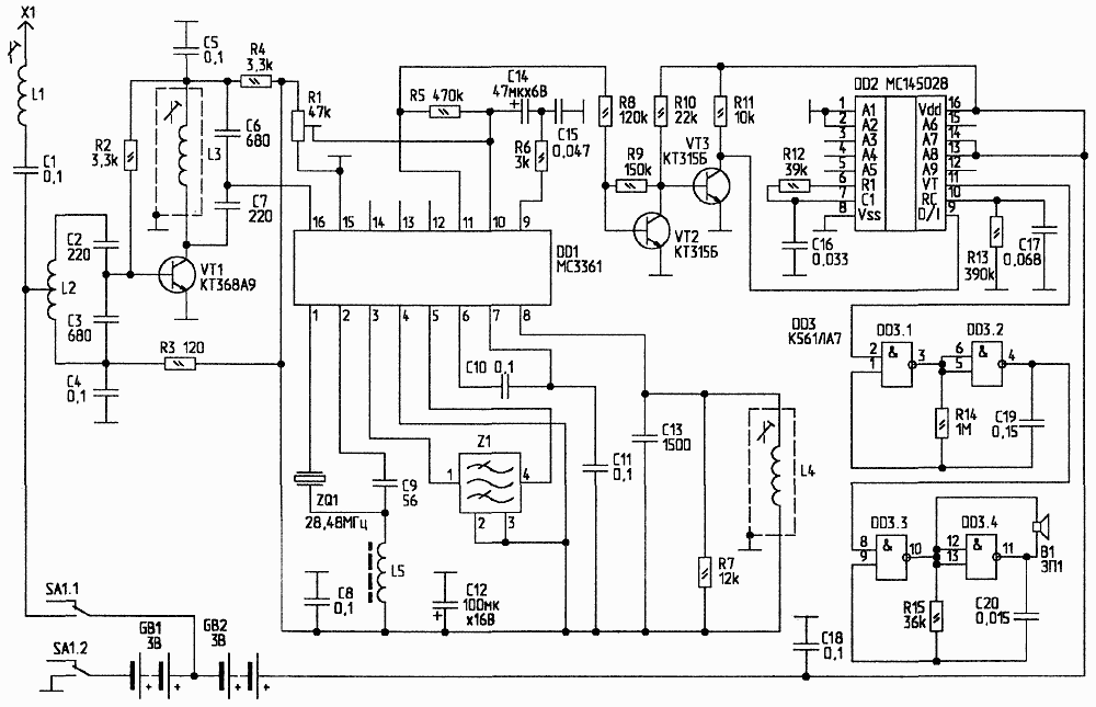
Схема приемника показана на рис.2. Его высокочастотная часть аналогична описанной в [3]. Цепь АРУ в данной схеме не нужна, поэтому усилитель микросхемы DD1 работает в режиме компаратора, рабочая точка которого устанавливается подстроечным резистором R1 по минимуму высокочастотных шумов. С выхода DD1 сигнал поступает на формирователь логического уровня на транзисторах VT2 и VT3. Кодовая последовательность декодируется микросхемой DD2, и при совпадении кодовых посылок на выводе 11 DD2 появляется логическая "1". Этим уровнем запускается генератор на микросхеме DD3, и звучит тревожный сигнал.
Кодовые комбинации устанавливаются изменением уровней на адресных входах DD2. Микросхемы кодера и декодера воспринимают три состояния: логические "0" и "1" и неподключенный адресный вход. Адреса должны быть установлены идентично как в кодере, так и в декодере, а также должна быть установлена одинаковая частота внутренних генераторов.
Налаживание системы сигнализации начинают с передатчика. Движок резистора R4 (рис.1) устанавливают в такое положение, при котором на выходе 9 компаратора DD1 высокий уровень, но при легком постукивании по микроамперметру на выходе DD1 появляются отрицательные импульсы. Далее, отключив от резистора R12 вывод 15 DD4, подключают к нему генератор ЗЧ. Изменяя индуктивности катушек, добиваются максимального усиления УВЧ.
Затем устанавливают рабочую точку микросхемы DD1 приемника резистором R1 (рис.2) и настраивают контура приемника генератором качающейся частоты [3]. Для проверки правильности декодирования кода, выход 15 DD4 передатчика соединяют с входом 9 DD2 приемника, предварительно отключив его от формирователя логического уровня (VT3). При нормальной работе сигнализации срабатывание датчика качания вызывает появление на выходе 11 DD2 логической "1" и звука в пьезоизлучателе В1. Далее восстанавливают все соединения и отлаживают приемник совместно с передатчиком, принимая сигнал по радиоканалу.
Рис.2. Принципиальная схема приемника (нажмите для увеличения)
В устройстве применены электролитические конденсаторы типа К50-35, неполярные - КМ. ТКЕ конденсаторов С5 (передатчика), С15, С16, С17 (приемника) должен быть минимален, можно использовать К73-17. Резисторы - типа МЛТ. Микроамперметр типа М476 датчика качания немного дорабатывают. На стрелке закрепляют грузик, так чтобы при опущенной вниз шкале прибора стрелка была в ее центре.
Моточные данные катушек передатчика приведены в табл.1, приемника - в табл.2.
Таблица 1. Моточные данные катушек передатчика
| Позиционное обозначение | Диаметр каркаса, мм | Количество витков | Сердечник | Провод | Примечание |
|---|
| L1
| 4,2
| 10
| МП100
| ПЭВ d0,31
| |
| L2
| 4,2
| 6
| МП100
| ПЭВ d0,25
| |
| L3
| 4,0
| 9
|
| ПЭВ d0,31
| |
| L4
|
|
|
|
| ДПМ1-0.6- 10мкГн |
| L5
| 6,0
| 3
|
| ПЭВ d0,8
| |
| L6
| 4,0
| 15
|
| ПЭВ d0,31
| |
| L7
|
|
|
|
| ДПМ1-0.6 -8мкГн |
| L8
| 8,0
| 8
|
| ПЭВ d0,8
| |
Таблица 2. Моточные данные катушек приемника
| Позиционное обозначение | Диаметр каркаса, мм | Количество витков | Сердечник | Провод | Примечание |
|---|
| L1
| 3,0
| 10
|
| ПЭВ-1 d0,35
| |
| L2
| 3,0
| 15
|
| ПЭВ-1 d0,56
| Отвод от 6 витка снизу |
| L3
| 4,2
| 6
| МП100
| ПЭВ-1 d0,35
| |
| L4
| 4,2
| 145
| МП100
| ПЭВ-1 d0,1
| |
| L5
| 2,8
| 19
| от ДПМ3
| ПЭВ-1 d0,35
| |
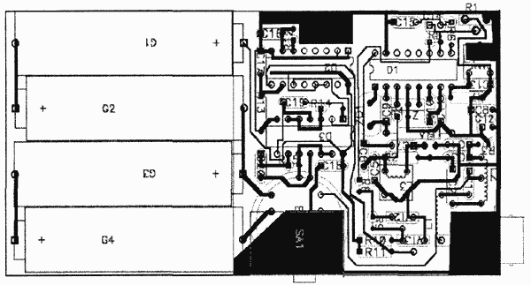
Печатная плата передатчика изготовлена из двустороннего фольгированного стеклотекстолита размерами 64x94 мм. Ее чертеж приведен на рис.3. Плата приемника размерами 59x60 мм показана на рис.4. Со стороны деталей отверстия зенкуются, кроме мест соединения деталей с общим проводом, в этих местах детали паяются с обеих сторон.
Рис.3. Печатная плата передатчика
Рис.4. Печатная плата приемника
Литература
- В.Брускин. Зарубежные микросхемы связных радиоприемников. - Радиолюбитель, 1999, N1 С. 14.
- В.Жигачев, А.Паремский. Кодирующие и декодирующие устройства на основе БИС фирмы MOTOROLA. - Радиолюбитель 1994, N6, С.62.
- Г.Минаков, М.Федотов, Д.Травинов. Радиостанция "КОЛИБРИ". - Радио, 1999, N1, С.59.
Автор: С.Абрамов, г.Оренбург, asmoren@mail.ru; Публикация: cxem.net
Смотрите другие статьи раздела Охранные устройства и сигнализация объектов.
Читайте и пишите полезные комментарии к этой статье.
<< Назад
Последние новости науки и техники, новинки электроники:
Хорошо управляемые луга могут компенсировать выбросы от скота
15.02.2026
Животноводство, особенно разведение крупного рогатого скота, часто обвиняют в значительном вкладе в глобальное потепление из-за мощного парникового газа - метана, который выделяется при пищеварении у жвачных животных. Это вызывает острые политические споры и призывы к сокращению потребления мяса. Однако ученые напоминают, что полная картина климатического воздействия отрасли не ограничивается только выбросами от животных: огромную роль играет окружающая экосистема - пастбища, почва и растительность, которые способны активно поглощать углекислый газ из атмосферы.
Исследователи из Университета Небраски-Линкольна решили глубже изучить этот баланс. Группа под руководством профессора Галена Эриксона сосредоточилась на том, как правильно организованные пастбища накапливают углерод в растениях и грунте благодаря естественным процессам, стимулируемым выпасом скота. Ученые подчеркивают, что при достаточном уровне осадков и грамотном управлении такие луга превращаются в мощные природные погло ...>>
NASA тестирует инновационную технологию крыла
15.02.2026
Коммерческая авиация ежегодно расходует колоссальные объемы керосина, что сказывается не только на бюджете авиакомпаний, но и на состоянии окружающей среды. В 2024 году глобальные затраты на авиационное топливо достигли 291 миллиарда долларов, и эта сумма продолжает расти. Чтобы справиться с этими вызовами, NASA активно работает над технологиями, способными заметно повысить аэродинамическую эффективность самолетов. Одним из самых перспективных направлений стало создание специальной конструкции крыла, которая максимизирует естественный ламинарный поток воздуха и минимизирует сопротивление.
В январе 2026 года специалисты NASA Armstrong Flight Research Center успешно провели важный этап наземных испытаний концепции Crossflow Attenuated Natural Laminar Flow (CATNLF). Для эксперимента под фюзеляж исследовательского самолета F-15B закрепили вертикально ориентированную масштабную модель высотой около 0,9 м (3 фута), напоминающую узкий киль. Такая компоновка позволила подвергнуть прототип р ...>>
Забота о внуках очень полезна для здоровья мозга
14.02.2026
Общение между поколениями приносит радость всей семье, но мало кто задумывается, насколько активно бабушки и дедушки, заботящиеся о внуках, поддерживают свою умственную форму. Регулярное взаимодействие с детьми стимулирует мозг пожилых людей, помогая сохранять память, скорость мышления и общую когнитивную активность.
Новые научные данные подтверждают, что такая добровольная помощь не только важна для общества, но и может замедлять возрастные изменения в мозге.
Исследователи из Тилбургского университета в Нидерландах провели анализ, чтобы понять, приносит ли уход за внуками реальную пользу здоровью пожилых людей. Ведущий автор работы Флавия Черечес отметила, что многие бабушки и дедушки регулярно присматривают за детьми, и оставался открытым вопрос, насколько это положительно сказывается на их собственном благополучии, особенно в плане когнитивных функций.
Ученые поставили цель выяснить, способен ли регулярный уход за внуками замедлить снижение памяти и других умственных способ ...>>
Случайная новость из Архива Определен возраст твердого ядра в центре Земли
09.02.2019
Магнитосфера Земли простирается далеко в космос и отклоняет большинство высокоэнергетических частиц, которые иначе бомбардировали бы поверхность нашей планеты, делая ее практически непригодной для жизни. Возникает геомагнетизм глубоко в недрах Земли, где расположено твердое железо-никелевое ядро, раскаленное почти до 5500 °С. Его окружает более толстое и жидкое внешнее ядро, материал которого непрерывно остывает и оседает, наращивая твердые слои в центре. Это вызывает перемешивание проводящего горячего сплава жидкого ядра и создает геомагнитное поле.
Некогда земное ядро было нагрето сильнее, оно целиком оставалось жидким и бурлило, порождая магнитное поле. Однако постепенно температура его снижалась, перемешивание замедлялось, и магнитосфера ослабевала вплоть до опасного для жизни на планете уровня. К счастью, в какой-то момент в центре его начало образовываться твердое ядро, которое придало "магнитному динамо" Земли новую силу. Различные модели относят это событие ко времени от 0,5 до 2,5 миллиарда лет назад, однако новая работа геологов во главе с профессором Рочестерского университета Джоном Тардуно (John Tarduno) указала дату довольно точно - 565 миллионов лет назад.
В самом деле, ядро Земли остается недоступным для прямых исследований, однако все изменения глобального магнитного поля отпечатываются в ориентации частиц определенных минералов. Ученые проанализировали ее у кристаллических пироксенов и шпатов, найденных под городком Сет-Иль в канадском Квебеке и датированных возрастом 550-600 миллионов лет. Кристаллы показали, что в ту эпоху магнитосфера переживала тяжелые времена, ослабевая и меняя полярность в десятки раз быстрее, чем это происходит в эпоху современную. Однако с определенного момента процесс остановился и внезапно стал развиваться в совершенно другую сторону. Магнитное поле начало усиливаться.
Интересно, что это время совпадает с концом эдиакарского периода, который увенчался одним из глобальных вымираний биосферы: судя по данным Тардуно и его коллег, оно вполне могло быть вызвано ослаблением магнитосферы. На это, кстати, указывали и некоторые предыдущие данные. Последующее восстановление и усиление магнитного поля совпало со следующим важным этапом в эволюции жизни - Кембрийским взрывом биоразнообразия, в ходе которого появились предки всех современных типов животных. Возможно, именно усиленная бомбардировка планеты космической радиацией способствовала выживанию и развитию новых форм жизни - подвижных, способных уходить на глубину воды либо хорошо защищенных раковиной или экзоскелетом.
|
Другие интересные новости:
▪ Специализированный акселерометр IIS2ICLX
▪ Бактерии-золотодобытчики
▪ Сон наших предков
▪ Генная инженерия превратит людей в суперменов
▪ Nokia N800
Лента новостей науки и техники, новинок электроники
Интересные материалы Бесплатной технической библиотеки:
▪ раздел сайта Любителям путешествовать - советы туристу. Подборка статей
▪ статья На круги своя (вернуться, возвратиться). Крылатое выражение
▪ статья Где живут сиамские близнецы, которые соединены мозгами в области таламуса? Подробный ответ
▪ статья Снегокат. Личный транспорт
▪ статья Тестер для подбора кварцевых резонаторов. Энциклопедия радиоэлектроники и электротехники
▪ статья Поваренная соль разлагается электрическим током на электродах. Химический опыт
Оставьте свой комментарий к этой статье:
Главная страница | Библиотека | Статьи | Карта сайта | Отзывы о сайте

www.diagram.com.ua
2000-2026