Бесплатная техническая библиотека
Кодовый замок на тиристорах. Энциклопедия радиоэлектроники и электротехники

Энциклопедия радиоэлектроники и электротехники / Охранные устройства и сигнализация объектов
Комментарии к статье
При установке кодового замка не всегда имеется возможность располагать кнопочную панель вблизи от схемы управления. В этом случае применение тиристоров в качестве триггеров запоминающих правильную комбинацию на бранного кода обеспечивает более высокую помехоустойчивость и стойкость к умышленному повреждению по сравнению со схемами собранными только на КМОП микросхемах.
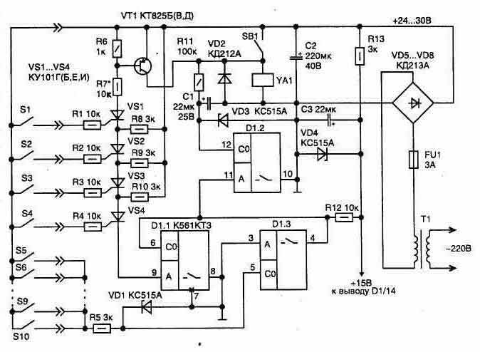
Приведенная на рис 2 20 схема позволяет ограничить доступ в помещение посторонних. Для срабатывания открывающего защелку электромагнита YA1 необходимо в определенной последовательности набрать код из 4 цифр (из 10 возможных).
Работает схема следующим образом. В исходном состоянии на вход управления D1 1/6 через резистор R12 поступает лог 1 и внутренний ключ микросхемы будет замкнут. Нажатие кнопок в последовательности S4 S3 S2 S1 приведет к поочередному открыванию соответствующих тиристоров VS4, VS3, VS2, VS1. Ток через резисторы R8 R10 позволяют удерживать сработавшие тиристоры во включенном состоянии. Причем если при наборе номера ошибочно нажата любая другая кнопка это приведет к срабатыванию ключа на элементе микросхемы D1. 3 что обеспечит появление лог 0 на входе D1. 1/6 - ключ разомкнется и частично правильно набранный код будет сброшен.
Pис. 2.20. Элeктpичecкaя схема кодового замка (нажмите для увеличения)
Рис. 2.21. Схема замены транзистора VT1
Рис. 2.22. Топология печатной платы и расположение элементов
При правильном наборе номера появится ток протекающий через резисторы R6 R7 и откроется транзистор VT1. При этом будет подаваться питание на электромагнит YA1. А чтобы электромагнит не находился под напряжением в течение длительного времени после срабатывания элемент D1. 2 совместно с цепью заряда конденсатора R11 С1 позволяет ограничить продолжительность его работы интервалом 24с. Время определяется номиналом конденсатора С1. Как только напряжение на входе D1 2/12 в процессе заряда конденсатора достигнет порога срабатывания ключа, он подаст лог "0" на управление D1.1 что переведет все тиристоры в исходное состояние.
Устройство может работать при изменении питающего напряжения в более широких пределах чем это указано на схеме но его величина выбирается исходя из необходимой для надежного срабатывания применяемого электромагнита. При настройке схемы может потребоваться подбор номиналов резистора R7 и конденсатора С1.
Транзистор VT1 имеет большой коэффициент усиления и может быть заменен двумя обычными включенными по схеме, показанной на рис. 2. 21. Тиристоры могут использоваться с любой последней буквой в обозначении. Конденсаторы применены К50 35 на рабочее напряжение 40 В, а резисторы по дойдут любые.
Кнопка SB1 используется для дистанционного открывания замка внутри помещения и должна быть рассчитана на ток 3 А .
Рис. 2.23. Подключение сменного кодозадающего штекера Х2
Все элементы схемы кроме трансформатора, диодов VD5 VD8 и электромагнита YA1, расположены на односторонней печатной плате, рис. 2. 22.
Для удобства смены кода и подключения цепей от кнопок набора номера на плате установлены винты М2,5 (как это показано на рисунке), к которым и закрепляют нужный провод. Если же установить дополнительный 16-ти контактный разъем (Х2, рис. 2. 23) со сменным кодозадающим штекером, то смена кода займет несколько секунд (если заранее подготовить штекера с установленными перемычками под нужные комбинации цифр кода) .
Pис. 2.24. Схема ограничения времени
Один из элементов микросхемы не использован и с его помощью можно выполнить ограничение необходимого времени на набор кода, что дополнительно затруднит подбор кода. Пример варианта такого подключения D1.4 показан на рис. 2.24.
Публикация: cxem.net
Смотрите другие статьи раздела Охранные устройства и сигнализация объектов.
Читайте и пишите полезные комментарии к этой статье.
<< Назад
Последние новости науки и техники, новинки электроники:
Лабораторная модель прогнозирования землетрясений
30.11.2025
Предсказание землетрясений остается одной из самых сложных задач геофизики. Несмотря на развитие сейсмологии, ученые все еще не могут точно определить момент начала разрушительного движения разломов. Недавние эксперименты американских исследователей открывают новые горизонты: впервые удалось наблюдать микроскопические изменения в контактной зоне разломов, которые предшествуют землетрясению.
Группа под руководством Сильвена Барбота обнаружила, что "реальная площадь контакта" - участки, где поверхности разлома действительно соприкасаются - изменяется за миллисекунды до высвобождения накопленной энергии. "Мы открыли окно в сердце механики землетрясений", - отмечает Барбот. Эти изменения позволяют фиксировать этапы зарождения сейсмического события еще до появления традиционных сейсмических волн.
Для наблюдений ученые использовали прозрачные акриловые материалы, через которые можно было отслеживать световые изменения в зоне контакта. В ходе искусственного моделирования примерно 30% ко ...>>
Музыка как естественный анальгетик
30.11.2025
Ученые все активнее исследуют немедикаментозные способы облегчения боли. Одним из перспективных направлений становится использование музыки, которая способна воздействовать на эмоциональное состояние и когнитивное восприятие боли. Новое исследование международной группы специалистов демонстрирует, что даже кратковременное прослушивание любимых композиций может значительно снижать болевые ощущения у пациентов с острой болью в спине.
В эксперименте участвовали пациенты, обратившиеся за помощью в отделение неотложной помощи с выраженной болью в спине. Им предлагалось на протяжении десяти минут слушать свои любимые музыкальные треки. Уже после этой короткой сессии врачи фиксировали заметное уменьшение интенсивности боли как в состоянии покоя, так и при движениях.
Авторы исследования подчеркивают, что музыка не устраняет саму причину боли. Тем не менее, она воздействует на эмоциональный фон пациента, снижает уровень тревожности и отвлекает внимание, что в сумме приводит к субъективном ...>>
Алкоголь может привести к слобоумию
29.11.2025
Проблема влияния алкоголя на стареющий мозг давно вызывает интерес как у врачей, так и у исследователей когнитивного старения. В последние годы стало очевидно, что границы "безопасного" употребления спиртного размываются, и новое крупное исследование, проведенное международной группой ученых, вновь указывает на это. Работы Оксфордского университета, выполненные совместно с исследователями из Йельского и Кембриджского университетов, показывают: даже небольшие дозы алкоголя способны ускорять когнитивный спад.
Команда проанализировала данные более чем 500 тысяч участников из британского биобанка и американской Программы миллионов ветеранов. Дополнительно был выполнен метаанализ сорока пяти исследований, в общей сложности включавших сведения о 2,4 миллиона человек. Такой масштаб позволил оценить не только прямую связь между употреблением спиртного и развитием деменции, но и влияние генетической предрасположенности.
Один из наиболее тревожных результатов касается людей с повышенным ге ...>>
Случайная новость из Архива Умная военная униформа нового поколения
08.05.2012
Управление военно-морских исследований США опубликовало конкурсное предложение на разработку военной униформы нового поколения. Уникальная "умная" одежда будет непрерывно измерять основные показатели жизнедеятельности солдат, определять местоположение военных, степень тяжести ранений и даже передавать координаты раненых бойцов медперсоналу и перспективным эвакуационным роботам. Все устройства, необходимые для выполнения этих задач, будут интегрированы непосредственно в ткань униформы.
Эта инициатива под названием Intelligent Clothing for Rapid Response to Aid Wounded Soldiers - уже не первая попытка американской армии совершить революцию в военном обмундировании. Так, в 2004 году в рамках программы "Солдат будущего" разрабатывались бронежилеты с вплетенной электропроводкой и гелевыми датчиками, которые должны были передавать информацию о состоянии солдата на пункт управления войсками. Позже программа "Солдат будущего" была отменена, и проект электронной одежды остался нереализованным. Однако, судя по всему, идея не умерла, и Пентагон все-таки попытается реализовать ее на практике.
Перспективная высокотехнологичная униформа будет использовать массив встроенных в ткань датчиков, интегрированных в единую систему. Они будут контролировать жизненно важные функции солдата, а также определять характер и место ранения, оценивать глубину проникновения осколка или пули, выявлять пострадавшие внутренние органы. В дополнение к этому, датчики должны уметь обнаруживать присутствие и воздействие на организм опасных химических, биологических, радиоактивных и взрывчатых веществ. Для этого будут использоваться особые сенсоры и специфические биомаркеры в крови, слюне, поте и т.д.
Благодаря своевременному обнаружению различных угроз, у солдата будет время предпринять меры по защите своей жизни, а медики смогут заранее подготовиться к оказанию помощи и выиграть драгоценные минуты в течение так называемого "золотого часа", когда шанс выживания раненого максимален.
Разработка "умной" ткани не является непреодолимой задачей. За последние пять лет, коммерческие предприятия добились впечатляющего прогресса в этой области. Созданы ткани, способные обнаружить, например, уровень сахара в крови диабетиков или контролировать дыхание, пульс и артериальное давление у спортсменов. Существует даже ткань, способная предотвращать травмы, точнее следить за тем, чтобы человек не перегружал мышцы.
|
Другие интересные новости:
▪ Бумажные транзисторы
▪ Электроэнергия и данные по воздуху
▪ Планшет Asus Transformer Pad TF701T
▪ Электронные новинки на службе в Ираке
▪ Нейтрино трансформировали
Лента новостей науки и техники, новинок электроники
Интересные материалы Бесплатной технической библиотеки:
▪ раздел сайта Цифровая техника. Подборка статей
▪ статья MPEG и его применение. Искусство видео
▪ статья В какой жидкости монета способна плавать, а пробка - утонуть? Подробный ответ
▪ статья Жасмин кустарниковый. Легенды, выращивание, способы применения
▪ статья Мягкий свет. Энциклопедия радиоэлектроники и электротехники
▪ статья 5-ти полосный стерео эквалайзер с регулировкой громкости и баланса на микросхеме CXA1352AS. Энциклопедия радиоэлектроники и электротехники
Оставьте свой комментарий к этой статье:
Главная страница | Библиотека | Статьи | Карта сайта | Отзывы о сайте

www.diagram.com.ua
2000-2025