Бесплатная техническая библиотека
Кодовый кнопочный выключатель. Энциклопедия радиоэлектроники и электротехники

Энциклопедия радиоэлектроники и электротехники / Охранные устройства и сигнализация объектов
Комментарии к статье
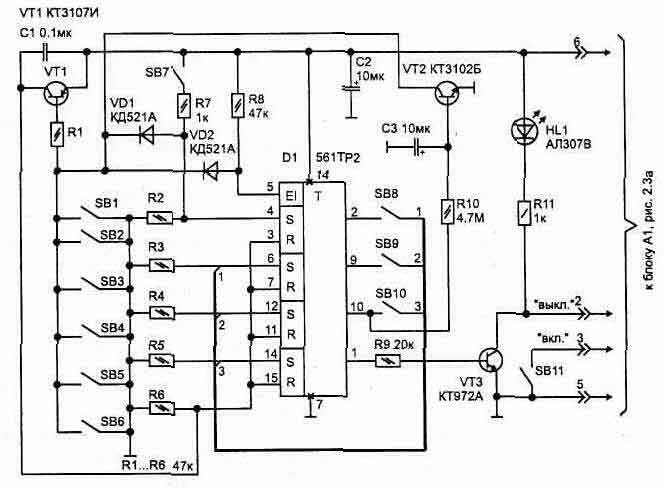
Выключение режима охраны (вместо кнопки SB2) можно выполнять набором кодового цифрового номера на кнопочной панели. Это затруднит отключение охраны. Код состоит из 4 цифр (из 10 возможных) Кнопки с определенными. Цифрами необходимо нажать в заданной последовательности. Это позволяет иметь не менее 5040 возможных вариантов кода.
Код можно легко и оперативно сменить, переставив зажимы проводов от кнопок в любой последовательности. Схема кодового устройства, рис. 2.7, собрана на одной микросхеме, содержащей четыре RS-триггера. Работает электрическая схема следующим образом в начальный момент, при подаче питания, цепь из конденсатора С1 и резистора R6 формирует на входах R импульс обнуления триггеров.
При нажатии на кнопку с первой цифрой кода (на схеме SB7) триггер переключится, т е. на выходе D1/2 появится лог "1". Если при нажатии очередной кнопки на выходе соответствующего триггера имеется лог. "1", т е предыдущий сработал, то лог. "1" появится и на его выходе.
Рис 2.7 Кодовый кнопочный выключатель (нажмите для увеличения)
Последний сработавший триггер открывает транзистор VT3, что подает напряжение для переключения поляризованного реле в блоке А1. Чтобы схема осталась в таком состоянии надолго, используется транзистор VT2. Он обеспечивает через задержку обнуления всех триггеров. Задержка выполнена засчет цепи заряда конденсатора C3 через резистор R10. По этой причине на выходе D1/1 сигнал лог "1" будет присутствовать не более 1 с. Этого времени вполне - достаточно для срабатывания реле. Кроме того, использование для транзистора VT2 сигнала с выхода D1/10 позволяет ограничить необходимое время для нажатия последней кнопки кода.
Индикатором правильного набора номера является кратковременное свечение светодиода HL1. В процессе набора кода нажатие любой ошибочной цифры обнуляет все триггеры, и набор придется повторить сначала.
Так как для микросхемы режим, когда на R и S входах одновременно присутствует лог "1", является запрещенным, транзистор VT1 исключает такую возможность даже при нажатии сразу двух кнопок
Для уменьшения влияния помех и наводок схема размещается вблизи кнопочной панели.
Все используемые детали, за исключением транзистора VT3, могут быть любого типа. Транзистор VT3 применен с большим коэффициентом усиления и заменяется на КТ829А. Резисторы могут иметь отклонение номинала на 20% от указанных на схеме. Конденсатор С1 типа КМ-6, С2, C3 - К52-1Б.
Публикация: cxem.net
Смотрите другие статьи раздела Охранные устройства и сигнализация объектов.
Читайте и пишите полезные комментарии к этой статье.
<< Назад
Последние новости науки и техники, новинки электроники:
Власть является ключевым фактором счастья в отношениях
11.03.2026
Исследования семейных и романтических отношений показывают, что длительное счастье пары зависит не только от привычных факторов, таких как доверие, уважение и преданность, но и от более тонких психологических аспектов. Современные ученые ищут закономерности, которые отличают действительно счастливые пары от остальных, чтобы понять, какие механизмы поддерживают гармонию в отношениях.
Группа исследователей из Университета Мартина Лютера в Галле-Виттенберге и Бамбергского университета провела опрос среди 181 пары, которые состояли в совместных отношениях более восьми лет и прожили вместе хотя бы месяц. Участники заполняли анкету, описывая различные аспекты своих отношений, включая распределение обязанностей, эмоциональную поддержку и степень вовлеченности в совместные решения.
Анализ данных показал интересный паттерн: пары, где оба партнера ощущали высокий уровень личной власти, оказывались наиболее счастливыми и удовлетворенными. В данном контексте под властью понимается способност ...>>
Защищенная колонка-повербанк Anker Soundcore Boom Go 3i
11.03.2026
Компания Anker представила новую модель линейки Soundcore - колонку Soundcore Boom Go 3i, ориентированную на активное использование на улице.
Новинка отличается высокой степенью защиты: корпус соответствует стандарту IP68, что обеспечивает водо- и пыленепроницаемость, а ударопрочный дизайн выдерживает падение с высоты до одного метра. За качество звука отвечает 15-ваттный драйвер, обеспечивающий пик громкости до 92 дБ, а технология BassUp 2.0 усиливает низкие частоты, делая звучание более насыщенным.
Колонка обладает автономностью до 24 часов, а LED-индикатор позволяет контролировать уровень заряда батареи. Кроме того, Soundcore Boom Go 3i может выполнять функцию павербанка: согласно внутренним тестам, устройство способно зарядить iPhone 17 с нуля до 40% за один час, что делает его полезным аксессуаром в походах и поездках.
Среди функциональных особенностей модели стоит выделить технологию Auracast, которая улучшает подключение и позволяет создавать стереопару из двух колонок ...>>
Раннее воздержание от алкоголя перестраивает мозг и иммунитет
10.03.2026
Алкогольная зависимость - хроническое расстройство с компульсивным употреблением спиртного, которое влияет не только на поведение, но и на функционирование мозга и иммунной системы. Недавние исследования показали, что даже на ранних этапах воздержания организм начинает перестраиваться, открывая новые возможности для терапии зависимости.
Ученые сосредоточились на пациентах, находящихся в первые недели абстиненции, и зафиксировали значительные изменения в мозговой активности. С помощью функциональной магнитно-резонансной томографии они выявили перестройку сетей нейронных связей, отвечающих за контроль импульсов и принятие решений. Эти изменения могут быть ключевыми для восстановления самоконтроля и снижения риска рецидива.
Одновременно с нейронной перестройкой исследователи наблюдали колебания иммунной системы. В крови повышался уровень цитокинов - сигнальных белков, регулирующих воспалительные процессы. Эти данные свидетельствуют о существовании нейроиммунного взаимодействия, при ...>>
Случайная новость из Архива Лед как источник электричества
10.09.2025
В природе многие явления долго остаются загадкой, даже если они кажутся очевидными. Грозовые разряды в облаках, например, уже давно связывают со столкновениями ледяных кристаллов. Но как именно частицы льда накапливают электрический заряд, ученым было неясно. Недавние эксперименты международной группы исследователей позволили пролить свет на эту тайну и показали, что лед обладает неожиданными свойствами, способными изменить наше понимание атмосферных процессов и открыть новые пути для практических технологий.
Специалисты установили, что при неравномерной деформации ледяных кристаллов возникает электрический потенциал. В отличие от простого сжатия, которое не вызывает появления заряда, изгиб или локальное смещение структуры льда способны порождать электричество. Такой эффект был зафиксирован в ходе экспериментов, проведенных специалистами Каталонского института нанонауки и нанотехнологий (ICN2), Сианьского университета Цзяотун и Университета Стоуни-Брук.
Руководитель исследовательской группы профессор Густау Каталан пояснил, что в лабораторных условиях пластина льда помещалась между двумя металлическими электродами и подключалась к измерительному устройству. При изгибании фиксировался стабильный электрический потенциал, и результаты полностью совпадали с теми явлениями, которые ранее наблюдали во время гроз. Это подтверждает, что молнии действительно могут зарождаться благодаря механическим деформациям ледяных частиц в облаках.
Ключевым открытием стало то, что у льда проявляется так называемая флексоэлектрика - способность генерировать электричество при изгибе. В отличие от пьезоэлектрических материалов, где эффект связан с изменением полярности под воздействием напряжения, флексоэлектрический механизм не требует строгой симметрии кристаллической решетки и может возникать в самых разных условиях. Именно это объясняет, почему лед оказался необычным, но эффективным генератором электричества.
Особый интерес вызвали наблюдения при экстремально низких температурах. Когда лед охлаждали до -113 °C, на его поверхности формировался тонкий сегнетоэлектрический слой. Ведущий автор исследования, нанофизик Синь Вэнь, отметил, что такая структура позволяет льду приобретать естественную электрическую поляризацию, которую можно изменять с помощью внешнего поля подобно тому, как полюса магнита можно перевернуть на противоположные.
Таким образом, у льда обнаружилось два механизма генерации энергии: сегнетоэлектрика в условиях сильного холода и флексоэлектрика при температурах ближе к нулю. Такая универсальность сближает лед с перспективными материалами, например с диоксидом титана, который активно используется при создании датчиков и накопителей энергии.
Это открытие не только расширяет фундаментальные знания о физических свойствах воды в твердом состоянии, но и подсказывает новые направления для инженерных разработок. Возможность использовать лед как активный материал в электронике или сенсорных системах пока звучит необычно, но в будущем подобные эффекты могут найти прикладное применение.
|
Другие интересные новости:
▪ Стальная липучка
▪ Sony PlayStation Portable 2
▪ Сантехник вооружается радиолокатором
▪ Прочитан геном тополя
▪ Автомобильный GPS-навигатор Garmin nuviCam LMTHD
Лента новостей науки и техники, новинок электроники
Интересные материалы Бесплатной технической библиотеки:
▪ раздел сайта Автомобиль. Подборка статей
▪ статья Экология города. Урбанизация. Основы безопасной жизнедеятельности
▪ статья Что стало причиной смерти аферистки, называвшей себя княжной Таракановой? Подробный ответ
▪ статья Сливщик-разливщик лаков и растворителей. Типовая инструкция по охране труда
▪ статья Ветер как источник энергии. Энциклопедия радиоэлектроники и электротехники
▪ статья Передача звука по ИК каналу. Энциклопедия радиоэлектроники и электротехники
Оставьте свой комментарий к этой статье:
Главная страница | Библиотека | Статьи | Карта сайта | Отзывы о сайте

www.diagram.com.ua
2000-2026