Menu Home

Бесплатная техническая библиотека для любителей и профессионалов Бесплатная техническая библиотека


ЭНЦИКЛОПЕДИЯ РАДИОЭЛЕКТРОНИКИ И ЭЛЕКТРОТЕХНИКИ
Бесплатная библиотека / Электрику

Электросварка. Регулировка сварочного тока в источнике для полуавтоматической сварки с тиристорным регулятором. Энциклопедия радиоэлектроники и электротехники

Бесплатная техническая библиотека

Энциклопедия радиоэлектроники и электротехники / Сварочное оборудование

Комментарии к статье Комментарии к статье

Регулировка напряжения источниках со ступенчатой регулировкой сварочного напряжения и тока осуществляется переключением отводов сварочного трансформатора с помощью специальных перемычек или переключателей.

Как показывает практика, данный подход обычно не позволяет подобрать оптимальный режим сварки, а также не гарантирует неизменного результата при изменении параметров сварочной цепи, питающей сети или при работе с различными защитными газовыми смесями.

Увеличение количества ступеней переключения позволяет улучшить эксплуатационные свойства источника, но при этом приходится использовать сложные и громоздкие многопозиционные переключатели, сильно усложняются намоточные узлы источника. Это, с одной стороны, увеличивает его стоимость, а с другой - сильно снижает его надежность.

Достаточно давно существуют и применяются различные способы плавной регулировки сварочного напряжения и тока, использующие подвижные обмотки, магнитные шунты или магнитные усилители.

Но подобные способы не имеют принципиальных преимуществ, т. к. подразумевают:

  • более сложную и дорогую конструкцию трансформатора;
  • наличие специальных регулировочных электромагнитных или механических узлов.

К тому же такие варианты чаще подходят для источников, имеющих падающую внешнюю характеристику, и не совсем годятся, если внешняя характеристика должна быть полого падающей или жесткой. Для подобных источников долгое время не существовало достойной альтернативы источникам с контактными переключателями.

Обеспечение непрерывности сварочного тока

Шанс изменить сложившееся положение вещей и заменить контактные переключатели бесконтактными появился в 1955 году, когда был изготовлен тиристор, первый переключающий полупроводниковый прибор, имеющий мощность, достаточную для использования в сварочных источниках. Использование тиристоров позволило получить плавную регулировку напряжения и тока, а также отказаться от подвижных механических частей, что увеличило надежность сварочных источников.

Рассмотрим источник сварочного тока, имеющий плавную регулировку сварочного напряжения и тока.

Тиристор как ключевой элемент имеет два состояния:

  • открытое;
  • закрытое.

В закрытом состоянии тиристор не проводит ток, а в открытом - проводит. Так как тиристор способен проводить ток только в одном направлении, то его часто называют полупроводниковым управляемым вентилем (Silicon Controlled Rectifier, SCR).

В отличие от диода, тиристор, кроме анода и катода, имеет дополнительный управляющий электрод: пропуская через него ток, можно перевести тиристор в открытое состояние. К сожалению, для того чтобы тиристор перешел в закрытое состояние, недостаточно снять управляющий сигнал с управляющего электрода. Для этого необходимо снизить до нуля ток, протекающий через тиристор. Это делает его не полностью управляемым полупроводниковым прибором.

Однако подобное обстоятельство не сильно мешает, если тиристор используется в цепях переменного тока. В этом случае дважды в течение периода происходит обнуление и смена полярности тока. Поэтому тиристор может быть заперт естественным образом в конце каждого полупериода переменного тока.

Так как тиристор не имеет промежуточных состояний проводимости, то регулировка тока или напряжения может осуществляться только изменением времени его открытого состояния tu (рис. 18,13).

Регулировка сварочного тока в источнике для полуавтоматической сварки с тиристорным регулятором

18.13. Принцип регулирования напряжения и тока с помощью тиристора

Подобный способ регулирования имеет как свои плюсы, так и минусы. К плюсам относится то, что тиристор имеет очень высокое сопротивление в закрытом состоянии и очень низкое - в открытом. Поэтому на нем рассеивается незначительная мощность, что позволяет строить высокоэффективные тиристорные регулируемые источники.

К минусам относится то, что следствием работы тиристорного регулятора являются "выкусывание" фрагментов синусоиды и увеличение длительности пауз tn в выходном напряжении.

Использование двухполупериодного управляемого выпрямителя (рис. 18.14) обеспечивает более эффективное использование трансформатора, устраняет одностороннее подмагничивание сердечника трансформатора, а также сокращает длительность пауз tn между импульсами.

Регулировка сварочного тока в источнике для полуавтоматической сварки с тиристорным регулятором
Рис. 18.14. Регулирование напряжения и тока с помощью двухполупериодного управляемого выпрямителя

Однако даже в этом случае, особенно для минимального сварочного тока, паузы в выходном напряжении значительны. Для поддержания горения дуги в течении этих пауз приходится использовать более эффективный дроссель, чем в сварочном источнике с неуправляемым выпрямителем. И здесь мы сталкиваемся с взаимоисключающими требованиями, о которых говорилось ранее.

С одной стороны, чтобы обеспечить непрерывность сварочного тока, нужно увеличивать индуктивность дросселя. С другой стороны, чтобы получить необходимую скорость нарастания тока КЗ, индуктивность дросселя нельзя увеличивать выше некоторого значения, которое гарантированно не обеспечивает первое требование.

В предыдущей главе для удовлетворения этих требований мы использовали дополнительный источник подпиточного тока. В данном случае это решение не подходит, т. к. из-за работы управляемого выпрямителя будет нарушен баланс напряжений. Поэтому от подпиточного источника будет отбираться ток, соизмеримый по величине с основным током. Т. е. при попытке уменьшить ток с помощью управляемого выпрямителя недостающий ток будет поступать в сварочную цепь от подпиточного источника.

Указанную проблему можно решить, используя двухобмоточный дроссель L1, L2 (рис. 18.15). Индуктивности L1 и L2 связаны между собой через коэффициент трансформации дросселя

Рассмотрим подробнее принцип работы этого дросселя. Допустим, один из тиристоров управляемого моста открыт. В этом случае ток дуги I(V3), которая имитируется источником напряжения V3 с внутренним сопротивлением 0,05 Ом, протекает через обмотку дросселя L1, имеющую незначительную индуктивность 0,3 мГн (табл. 18.1).

В момент, когда напряжение V3 превысит мгновенное напряжение источника переменного напряжения VI, открытый ранее тиристор моста закроется, и ток нагрузки I(V3) начнет протекать в контуре D5, L2, L1, V3. Так как магнитосвязанные индуктивности L1 и L2 включены последовательно, то в этом случае ток нагрузки уменьшится в К = КТР + 1 раз, а индуктивность вырастет в К2 раз.

Вывод. В отличие от тока, который уменьшается линейно, индуктивность растет квадратично.

Это означает, что результирующая индуктивность дросселя сможет в течение более длительного времени поддерживать непрерывным ток нагрузки. Это подтверждается графиком тока нагрузки I(V3) (рис. 18.15). Из этого графика следует, что ток дуги непрерывен и в самом наихудшем случае (когда источник выдает минимальный сварочный ток 60 А) не опускается ниже 10 А.

Индуктивность дросселя L1 можно выбрать, используя данные табл. 18.1. В нашем случае L2 = 0,3 мГн. В свою очередь индуктивность L2 также не может иметь произвольные значения, а определяется коэффициентом трансформации, который обычно выражается только целым числом.

Регулировка сварочного тока в источнике для полуавтоматической сварки с тиристорным регулятором
Рис. 18.15. Использование двухобмоточного дросселя для поддержания непрерывного тока в паузах напряжения

Следовательно, для коэффициентов трансформации КТР = 1; 2; 3; 4; 5... вторичная обмотка дросселя будет иметь индуктивность = 0,3; 1,2;

Вывод. Чем больше коэффициент трансформации, тем выше индуктивность обмотки L2 и тем дольше дроссель сможет поддерживать ток в паузе напряжения.

Однако с ростом коэффициента трансформации растут и габаритные размеры дросселя. Поэтому необходимо в симуляторе подобрать минимально возможный коэффициент трансформации, гарантирующий, что при минимальном сварочном токе ток в паузе напряжения не упадет ниже 10 А.

В данном случае это условие удовлетворяется при КТР = 5. Из соответствующей временной диаграммы тока нагрузки I(V3) видно, что минимальное значение тока нагрузки не опускается ниже 10 А, а амплитудное достигает 132 А. Т. е. если амплитудное значение тока достигает указанного значения, то в индуктивности Lx накапливается энергия, достаточная для поддержания тока в паузе напряжения.

Если при дальнейшем увеличении тока сердечник дросселя будет насыщаться, то это не ухудшит его работы в паузе, но позволит уменьшить габаритные размеры. Использование насыщающегося дросселя также позволит стабилизировать действующий ток во вторичной (L2) обмотке дросселя на уровне IL2 = 13 А.

В противном случае этот ток был бы пропорционален току нагрузки. Максимальный действующий ток первичной (L1) обмотки дросселя соответствует максимальному сварочному току IL1 =  Iсв max = 180 А.

Дроссель наматывается на Ш-образном ленточном сердечнике из стали 3411 (Э310). Первичная обмотка дросселя содержит 18 витков изолированной медной шины сечением 36 мм2. Вторичная обмотка дросселя содержит 90 витков медного провода в эмалевой изоляции диаметром 1,81 мм. В зазоры сердечника дросселя необходимо вставить немагнитные прокладки толщиной 1 мм (суммарный немагнитный зазор 2 мм).

Регулировка сварочного тока в источнике для полуавтоматической сварки с тиристорным регулятором

Puc. 18.16. Временные диаграммы тока в обмотках двухобмоточного дросселя

Регулировка сварочного тока в источнике для полуавтоматической сварки с тиристорным регулятором
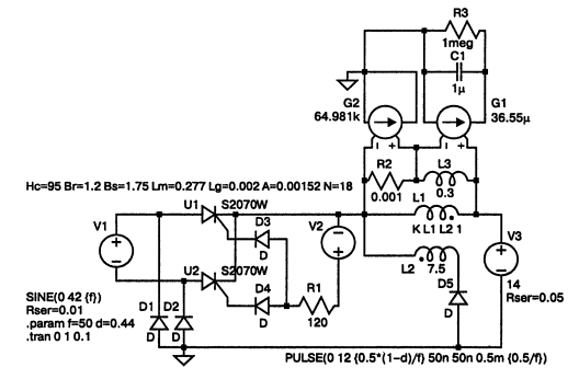
Рис. 18.17. Модель источника, предназначенная для снятия траектории перемагничивания нелинейного дросселя

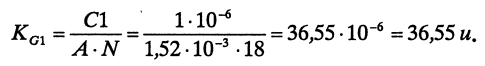
Воспользовавшись тем, что SwCad может моделировать нелинейные индуктивности, создадим модель источника с нелинейным дросселем (рис. 18.17). Согласно результатам расчета, строка настройки нелинейной индуктивности выглядит следующим образом:

Тестовый узел снятия петли перемагничивания построен на двух источниках тока - G1 и G2, управляемых напряжением, которые используются для измерения и нормирования отображаемых параметров.

Коэффициент передачи управляемого источника тока G1, обеспечивающий выходное напряжение интегратора, равное индукции, можно вычислить по формуле:

Вычисленное значение коэффициента передачи необходимо записать в строке Value меню настройки управляемого источника тока G1.

Коэффициент передачи управляемого источника тока G2, обеспечивающий выходной ток, равный напряженности в сердечнике нелинейного трансформатора, можно вычислить по формуле:

Вычисленное значение коэффициента передачи необходимо записать, в строке Value меню настройки управляемого источника тока G2.

В настройках горизонтальной оси, в строчке Quantity Plotted, вместо параметра time, впишем параметр I(G2). По вертикали выводим напряжение на выходе интегратора, кликнув по правому выводу конденсатора С1 (рис. 18.18).

Регулировка сварочного тока в источнике для полуавтоматической сварки с тиристорным регулятором
Рис. 18.18. Траектории перемагничивания сердечника дросселя для минимального (а) и максимального (б) сварочного тока

На рис. 18.18 показаны траектории перемагничивания сердечника нелинейного дросселя. При минимальном сварочном токе (рис. 18.18, а) сердечник дросселя находится на грани насыщения. При увеличении тока сердечник насыщается (рис. 18.18, б).

Автор: Корякин-Черняк С.Л.

Смотрите другие статьи раздела Сварочное оборудование.

Читайте и пишите полезные комментарии к этой статье.

<< Назад

Последние новости науки и техники, новинки электроники:

Власть является ключевым фактором счастья в отношениях 11.03.2026

Исследования семейных и романтических отношений показывают, что длительное счастье пары зависит не только от привычных факторов, таких как доверие, уважение и преданность, но и от более тонких психологических аспектов. Современные ученые ищут закономерности, которые отличают действительно счастливые пары от остальных, чтобы понять, какие механизмы поддерживают гармонию в отношениях. Группа исследователей из Университета Мартина Лютера в Галле-Виттенберге и Бамбергского университета провела опрос среди 181 пары, которые состояли в совместных отношениях более восьми лет и прожили вместе хотя бы месяц. Участники заполняли анкету, описывая различные аспекты своих отношений, включая распределение обязанностей, эмоциональную поддержку и степень вовлеченности в совместные решения. Анализ данных показал интересный паттерн: пары, где оба партнера ощущали высокий уровень личной власти, оказывались наиболее счастливыми и удовлетворенными. В данном контексте под властью понимается способност ...>>

Защищенная колонка-повербанк Anker Soundcore Boom Go 3i 11.03.2026

Компания Anker представила новую модель линейки Soundcore - колонку Soundcore Boom Go 3i, ориентированную на активное использование на улице. Новинка отличается высокой степенью защиты: корпус соответствует стандарту IP68, что обеспечивает водо- и пыленепроницаемость, а ударопрочный дизайн выдерживает падение с высоты до одного метра. За качество звука отвечает 15-ваттный драйвер, обеспечивающий пик громкости до 92 дБ, а технология BassUp 2.0 усиливает низкие частоты, делая звучание более насыщенным. Колонка обладает автономностью до 24 часов, а LED-индикатор позволяет контролировать уровень заряда батареи. Кроме того, Soundcore Boom Go 3i может выполнять функцию павербанка: согласно внутренним тестам, устройство способно зарядить iPhone 17 с нуля до 40% за один час, что делает его полезным аксессуаром в походах и поездках. Среди функциональных особенностей модели стоит выделить технологию Auracast, которая улучшает подключение и позволяет создавать стереопару из двух колонок ...>>

Раннее воздержание от алкоголя перестраивает мозг и иммунитет 10.03.2026

Алкогольная зависимость - хроническое расстройство с компульсивным употреблением спиртного, которое влияет не только на поведение, но и на функционирование мозга и иммунной системы. Недавние исследования показали, что даже на ранних этапах воздержания организм начинает перестраиваться, открывая новые возможности для терапии зависимости. Ученые сосредоточились на пациентах, находящихся в первые недели абстиненции, и зафиксировали значительные изменения в мозговой активности. С помощью функциональной магнитно-резонансной томографии они выявили перестройку сетей нейронных связей, отвечающих за контроль импульсов и принятие решений. Эти изменения могут быть ключевыми для восстановления самоконтроля и снижения риска рецидива. Одновременно с нейронной перестройкой исследователи наблюдали колебания иммунной системы. В крови повышался уровень цитокинов - сигнальных белков, регулирующих воспалительные процессы. Эти данные свидетельствуют о существовании нейроиммунного взаимодействия, при ...>>

Случайная новость из Архива

Телевизор LG Magnit Active Micro LED 04.12.2025

Компания LG представила Magnit Active Micro LED - один из самых впечатляющих дисплеев в своей линейке.

LG Magnit Active Micro LED - это 136-дюймовый экран с разрешением 4K (3840 x 2160), который принципиально отличается от классических панелей. Он собран из четырех безрамочных модулей диагональю 68 дюймов каждый, объединенных в единую поверхность без видимых стыков. Такая модульная архитектура позволяет создавать крупноформатный дисплей с высокой однородностью изображения.

Каждый модуль построен на панелях LG Micro LED с шагом пикселей 0,78 мм и собственным разрешением 480 x 540. В совокупности это формирует полноценное 4K-изображение, в котором каждый пиксель является самосветящимся элементом. В отличие от OLED или ЖК-экранов, здесь отсутствует подсветка, что положительно сказывается на контрастности и долговечности панели.

В собранном виде вся конструкция весит около 175 килограммов, что подчеркивает ее стационарный и профессиональный характер. При этом дисплей демонстрирует высокие визуальные характеристики: пиковая яркость достигает 1700 кд/м2, а средняя по всей площади составляет около 300 кд/м2. Контрастность заявлена на уровне 1 000 000:1, а поддержка HDR10 и HDR10 Pro позволяет корректно отображать контент с расширенным динамическим диапазоном.

За плавность движения отвечает система с переменной частотой обновления до 144 Гц, что особенно важно для динамичных сцен и видеоконтента высокого качества. В качестве программной платформы используется webOS 23, обеспечивающая доступ к стандартным потоковым сервисам, поддержку AirPlay 2 и Miracast, а также возможность подключения источников HDMI и приема кабельного или эфирного телевидения.

Звуковая составляющая также встроена в корпус дисплея. Magnit Active Micro LED оснащен интегрированной акустической системой мощностью 100 Вт, что избавляет от необходимости в обязательном внешнем аудиооборудовании. Среднее энергопотребление устройства составляет около 650 Вт, однако при максимальной нагрузке оно может возрастать до 1800 Вт, что отражает масштабы и яркость экрана.

В повседневном режиме ожидания дисплей может использоваться как огромная цифровая галерея, демонстрируя фотографии владельца или классические произведения искусства. В итоге LG Magnit Active Micro LED представляет собой не просто телевизор, а универсальную визуальную платформу, объединяющую модульную архитектуру, передовые Micro LED-технологии и мультимедийные возможности, которые задают ориентир для будущего крупноформатных экранов.

Другие интересные новости:

▪ Гибкий игровой OLED-монитор 5120х2160

▪ Хранение водорода в жилых помещениях

▪ Nokia Morph

▪ Использование дождя для уменьшения загрязнения воздуха

▪ Археоптерикс - не птица

Лента новостей науки и техники, новинок электроники

 

Интересные материалы Бесплатной технической библиотеки:

▪ раздел сайта Музыканту. Подборка статей

▪ статья Сауна для пчел. Советы домашнему мастеру

▪ статья Какое животное имеет годовые кольца как у деревьев? Подробный ответ

▪ статья Делаем холод. Детская научная лаборатория

▪ статья УКВ ЧМ пpиемник на м/с КХА058. Энциклопедия радиоэлектроники и электротехники

▪ статья Основные параметры дисковых ЭМФ на частоту 500 кГц. Энциклопедия радиоэлектроники и электротехники

Оставьте свой комментарий к этой статье:

Имя:


E-mail (не обязательно):


Комментарий:




Комментарии к статье:

Виктор
Интересно для конструкторов сварочной техники. Мне бы хотелось конечный результат. Готовая схема пригодная для качественной регулировки напряжения сварочного полуавтомата. Проверенная, а не от балды.


Главная страница | Библиотека | Статьи | Карта сайта | Отзывы о сайте

www.diagram.com.ua

www.diagram.com.ua
2000-2026