Menu Home

Бесплатная техническая библиотека для любителей и профессионалов Бесплатная техническая библиотека


ЭНЦИКЛОПЕДИЯ РАДИОЭЛЕКТРОНИКИ И ЭЛЕКТРОТЕХНИКИ
Бесплатная библиотека / Электрику

Электронные пускорегулирующие аппараты. Электронный балласт на микросхеме UBA2021. Энциклопедия радиоэлектроники и электротехники

Бесплатная техническая библиотека

Энциклопедия радиоэлектроники и электротехники / Пускорегулирующие аппараты люминесцентных ламп

Комментарии к статье Комментарии к статье

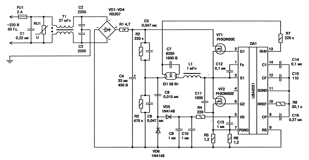
Рассмотрим электронный балласт, реализованный на микросхеме UBA2021. Принципиальная электрическая схема ЭПРА для люминесцентной лампы мощностью 58 Вт изображена на рис. 3.31.

"Сердцем" ЭПРА является микросхема UBA2021. Эта специализированная ИМС предназначена для работы как с обычными, так и с компактными люминесцентными лампами. В состав UBA2021 входят высоковольтный драйвер со схемой запуска, генератор и таймер, обеспечивающие управление на стадиях пуска, подогрева, зажигания и горения лампы, а также защиту от емкостного режима.

ИМС выдерживает напряжения до 390 В и кратковременные всплески напряжений (t < 0,5 с) до 570-600 В. Низковольтное напряжение питания внутренне фиксируется, что устраняет необходимость установки внешнего стабилитрона. Фиксация осуществляется при токах до 14 мА с кратковременными (t < 0,5 с) всплесками до 35 мА. Структурная схема UBA2021 показана на рис. 3.32.

Микросхема выполнена в пластиковом корпусе с 14 выводами (либо DIP-14, либо SO-14). Назначение выводов микросхемы UBA2021 приведено в табл. 3.5.

Таблица 3.5. Назначение выводов микросхемы UBA2021

Электронный балласт на микросхеме UBA2021

Электронный балласт на микросхеме UBA2021
Рис. 3.31. Схема электронного балласта на микросхеме UBA2021 (нажмите для увеличения)

Электронный балласт на микросхеме UBA2021
Рис. 3.32. Структурная схема микросхемы UBA2021

ЭПРА работоспособен в диапазоне напряжений сети 185-265 В при частоте 50-60 Гц. Автоматическое управление поддерживает мощность горения лампы в пределах 47,6-50,3 Вт при изменении напряжения сети в пределах 200-260 В. UBA2021 управляет работой мощных полевых МОП- транзисторов PHX3N50E, являющихся ключами полумостового инвертора, который питается от сети с номинальным напряжением 23 В и1 частотой 50-60 Гц. При этом обеспечивается необходимый сдвиг уровней питания полевых транзисторов, осуществляющий защиту от емкостного режима работы.

Основными достоинствами этого изделия являются малое число внешних компонентов и низкая стоимость благодаря применению ИМС UBA2021, которая способна обеспечить максимальную гибкость разработки при минимальном числе периферийных элементов.

Рассмотрим работу схемы более подробно. Напряжение сети переменного тока с помощью мостового выпрямителя на четырех диодах (или диодного моста) и сглаживающего конденсатора преобразуется в напряжение постоянного тока (величиной 310 В), питающее полумостовой инвертор. Помехоподавляющий сетевой фильтр препятствует проникновению помех в сеть.

Полумостовой инвертор относится к группе высокочастотных резонансных преобразователей напряжения, которые удобны для управления газоразрядными лампами. Используемый принцип переключения двух мощных МОП-транзисторов при нулевом напряжении позволяет уменьшить потери на их переключение и обеспечивает высокий КПД балласта.

После подачи сетевого напряжения люминесцентная лампа сначала подогревается. Это называется мягким пуском и обеспечивает надежную и долговечную работу лампы. Величина тока подогрева регулируется микросхемой UBA2021. Этот ток, проходящий через нити накала лампы, разогревает электроды лампы до температуры, обеспечивающей достаточную эмиссию электронов. Прогрев позволяет уменьшить напряжение зажигания лампы, что снижает ударные электрические нагрузки на элементы схемы.

После включения выпрямленное напряжение сети поступает на буферный конденсатор С4 через резистор R1 (рис. 3.31), ограничивающий бросок тока. Конденсатор сглаживает пульсации напряжения с удвоенной частотой сети. Полученное высоковольтное напряжение VHV (310 В) постоянного тока является питающим для полумостового инвертора, в состав силовых компонентов которого входят транзисторы VT1, VT2, катушка L1, конденсаторы С5, С6, С7 и лампа EL1.

На этапе пуска ток от высоковольтного конденсатора С4 проходит через резистор R2, нить накала лампы, резистор R7, выводы 13 и 5 микросхемы UBA2021, соединенные между собой в период пуска внутренним ключом, и заряжает конденсаторы низковольтного питания С9, C11 и С13. Как только напряжение питания VS на С13 достигнет величины 5,5 В, происходит переключение UBA2021, в результате которого транзистор VT2 открывается, а транзистор VT1 запирается.

Это позволяет зарядиться пусковому конденсатору С12 через внутреннюю цепь микросхемы. Напряжение питания VS продолжает увеличиваться, и при VS > 12 В внутренний генератор микросхемы начинает генерировать. Величина тока потребления ИМС внутренне фиксируется на уровне порядка 14 мА.

Далее происходит переход к этапу подогрева. При отсутствии лампы пуск автоматически блокируется, т. к. в этом случае оказывается разорванной цепь зарядки пускового конденсатора.

На этапе подогрева МОП-транзисторы VT1 и VT2 поочередно переводятся в проводящее состояние. Это генерирует переменное напряжение прямоугольной формы относительно средней точки полумоста с амплитудой VHV. Стартовая частота колебаний составляет 98 кГц. В этих условиях цепь, состоящая из С8, VD5, VD6, С9 и СЮ, оказывается способной выполнить функцию источника низковольтного питания, которая во время пуска обеспечивалась током через вывод 13 ИМС.

В течение интервала времени, примерно равного 1,8 с (время подогрева tPRE), продолжительность которого определяется номиналами С16 и R8, система находится в режиме подогрева. При этом через нити накала лампы проходит ток контролируемой величины* что позволяет оптимальным образом разогреть оба электрода лампы. Нагретые электроды эмитируют (испускают) в лампу большое число электронов, и в таком состоянии для ее зажигания требуются значительно меньшие напряжения, что минимизирует ударные электрические нагрузки на элементы схемы и лампу в момент зажигания. Подогрев электродов весьма важен для обеспечения большого срока службы лампы (порядка 20 тыс. ч).

После возникновения генерации небольшой переменный ток начинает протекать от средней точки полумоста через нити накала лампы, L1 и С7. Частота колебаний постепенно снижается, что приводит к соответствующему росту величины тока. Скорость снижения частоты определяется емкостью конденсатора С14 и внутренним источником тока ИМС. Частота прекращает падать, как только будет достигнуто определенное значение напряжения переменного тока на резисторах R5 и R6, являющихся датчиками тока подогрева.

В течение всего этапа подогрева частота работы полумостового инвертора остается выше резонансной частоты цепочки L1C7 (55,6 кГц), и в силу этого напряжение на С7 еще мало для зажигания лампы.

Совет. Весьма важно удержать это напряжение достаточно небольшим: ведь преждевременное, так называемое холодное, зажигание приводит к быстрому износу электродов лампы.

Величина индуктивности балластной катушки L1 определяется необходимым током через лампу, емкостью конденсатора поджига С7 и рабочей частотой в режиме горения. Минимальная величина емкости С7 определяется индуктивностью L1, величиной напряжения на лампе, не приводящего к зажиганию, при данном токе подогрева и минимальным напряжением сети. В результате оптимальным для подогрева оказывается значение емкости С7, равное 8,2 нФ.

После окончания этапа подогрева UBA2021 возобновляет дальнейшее снижение частоты переключений полумоста вплоть до низшей частоты fв (39 кГц). Однако теперь понижение частоты осуществляется гораздо медленнее, чем это происходило в стадии подогрева. Частота переключений смещается к резонансной частоте последовательной цепочки, состоящей из индуктивности L1 и суммарной емкости конденсатора С7 и электродов лампы (55,6 кГц), причем сопротивления блокирующих постоянный ток конденсаторов С5 и С6 достаточно малы.

Максимальная величина напряжения зажигания в наихудшем случае (когда и светильник, и схема ЭПРА подключены к защитному заземлению сети) для лампы TL-D 58W при низких температурах составляет примерно 600 В.

Сочетание балластной катушки индуктивности L1 и конденсатора поджига С7 подобрано таким образом, чтобы напряжение на лампе могло превысить эти необходимые для надежного зажигания 600 В. Величина напряжения зажигания определяет максимальное значение емкости С7 при заданной индуктивности L1, выбранной исходя из нижней частоты fв UBA2021. Нижняя частота fв задается величинами R8, С15. Максимально возможная продолжительность этапа зажигания tIGN равна 1,7 с (составляет 15/16 от tPRE); она устанавливается подбором С16 и R8.

Предположим, что лампа зажглась в ходе понижения частоты; тогда частота уменьшается до минимального значения /в. UBA2021 может осуществить переход к этапу горения двумя путями:

  • при снижении частоты до fв;
  • если частота fв не достигнута, но переход происходит по истечении максимально возможной продолжительности этапа зажигания tIGN.

На этапе горения частота колебаний в схеме обычно снижается до fв (39 кГц), которая может использоваться в качестве номинальной рабочей частоты. Однако, в силу применения в ЭПРА автоматического управления, частота колебаний зависит от величины тока, протекающего через вывод 13 (вывод RHV) ИМС UBA2021. Автоматическое управление начинает функционировать после достижения fв. Автоматическое управление в значительной степени стабилизирует излучаемый лампой световой поток в широком диапазоне вариаций напряжения сети.

Во время этапа пуска конденсаторы низковольтного питания С9, C10 и С13 заряжаются током, протекающим от высоковольтного конденсатора С4 через R2, нить накала лампы, R7 и внутренне соединенные выводы 13 и 5 UBA2021.

На этапе горения происходит перекоммутация. Вместо вывода 5 к выводу 13 оказывается подключенным вывод 8. Теперь ток, протекающий через резисторы R2 и R7, используется в качестве информационного параметра в системе автоматического управления частотой переключений силового инвертора, так как сила этого тока пропорциональна уровню выпрямленного напряжения сети. Пульсации с удвоенной частотой сети (100-120 Гц) фильтруются конденсатором С16. В результате излучаемый лампой световой поток остается почти постоянным при изменении напряжения сети в пределах от 200 до 260 В.

На частотах выше 10 кГц лампа может рассматриваться как резистивная нагрузка. Светоотдача возбуждаемых на частотах выше 10 кГц трубчатых ламп существенно лучше, чем при их питании с частотой 50-60 Гц. Это означает, что лампа TL-D 58W при высокочастотном питании мощностью 50 Вт излучает такой же световой поток, как и TL-D 58W при мощности питания 58 Вт на частоте 50-60 Гц. Рабочая точка установившегося состояния для подключенной к ЭПРА TL-D 58W характеризуется напряжением на лампе 110 В и током через нее 455 мА, что соответствует мощности питания 50 Вт. Величина индуктивности балластной катушки L1 определяется рабочей точкой лампы, емкостью конденсатора поджига С7 и рабочей частотой, которая примерно равна 45 кГц при номинальном напряжении сети 230 В.

Желаемая мощность возбуждения лампы может быть достигнута при различных сочетаниях величин индуктивности L1 и емкости С7. Выбор конкретного сочетания зависит от таких факторов, как режим подогрева, минимально необходимое напряжение зажигания и допуски на параметры компонентов схемы. В большинстве случаев оптимальным является сочетание дроссельной катушки L1 индуктивностью 1 мГн и конденсатора поджига С7 емкостью 8200 пФ.

Для предохранения элементов силовой цепи от значительных перегрузок в микросхему встроена функция защиты от емкостного режима работы, которая активна на этапах зажигания и горения. Микросхема UBA2021 проверяет величину падения напряжения на R5 и R6 во время включения транзистора VT2 в каждом цикле работы инвертора.

Если это напряжение оказывается меньше 20 мВ, что означает, что схема работает в емкостном режиме, UBA2021 начинает повышать частоту переключений с гораздо большей скоростью, чем она ее снижала на этапах подогрева и зажигания. В итоге частота переключений превысит резонансную частоту. При исчезновении признаков емкостного режима частота переключений вновь уменьшается до необходимой.

Защита при удалении лампы обеспечена способом получения низковольтного напряжения питания для UBA2021. При удалении лампы становится нулевым напряжение переменного тока на конденсаторе С6, что приводит к исчезновению низковольтного питания ИМС. После замены лампы без отключения ЭПРА работа схемы возобновится с этапа пуска. И, наконец, пуск ЭПРА невозможен при отсутствии лампы - ведь в этом случае пусковой резистор R7 оказывается отключенным от высоковольтного напряжения.

В ЭПРА установлен электролитический конденсатор С4 типа ASH-ELB 043. Эти конденсаторы, специально разработанные для применения в электронных схемах питания люминесцентных ламп, характеризуются большим сроком службы (15000 ч) при температурах до 85 °С и выдерживают значительные пульсации тока.

Силовыми ключами в инверторе являются полевые МОП-транзисторы типа PHX3N50E (индекс Е свидетельствует о повышенной надежности прибора). Благодаря использованию принципа переключения при нулевом напряжении потери на переключение МОП-транзисторов минимизированы. Нагрев каждого из транзисторов вызывается только потерями в проводящем состоянии, и степень повышения температуры зависит от сопротивления открытого канала "сток-исток" RDS on и теплового сопротивления корпуса Rtn.

Продолжительности этапов подогрева и зажигания достаточно малы, в силу чего выбор типа МОП-транзистора был обусловлен величиной тока, протекающего через балластную катушку индуктивности в режиме горения лампы. PHX3N50E характеризуются максимальным постоянным напряжением "сток-исток" 500 В и сопротивлением открытого канала менее 3 Ом.

Конструкция балластной катушки L1 с индуктивностью 1 мГн, выдерживающей пиковые токи зажигания до 2,5 А, позволяет применять ее в схемах без защитного заземления. Поджигающим в ЭПРА является конденсатор С7 с емкостью 8200 пФ типа КР/ММКР376. Этот тип конденсаторов разработан для применения в цепях с высокими скоростями нарастания напряжения и большой частотой повторения. Установленный конденсатор способен выдержать размах напряжения до 1700 В (600 В действующего значения синусоидального напряжения). Конденсатор можно заменить на полипропиленовый К78-2 на 1600 В. Рекомендуемые типы электронных компонентов ЭПРА приведены в табл. 3.6. А в табл. 3.7 приведены энергетические характеристики ЭПРА на микросхеме UBA2021.

Таблица 3.6. Рекомендуемые типы электронных компонентов ЭПР

Электронный балласт на микросхеме UBA2021

Электронный балласт на микросхеме UBA2021

Таблица 3.7. Энергетические характеристики ЭПРА

Электронный балласт на микросхеме UBA2021

Автор: Корякин-Черняк С.Л.

Смотрите другие статьи раздела Пускорегулирующие аппараты люминесцентных ламп.

Читайте и пишите полезные комментарии к этой статье.

<< Назад

Последние новости науки и техники, новинки электроники:

Лабораторная модель прогнозирования землетрясений 30.11.2025

Предсказание землетрясений остается одной из самых сложных задач геофизики. Несмотря на развитие сейсмологии, ученые все еще не могут точно определить момент начала разрушительного движения разломов. Недавние эксперименты американских исследователей открывают новые горизонты: впервые удалось наблюдать микроскопические изменения в контактной зоне разломов, которые предшествуют землетрясению. Группа под руководством Сильвена Барбота обнаружила, что "реальная площадь контакта" - участки, где поверхности разлома действительно соприкасаются - изменяется за миллисекунды до высвобождения накопленной энергии. "Мы открыли окно в сердце механики землетрясений", - отмечает Барбот. Эти изменения позволяют фиксировать этапы зарождения сейсмического события еще до появления традиционных сейсмических волн. Для наблюдений ученые использовали прозрачные акриловые материалы, через которые можно было отслеживать световые изменения в зоне контакта. В ходе искусственного моделирования примерно 30% ко ...>>

Музыка как естественный анальгетик 30.11.2025

Ученые все активнее исследуют немедикаментозные способы облегчения боли. Одним из перспективных направлений становится использование музыки, которая способна воздействовать на эмоциональное состояние и когнитивное восприятие боли. Новое исследование международной группы специалистов демонстрирует, что даже кратковременное прослушивание любимых композиций может значительно снижать болевые ощущения у пациентов с острой болью в спине. В эксперименте участвовали пациенты, обратившиеся за помощью в отделение неотложной помощи с выраженной болью в спине. Им предлагалось на протяжении десяти минут слушать свои любимые музыкальные треки. Уже после этой короткой сессии врачи фиксировали заметное уменьшение интенсивности боли как в состоянии покоя, так и при движениях. Авторы исследования подчеркивают, что музыка не устраняет саму причину боли. Тем не менее, она воздействует на эмоциональный фон пациента, снижает уровень тревожности и отвлекает внимание, что в сумме приводит к субъективном ...>>

Алкоголь может привести к слобоумию 29.11.2025

Проблема влияния алкоголя на стареющий мозг давно вызывает интерес как у врачей, так и у исследователей когнитивного старения. В последние годы стало очевидно, что границы "безопасного" употребления спиртного размываются, и новое крупное исследование, проведенное международной группой ученых, вновь указывает на это. Работы Оксфордского университета, выполненные совместно с исследователями из Йельского и Кембриджского университетов, показывают: даже небольшие дозы алкоголя способны ускорять когнитивный спад. Команда проанализировала данные более чем 500 тысяч участников из британского биобанка и американской Программы миллионов ветеранов. Дополнительно был выполнен метаанализ сорока пяти исследований, в общей сложности включавших сведения о 2,4 миллиона человек. Такой масштаб позволил оценить не только прямую связь между употреблением спиртного и развитием деменции, но и влияние генетической предрасположенности. Один из наиболее тревожных результатов касается людей с повышенным ге ...>>

Случайная новость из Архива

Многоуровневые ячейки памяти ROM 28.06.2013

Компании Toshiba и TSMC разработали маску памяти MROM (только для чтения), которая имеет большую плотность данных за счёт сохранения нескольких бит в ячейке.

Условно маска ROM формируется пересечением единичного слова и битовых линий и сохраняет одиночный бит в ячейке в зависимости от того, связывает их диод или нет. Однако из-за неустойчивости производственного процесса в передовых технологиях и сужения площади канала транзистора ячейки, при 40-нм техпроцессе время доступа увеличивается по сравнению с предыдущим поколением процессов.

На симпозиуме VLSI Circuits прошедшем, на прошлой неделе в Киото, Япония, Toshiba сообщила, что разработала многобитную ячейку, которая занимает площадь в два раза больше стандартной одноуровневой ячейки.

Статья рассматривает трёхпроводную программируемую ячейку (TWPC), которая состоит из одного транзистора с тремя битовыми линиями и сохраняет два бита данных в ячейке. Toshiba выпустила память по 40-нм процессу в 1-Мбитном тестовом чипе и сообщила, что благодаря использованию TWPC время доступа улучшено на 38%. Потребление энергии в активном режиме и режиме ожидания сохраняется на таком же уровне как у стандартной ячейки. Схема также утраивает действующие характеристики ячейки без каких-либо изменений в ёмкости памяти на единицу площади. Это уменьшает влияние неустойчивости в процессе производства на 42%, сообщила Toshiba.

Основная задача MROM - сохранение загружаемых данных или организация ПЗУ, которые затем, когда оборудование включено, могут загрузить другое программное обеспечение с долговременно хранящей памяти. Однако количество MROM, требуемое для приложений в системах-на-кристалле, увеличивается для таких устройств, как смартфоны и планшетные компьютеры.

Toshiba заявила, что компания нацелена в 2014 г. поставить на рынок системы-на-кристалле для цифровых приложений, которые реализовывают многобитную MROM-ячейку. Однако в статье, следующей за анонсом Toshiba, фаундри-поставщик чипов TSMC сообщил, что создал двухбитную ROM-ячейку по 28-нм процессу. Статья рассматривает двухшаговую схему декодирования, которая подходит для однопроводного или дифференцированного считывания. TSMC сообщила, что их схема, изготовленная по 28-нм нормам маломощного процесса, улучшает время доступа на 30% и питается напряжением меньшим на 190 мВ.

Другие интересные новости:

▪ Клонирования древних животных обсуждается российскими учеными

▪ 45-дюймовый ЖК-телевизор от Sharp

▪ Новые светильники XLight

▪ Лимон и солнце для дезинфекции воды

▪ Автоматическая система полива Blossom

Лента новостей науки и техники, новинок электроники

 

Интересные материалы Бесплатной технической библиотеки:

▪ раздел сайта Светодиоды. Подборка статей

▪ статья Да только воз и ныне там. Крылатое выражение

▪ статья Какой кит самый большой? Подробный ответ

▪ статья Водитель электропогрузчика. Типовая инструкция по охране труда

▪ статья Окраска туалетных мыл. Простые рецепты и советы

▪ статья Аккумуляторные установки. Область применения. Энциклопедия радиоэлектроники и электротехники

Оставьте свой комментарий к этой статье:

Имя:


E-mail (не обязательно):


Комментарий:




Комментарии к статье:

Олег
Как провести модернизацию данной схемы для питания 100 ваттной лампы?


Главная страница | Библиотека | Статьи | Карта сайта | Отзывы о сайте

www.diagram.com.ua

www.diagram.com.ua
2000-2025