Menu Home

Бесплатная техническая библиотека для любителей и профессионалов Бесплатная техническая библиотека


Переговорное устройство на 100 абонентов. Энциклопедия радиоэлектроники и электротехники

Бесплатная техническая библиотека

Энциклопедия радиоэлектроники и электротехники / Радиолюбителю-конструктору

Комментарии к статье Комментарии к статье

Система из базового блока, находящегося в помещении дежурного по подъезду многоквартирного жилого дома, и абонентских, установленных в квартирах, обеспечивает дуплексную громкоговорящую связь между дежурным и жильцами. Ее особенность в том, что все блоки подключают параллельно лишь к одной паре проводов. Это выгодно отличает предлагаемое устройство от обычных коммутаторных, при монтаже которых приходится прокладывать многожильный кабель с отдельными парами проводов для каждого абонента.

Идея двухпроводного (линейного) переговорного устройства не нова. За рубежом давно выпускают основанные на этом принципе бытовые системы голосовой связи. Краткое описание и упрощенная схема одной из них, CD2000, имеются в [1]. Однако базовый блок этой системы очень сложен и содержит множество микросхем, не имеющих отечественных аналогов. Предлагаемое устройство действует по тому же принципу, но значительно проще и построено на широко распространенных дешевых элементах.

Домофоны промышленного производства предоставляют, как правило, возможность не только вести переговоры, но и дистанционно управлять электромагнитным замком на двери подъезда. Однако в любительских условиях сложно изготовить устройство, не поддающееся порче хулиганами. В предлагаемом варианте базовый блок не предназначен для установки в общедоступном месте, он должен постоянно находиться под наблюдением дежурного. Связавшись с нужной квартирой и узнав, можно ли пропустить посетителя, дежурный откроет дверь вручную.

К одному базовому можно подключить до ста абонентских блоков. (Точнее говоря, имеется возможность присвоить абонентам до ста разных номеров. С каким максимальным их числом переговорное устройство будет надежно работать, зависит от конкретных условий: длины и трассы прокладки кабеля, уровня внешних помех. - Прим, ред.). Чтобы установить связь с любым из них, дежурному достаточно набрать на клавиатуре пульта управления присвоенный вызываемому абоненту двузначный номер. Принявший вызов блок через две секунды автоматически перейдет из пассивного в рабочее состояние, на нем зажжется светодиодный индикатор, прозвучит тональный сигнал вызова длительностью 2 с. С этого момента голосовая связь установлена. По завершении разговора дежурный нажимает на пульте кнопку "Отбой" - связь прекращается, система возвращается в исходное состояние.

БАЗОВЫЙ БЛОК

Основная часть схемы базового блока представлена на рис. 1, а схема узла его (и всей системы) питания - на рис. 2. В момент включения напряжения +12 В цепь C3R1 формирует импульс, приводящий триггеры на элементах DD1.1, DD1.2 и DD2.1 в исходное состояние. На триггер DD6.1 сигнал начальной установки поступает через диод VD5 с вывода 3 элемента DDI.2. Благодаря цепям обратной связи через доли секунды перейдут в исходное состояние и триггеры DD2.2, DD6.2. Так как транзистор VT3 закрыт, на разговорном узле (на транзисторах VT1, VT2, VT4-VT7) и на абонентских блоках напряжение питания отсутствует.

Переговорное устройство на 100 абонентов
(нажмите для увеличения)

Во время набора номера абонентского блока двоичные коды его цифр поступают на контакты 3-6 вилки ХР1, причем каждый код сопровождается импульсом на контакте 2. Первый из импульсов изменяет состояние триггера DD2.1 на противоположное. В результате перепад уровня на выводе 1 триггера, продифференцированный цепью C9R14, записывает в счетчик DD4 (служащий в данном случае обычным регистром) код цифры десятков номера абонента.

Переговорное устройство на 100 абонентов

Второй импульс на контакте 2 вилки ХР1 вновь изменяет состояние триггера DD2.1. Теперь нужную полярность имеет перепад уровня на выводе 2 триггера, продифференцированный цепью C8R15. В результате в регистр DD3 заносится код цифры единиц номера, а триггер из элементов DD1.1, DD1.2 переходит в состояние лог. 0 на выводе 3 элемента DD1.2. Транзистор VT3 открывается, подавая питание на разговорный узел базового блока. Через резистор R16 напряжение питания поступает в линию, связывающую базовый блок с абонентскими.

Спустя приблизительно 2 с (выдержка зависит от постоянной времени цепи R10C7), необходимые для зарядки конденсаторов в абонентских блоках, изменяется состояние триггера DD2.2. Теперь на его выводе 12 - лог. 0. Это снимает блокировку генератора тактовых импульсов на элементах DD5.1, DD5.2 и подсчитывающего импульсы счетчика DD7. Период повторения импульсов генератора - 12 мс. Выходы счетчика (выводы 6, 11, 14 DD7) соединены с адресными входами мультиплексора DD8.

Эпюры напряжения в характерных точках базового блока во время набора номера 25 показаны на рис. 3.

Переговорное устройство на 100 абонентов

Параллельный код номера абонента, поданный с выходов регистров DD3 и DD4 на входы Х0-Х7 мультиплексора DD8, на выходе 3 последнего преобразуется в последовательный. Благодаря тактовым импульсам, поступающим на вход S мультиплексора, длительность его выходных импульсов, соответствующих лог. 1 кода, равна 6 мс.

Одновибратор (триггер DD6.2 с цепью обрвтной связи R30C15) формирует из тактовых импульсы длительностью 0,5 мс. Выходные импульсы одновибратора и мультиплексора DD8 логически складывает элемент DD5.3, на его выходе образуется последовательность, в которой лог. 0 соответствуют короткие (0,5 мс), а лог. 1 - длинные (6 мс) импульсы. Через элемент DD5.4, резистор R12 и диод VD3 эта последовательность поступает на базу транзистора VT2 и далее в линию связи. Амплитуда кодовой посылки на выходе базового блока - приблизительно 2 В.

После восьмого тактового импульса появляется лог. 1 на выводе 2 счетчика DD7 и соединенном с ним входе R триггера DD2.2. Это возвращает триггер в исходное состояние. Лог. О на его выводе 12 сменяется на лог. 1, что прекращает передачу кода, блокируя тактовый генератор и устанавливая в исходное состояние счетчик DD7. С задержкой приблизительно в 1 с, зависящей от постоянной времени цепи R19C10 и необходимой для зарядки конденсаторов во включившемся по вызову абонентском блоке, запускается одновибратор DD6.1, импульс которого на 2 с (зависит от постоянной времени цепи R28C12) включает генератор сигнала тонального вызова на элементах DD1.3, DD1.4. Сигнал поступает на вход 6 элемента DD5.4 и далее в линию связи аналогично коду номера абонента.

Тональный вызов можно повторить, вновь запустив одновибратор DD6.1 импульсом лог. 1, поданным на контакт 9 вилки ХР1. Для прекращения связи подают импульс лог. 1 в цепь установки блока в исходное состояние - на контакт 1 вилки ХР1, после чего можно набрать другой номер или выключить питание выключателем SB 1 (рис. 2). Цепи R13VD1, R29VD9 и диод VD4 необходимы для быстрой разрядки конденсаторов С7, С12, С10.

В основу разговорного узла положена опубликованная в [2] схема импортного громкоговорящего телефонного аппарата. Сигнал с выхода микрофонного усилителя на транзисторе VT1 поступает в линию связи через конденсатор С5, диод VD2 и транзистор VT2. Так как переменная составляющая напряжения на эмиттере транзистора VT2 идентична, но противофазна сигналу, передаваемому в линию, можно подобрать такое положение движка подстроечного резистора R18, что на нем и на входе приемного усилителя (базе транзистора VT4) этот сигнал будет подавлен. В то же время сигнал, пришедший из линии связи, не имея своего подобия на эмиттере транзистора VT2, пройдет на вход усилителя лишь немного ослабленным. Таким образом удается устранить "местный эффект" - прослушивание в громкоговорителе сигнала собственного микрофона, приводящее к самовозбуждению. Приемный усилитель собран на транзисторах VT4-VT7. Подстроечный резистор R27 - регулятор громкости.

Так как сформированные в логических узлах базового блока кодовые посылки набора номера и тонального вызова имеют большую амплитуду, они неизбежно прослушиваются в динамической головке ВА1. Эти же сигналы в противофазе поданы на базу транзистора VT4 через диоды VD6-VD8 и резисторы R21, R22, поэтому подстроечным резистором R22 удается добиться приемлемого ослабления прослушивания, достаточного лишь для слухового контроля вызова.

ПУЛЬТ УПРАВЛЕНИЯ

Вилка ХР1 базового блока соединена десяти проводным кабелем с одноименной, установленной на плате пульта управления, схема которого показана на рис. 4.

Переговорное устройство на 100 абонентов

При нажатии кнопок SB3 - SB11 (цифры 1 - 9) соответствующий двоичный код, сформированный диодным шифратором (VD1 - VD5, VD7 - VD10, VD12 - VD18), поступает на контакты 3- 7 вилки ХР1. Логическая сумма всех разрядов кода, образованная с помощью диодов VD6, VD11, VD16 и VD19, служит импульсом записи. Он поступает на контакт 2 вилки ХР1 через конденсатор C3. Конденсатор С2 защищает от дребезга контактов кнопок и помех, резистор R8 необходим для разрядки конденсаторов в паузах между нажатиями кнопок.

-7 вилки ХР1 остаются нулевыми, а сигнал, поступающий с кнопки, служит импульсом записи. Кнопками SB1 и SB11 подают команды отбоя и повторения вызова.

Светодиод HL2 светится, когда устройство находится в активном режиме. Напряжение на него поступает с контакта 10 вилки ХР1 через резистор R4 базового блока (см. рис. 1). На базу управляющего светодиодом HL1 транзистора VT1 по цепи R1C1 поступают импульсы записи. Поэтому при нажатии любой "цифровой" кнопки этот светодиод кратковременно вспыхивает.

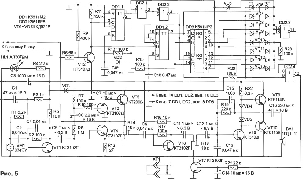
АБОНЕНТСКИЙ БЛОК

Схема абонентского блока представлена на рис. 5. Все его узлы питает постоянная составляющая напряжения, поступающего по линии связи, выделенная электронным фильтром на транзисторах VT3 и VT5 [2]. При появлении напряжения питания цепь R15C10 формирует импульс, устанавливающий триггер DD1.2 и регистр DD3 в исходное состояние (на выходе 13 DD1.2 - лог. 1, на всех выходах DD3 - лог. 0). Цепь питания разговорного узла разорвана закрытым транзистором VT7.

Переговорное устройство на 100 абонентов
(нажмите для увеличения)

Эпюры напряжения в характерных точках абонентского блока при приеме кода номера 25 показаны на рис. 6. Из линии связи импульсная последовательность через усилитель-формирователь на транзисторе VT2 поступает на вход девятиразрядного регистра сдвига, образованного D-триггером DD1.2 и микросхемой DD3. Импульсы сдвига генерирует одновибратор на триггере DD1.1 с цепью обратной связи R13C8. Фронт каждого из кодовых импульсов запускает одновибратор. Запись в регистр и сдвиг данных происходят по окончании генерируемого одновибратором импульса. Так как его длительность (4 мс) выбрана промежуточной между коротким (0,5 мс) и длинным (6 мс) кодовыми импульсами, в регистр каждый раз заносится значение, соответствующее очередному разряду кода [3, 4].

Переговорное устройство на 100 абонентов

В результате после восьмого кодового импульса в первых восьми разрядах регистра сдвига находится преобразованный в параллельную форму код номера вызываемого абонента, а в последнем, девятом - лог. 1 (в исходном состоянии она находилась в первом разряде регистра - триггере DD1.2). Эта лог 1, поступая на вход 2 элемента DD2.1, запрещает дальнейший сдвиг информации в регистре, который иначе мог произойти, например, под воздействием помех.

Далее вступает в действие узел сравнения принятого номера с присвоенным данному абонентскому блоку. Он состоит из диодов VD6 - VD13 и элементов DD2.3 и DD2.4 [4]. Номер блоку присваивают, устанавливая, согласно таблице, каждый диод в одно из двух возможных положений - "0" или "1". Показанное на рис. 3 сплошными линиями положение диодов соответствует номеру 25.

Переговорное устройство на 100 абонентов

На выходе элемента DD2.4 лог. 1 появляется в том и только в том случае, если значения всех разрядов принятого кода совпали с заданными и прием окончен (через диод VD3 в узел сравнения поступила лог. 1 с вывода 2 регистра DD3). Когда совпадение зафиксировано, открывшийся транзистор VT7 включает разговорный узел абонентского блока, по схеме почти не отличающийся от использованного в базовом. Услышав пришедший по линии связи сигнал тонального вызова, можно начинать разговор. Зашунти-ровав перемычкой ХТ1 участок коллектор-эмиттер транзистора VT7, можно включить разговорный узел, не дожидаясь прихода соответствующей кодовой комбинации. Это удобно при налаживании и проверке системы.

Приемный усилитель разговорного узла абонентского блока можно выполнить не на транзисторах, а на микросхеме по одной из схем, показанных на рис. 7- 9. При этом транзисторы VT6, VT8 - VT10 (рис. 5) и связанные с ними элементы исключают. Наиболее прост усилитель на микросхеме TDA7050 (рис. 7). Однако эта микросхема низковольтная, напряжение между ее выводами 8 и 5 не должно превышать 6 В. Излишек гасит стабилитрон VD1. Вместо него для этой микросхемы можно предусмотреть отдельный интегральный стабилизатор напряжения на 5...6 В из серий К1157, К1170 или их зарубежных аналогов.

Переговорное устройство на 100 абонентов Переговорное устройство на 100 абонентов Переговорное устройство на 100 абонентов

Если микросхемы TDA7050 или другие низковольтные (например, КР174УН23, КР174УН23) применены во всех абонентских блоках, можно избавиться от лишних деталей (стабилитронов или интегральных стабилизаторов), уменьшив напряжение питания всей системы. Для этого достаточно в качестве DA1 (см. рис. 2) установить микросхему КР142ЕН5Б. Так как уменьшение напряжения питания логических узлов повлечет за собой изменение длительности всех формируемых в системе временных интервалов, номиналы элементов времязадающих цепей, возможно, придется подобрать заново.

Заменить транзисторный приемный усилитель микросхемным, собранным по одной из приведенных выше схем, можно и в базовом блоке. Вход усилителя соединяют с правой по схеме (см. рис. 1) обкладкой конденсатора С11, вывод питания микросхемы DA1 (рис. 7-9) подключают непосредственно или через стабилитрон к цепи +12 В, а общий вывод - к общему проводу базового блока.

ДЕТАЛИ

В качестве микросхем DD3, DD4 (см. рис. 1), кроме К561ИЕ11, могут быть применены К561ИЕ14, К561ТМЗ, К176ИРЗ. В позиции DD7 эту же микросхему заменят К561ИЕ14, К561ИЕ10, К176ИЕ1, К176ИЕ2. Все замены производят с учетом различий в назначении выводов.

Транзисторы серий КТ6114 и КТ6115 - аналоги импортных соответственно S8050 и S8550. Их характеристики:

Iк = 1,5А; Рк = 1 Вт; h21Э = 85...160

(группа А), 120...200 (группа Б), 160...300 (группа В). В базовом и абонентских блоках вместо них можно установить более распространенные транзисторы серий КТ814, КТ815 или КТ816, КТ817. Подойдут и менее мощные: n-р-n - КТ645А, р-n-р - КТ209 с любым буквенным индексом. Пару транзисторов желательно подобрать с близкими коэффициентами h21Э.

Транзистор КТ645А (VT2 в базовом блоке) заменят КТ3107Б или КТЗ107Г- КТ3107Л с коэффициентом h21Э не менее 150, но при такой замене и случайном продолжительном замыкании линии связи маломощный транзистор может выйти из строя. VT3 (см. рис. 1) - любой кремниевый транзистор структуры р-n-р с допустимым током коллектора не менее 100 мА. Все транзисторы КТ3102Г можно заменить любыми маломощными кремниевыми структуры n-p-п с h21Э не менее 50. Однако в качестве VT1 (см. рис. 1 и 5) желательно все же использовать транзисторы серии КТ3102.

Все диоды (за исключением установленных в узле питания, рис. 2) - любые маломощные кремниевые, например, 1N4148 или серий КД522, КД521. В качестве VD13 - VD16 (см. рис. 2) пригодны диоды серий КД243, КД209, КД226, КД105, КД221. Здесь можно применить и готовый диодный мост КЦ407А или серий КЦ402, КЦ405. Напряжение на вторичной обмотке трансформатора Т1 - 15...20 В при токе нагрузки 100 мА.

Микрофоны ВМ1 (см. рис. 1 и 5) - любые электретные, широко применяемые в импортных телефонных аппаратах и магнитофонах. Динамические головки 1ГДШ - 11 выбраны для абонентских блоков из-за меньших по сравнению с установленной в базовом блоке 1ГДШ - 10 размеров. Все головки можно заменять другими мощностью не менее 0,25 Вт с сопротивлением звуковой катушки 8...50 Ом.

Сетевой выключатель SA1 (см. рис. 2) - ПКН41.1.2. Кнопки пульта управления (см. рис. 4) - ПКН - 125 или аналогичные импортные. Кнопки с контактами из токопроводящей резины не подходят.

Оксидные конденсаторы узла питания (см. рис. 2) - К50 - 16 или К50 - 35. В остальных узлах можно применять аналогичные оксидные конденсаторы или более надежные К53 - 19. Неполярные конденсаторы - любые керамические, например, К10 - 17 или К10 - 62. Постоянные резисторы - МЛТ или С2 - 23, подстроечные - СПЗ - 38а.

КОНСТРУКЦИЯ

С помощью втулок и винтов плату базового блока крепят ко дну его корпуса, а плату пульта управления - к внутренней стороне крышки корпуса на таком расстоянии от нее, чтобы через специально предусмотренные отверстия в крышке можно было нажимать кнопки SB1 - SB12. Как уже отмечалось, вилки ХР1 обеих плат соединяют десяти проводным кабелем или жгутом . В корпусе должны иметься отверстия для доступа отверткой к подстроечным резисторам R18 и R27 при закрытой крышке.

Важно правильно выбрать место установки микрофона ВМ1 и динамической головки ВА1, чтобы обеспечить наименьшую акустическую связь между ними. Акустическая ось микрофона должна быть перпендикулярна оси головки. Поэтому, если динамическая головка находится на передней панели блока, микрофон следует установить на боковой. Микрофон помещают в отрезок металлической или пластмассовой трубы внутренним диаметром на 2...3 мм больше наружного диаметра микрофона. Зазор заполняют звукопоглощающим материалом, например, пористой резиной. Качество звукоизоляции можно проверить, прикрыв пальцем отверстие в корпусе перед микрофоном. Если она плохая, усилитель немедленно самовозбудится. Повышению устойчивости способствуют отверстия в любых стенках корпуса блока, кроме той, гдв установлен микрофон. Чем больше общая площадь этих отверстий, тем лучше.

Для кардинального устранения акустической обратной связи можно вообще отказаться от динамической головки, заменив ее головными телефонами.

Абонентские блоки без труда размещаются, например, в корпусах громкоговорителей для радиотрансляционной сети. Все сказанное выше об устранении самовозбуждения относится и к ним.

НАЛАЖИВАНИЕ

Окончательную регулировку системы производят после окончания ее монтажа в доме и подключения к линии связи всех абонентских блоков. Все разговорные узлы настраивают по одинаковой методике. Прежде всего подстроечным резистором R27 (см. рис. 1) или R18 (см. рис. 5) устанавливают громкость на пороге возбуждения. Следует иметь в виду, что звуковые волны, излучаемые динамической головкой, достигают микрофона различными путями, в том числе отражаясь от рук регулировщика.

Постукивая по микрофону, добиваются с помощью R18 (см. рис. 1) или R14 (см. рис. 5) баланса - наименьшей слышимости "своего" микрофона. Теперь можно увеличить громкость, вновь установив ее немного меньше порога возбуждения. Для получения наилучшего результата может потребоваться несколько попыток. Так как общая устойчивость системы зависит от коэффициентов усиления и акустической обратной связи как в абонентских, так и в базовом блоках, необходимо найти компромис. Уменьшив громкость в базовом блоке, можно увеличить ее в абонентских, и наоборот.

При необходимости, изменяя номиналы элементов R25, С14 и R30, С15 (см. рис. 1), устанавливают необходимую длительность импульсов кодовой посылки. Длительность импульсов одновибратора в абонентских блоках регулируют подборкой номиналов резистора R13 и конденсатора С8 (см. рис. 5). В последнюю очередь, нажимая на кнопку SB12 "Повторение", подстроечным резистором R22 базового блока устанавливают громкость прослушивания вызывного сигнала.

Литература

  1. Хайретдинов Ш. Современные двухпроводные домофонные системы. - Ремонт электронной техники, 2001, № 4, с. 34-37.
  2. Кизлюк А. Справочник по устройству и ремонту телефонных аппаратов зарубежного и отечественного производства. - М.: Лайт ЛТД, 1998.
  3. Кусков А. Десять команд по двум проводам. - Радио, 1989, № 12, с. 27 - 29.
  4. Корнилов Б., Волков К., Тамазин Ю. Командует инфракрасный луч. - Юный техник, 1987, № 7, с. 74 - 79.

Автор: Е.Плетнев, г.Харьков, Украина

Смотрите другие статьи раздела Радиолюбителю-конструктору.

Читайте и пишите полезные комментарии к этой статье.

<< Назад

Последние новости науки и техники, новинки электроники:

Хорошо управляемые луга могут компенсировать выбросы от скота 15.02.2026

Животноводство, особенно разведение крупного рогатого скота, часто обвиняют в значительном вкладе в глобальное потепление из-за мощного парникового газа - метана, который выделяется при пищеварении у жвачных животных. Это вызывает острые политические споры и призывы к сокращению потребления мяса. Однако ученые напоминают, что полная картина климатического воздействия отрасли не ограничивается только выбросами от животных: огромную роль играет окружающая экосистема - пастбища, почва и растительность, которые способны активно поглощать углекислый газ из атмосферы. Исследователи из Университета Небраски-Линкольна решили глубже изучить этот баланс. Группа под руководством профессора Галена Эриксона сосредоточилась на том, как правильно организованные пастбища накапливают углерод в растениях и грунте благодаря естественным процессам, стимулируемым выпасом скота. Ученые подчеркивают, что при достаточном уровне осадков и грамотном управлении такие луга превращаются в мощные природные погло ...>>

NASA тестирует инновационную технологию крыла 15.02.2026

Коммерческая авиация ежегодно расходует колоссальные объемы керосина, что сказывается не только на бюджете авиакомпаний, но и на состоянии окружающей среды. В 2024 году глобальные затраты на авиационное топливо достигли 291 миллиарда долларов, и эта сумма продолжает расти. Чтобы справиться с этими вызовами, NASA активно работает над технологиями, способными заметно повысить аэродинамическую эффективность самолетов. Одним из самых перспективных направлений стало создание специальной конструкции крыла, которая максимизирует естественный ламинарный поток воздуха и минимизирует сопротивление. В январе 2026 года специалисты NASA Armstrong Flight Research Center успешно провели важный этап наземных испытаний концепции Crossflow Attenuated Natural Laminar Flow (CATNLF). Для эксперимента под фюзеляж исследовательского самолета F-15B закрепили вертикально ориентированную масштабную модель высотой около 0,9 м (3 фута), напоминающую узкий киль. Такая компоновка позволила подвергнуть прототип р ...>>

Забота о внуках очень полезна для здоровья мозга 14.02.2026

Общение между поколениями приносит радость всей семье, но мало кто задумывается, насколько активно бабушки и дедушки, заботящиеся о внуках, поддерживают свою умственную форму. Регулярное взаимодействие с детьми стимулирует мозг пожилых людей, помогая сохранять память, скорость мышления и общую когнитивную активность. Новые научные данные подтверждают, что такая добровольная помощь не только важна для общества, но и может замедлять возрастные изменения в мозге. Исследователи из Тилбургского университета в Нидерландах провели анализ, чтобы понять, приносит ли уход за внуками реальную пользу здоровью пожилых людей. Ведущий автор работы Флавия Черечес отметила, что многие бабушки и дедушки регулярно присматривают за детьми, и оставался открытым вопрос, насколько это положительно сказывается на их собственном благополучии, особенно в плане когнитивных функций. Ученые поставили цель выяснить, способен ли регулярный уход за внуками замедлить снижение памяти и других умственных способ ...>>

Случайная новость из Архива

Лазерные фары автомобилей BMW 27.12.2013

Немецкий концерн BMW Group продемонстрировал новую автомобильную оптику, в конструкции которой используются лазеры. Работа обновленных фар показана в действии на примере гибридного спорткара BMW i8, который появится на рынке через несколько месяцев.

Как поясняют разработчики, технология формирует свет в результате попадания лучей от лазерных диодов на слой флуоресцентного люминофора внутри фары. Установка дает монохроматический (с одинаковой длиной волны) луч яркостью 170 люмен, что примерно на 70 люмен больше по сравнению с мощностью светодиодных ламп.

Лазерная оптика способна создавать более точную форму распределения светового пучка, делая головной свет безопасным и комфортным для встречных водителей. Разработанные BMW фары могут светить гораздо интенсивнее светодиодных фар на расстоянии до 600 метров, потребляя при этом в разы меньше энергии. Последнее особенно актуально для "зеленого" автотранспорта. Кроме того, по своим габаритам лазерные диоды в 100 раз меньше светодиодных элементов, что открывает перед светотехниками и дизайнерами новые возможности при разработке автомобильного освещения.

BMW i8 станет первым серийным автомобилем, оборудованным лазерной светотехникой. Продажи гибридного суперкара стоимостью от $136 тыс. начнутся весной 2014 г. В России его реализацией займутся два дилера: один в Москве и один в Санкт-Петербурге. Представитель суббренда i на российском рынке будет выбран по итогам тендера, который BMW также проведет в будущем году. В России BMW i8 с лазерными фарами должны появиться весной 2014 г.

Ранее лазерные технологии в головном освещении также решила использовать Mercedes-Benz, но более специфическим образом. Ее компактный кроссовер GLA, производство которого уже началось, комплектуется лазерными проекторами, способными выводить изображения или видеоролики практически на любое покрытие перед автомобилем.

Интересное решение в области автомобильного света, но без лазера, предложили и в Audi Group. Немецкий производитель оснастил обновленный представительский седан Audi A8 матричными светодиодными фарами, которые в зависимости от дорожной обстановки самостоятельно корректируют интенсивность света, включают дальнее и ближнее освещение, чтобы не слепить водителя встречной машины.

Другие интересные новости:

▪ DC-контакторы TE Connectivity IHVA150 и IHVA200

▪ Космический аметист в умирающей звезде

▪ Кометы, несущие воду

▪ Модель мозга из стволовых клеток

▪ Ввстраиваемый UFS 2.1 накопитель на 96-слойной флэш-памяти 3D NAND

Лента новостей науки и техники, новинок электроники

 

Интересные материалы Бесплатной технической библиотеки:

▪ раздел сайта Альтернативные источники энергии. Подборка статей

▪ статья Суровая проза. Крылатое выражение

▪ статья Есть ли жизнь в Мертвом море? Подробный ответ

▪ статья Выбор и замена электроламп накаливания. Справочник

▪ статья Квасование овчин при помощи теста. Простые рецепты и советы

▪ статья Сломанный карандаш. Секрет фокуса

Оставьте свой комментарий к этой статье:

Имя:


E-mail (не обязательно):


Комментарий:





Главная страница | Библиотека | Статьи | Карта сайта | Отзывы о сайте

www.diagram.com.ua

www.diagram.com.ua
2000-2026