Бесплатная техническая библиотека
Автомобильный тахометр на микросхеме К1003ПП1. Энциклопедия радиоэлектроники и электротехники

Энциклопедия радиоэлектроники и электротехники / Автомобиль. Спидометры и тахометры
Комментарии к статье
Большинство современных автомобилей укомплектовано тахометрами, облегчающими правильный выбор передачи, что продлевает ресурс двигателя. Если на вашем автомобиле такого устройства нет, то его можно изготовить по предлагаемому описанию.
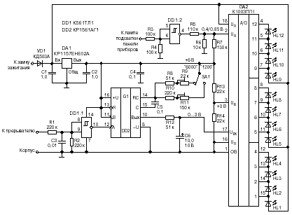
Схема тахометра приведена на рис. 1. Его основной особенностью является использование микросхемы К1003ПП1, предназначенной для управления линейной шкалой из 12 светодиодов. В стандартном варианте исполнения, описанном в [1], микросхема обеспечивает формирование столбика из светящихся светодиодов, длина которого пропорциональна входному напряжению.
Сигнал, частота которого пропорциональна частоте вращения коленчатого вала двигателя, снимается с контактов прерывателя или с усилителя-формирователя датчика Холла и через делитель напряжения R1R2 подается на вход триггера Шмитта DD1.1. Назначение триггера и конденсатора C3 - подавить импульсы дребезга на выходе прерывателя, высоковольтные выбросы на обмотке катушки зажигания и привести сигнал к стандартным уровням КМОП логики с нормальной крутизной фронтов.
Рис. 1 Схема тахометра
Выходной сигнал триггера Шмитта запускает ждущий мультивибратор на микросхеме DD2. В основном положении переключателя SA1 "6000" длительность импульсов, формируемых ждущим мультивибратором, составляет 2,5 мс. При скорости вращения 6000 об/мин частота импульсов для четырехцилиндрового двигателя составляет 200 Гц, период следования - 5 мс, скважность - 2. Интегрирующая цепочка R12C6 усредняет эти импульсы, и среднее напряжение на конденсаторе С6 составляет около 3 В. Это напряжение и подается на выв. 17 (UBX) микросхемы DD2. При напряжении 3 В, поданном на выв. 3 (UB) этой микросхемы и определяющем масштаб индикации, включены все 12 светодиодов HL1...HL12, формируя светящийся столбик.
При меньших оборотах двигателя скважность импульсов на выходе DD1 увеличивается, среднее напряжение на конденсаторе С6 уменьшается пропорционально оборотам, и высота столбика становится меньше. При остановленном двигателе ни один светодиод не светится. "Цена деления" светодиодной шкалы - 500 об/мин.
Светодиоды целесообразно установить разного цвета свечения. Например, если оптимальной работе двигателя соответствуют 2000.. .4000 об/мин, светодиоды HL1...HL3 можно использовать желтые или оранжевые ("перейти на более низкую передачу"), HL4...HL8 - зеленые ("норма"), HL9...HL12 - красные ("перейти на более высокую передачу").
Для регулировки оборотов холостого хода переключатель следует установить в положение "1200". В этом случае длительность формируемых импульсов увеличится в 5 раз и составит 12,5 мс, а "цена деления" шкалы - 100 об/мин.
Микросхемы DD1 и DD2 тахометра питаются через интегральный стабилизатор напряжения DA1. Конденсаторы С1 и С2 обеспечивают устойчивость стабилизатора.
Ток через светодиоды, подключенные к микросхеме DA2 определяется напряжением на ее выв. 2. В дневное время, когда лампы подсветки панели приборов выключены, на входах элемента DD1.2 присутствует лог. 0, на выходе - напряжение 6 В, на выв. 2 DA2 - около 0,85 В, что задает ток в 25 мА через каждый светодиод. Вечером, при включении подсветки напряжение на выв. 2 уменьшается до 0,4 В, что уменьшает ток через светодиоды до 8 мА и, соответственно, их яркость свечения.
Чертеж печатной платы тахометра приведен на рис. 2. В конструкции использованы постоянные резисторы МЛТ, подстроечные СПЗ-19а. Конденсатор С5 типа К73-17 на напряжение 250 В, С6 - К50-16, остальные - КМ-5 и КМ-6. Микросхема DA1 - любой стабилизатор напряжения на 6 В, например, КР1157ЕН6 с любым буквенным индексом, КР142ЕН5Б(Г), КР1180ЕН6, 78L06, 7806 [2]. Микросхему К561ТЛ1 можно заменить на КР1561ТЛ1, CD4093, CD4093B, а К1003ПП1 - на UAA180 или А277.
Светодиоды оранжевого свечения - АЛ307ММ (желтые обычно светятся слабее других), зеленые с повышенной яркостью - АЛ307НМ6, красные - АЛ307БМ. Выводы светодиодов согнуты под углом 90°, а их оси направлены параллельно печатной плате. Размер светодиодов уменьшен до 5 мм при помощи напильника.
Переключатель SA1 - любой малогабаритный тумблер, его следует установить в непосредственной близости к печатной плате.
Неиспользуемые входы микросхем DD1 и DD2 подключены или к общему проводу или к цепи +6 В.
Наладка тахометра довольно проста. Вначале переключатель SA1 устанавливают в положение "6000", на вход тахометра для имитации подключения к прерывателю подают импульсы положительной полярности амплитудой 12 В с частотой 200 Гц и скважностью, близкой к 2. Подстроечным резистором R9 добиваются свечения всего светодиодного столбика. При необходимости подбирают сопротивление резистора R8. Затем ту же операцию проделывают для положения SA1 "1200" при частоте входных импульсов 40 Гц.
Далее проверяют, уменьшается ли при подаче напряжения 12 В на левый вывод резистора R3 яркость свечения светодиодов. При желании ее можно установить подбором резисторов R5-R7.
Светодиоды можно расположить по дуге окружности. При этом может оказаться эффектнее свечение одного све-тодиода из цепочки. Для обеспечения такого режима включения светодиодов их аноды следует отключить от выходов микросхемы DA2 и подключить к выводу питания (выв. 18).
Литература:
- И. В. Новаченко, В. М. Петухов, И. П. Блудов, А. В. Юровский. Микросхемы для бытовой радиоаппаратуры. Справочник. - М.: Радио и связь, 1989.
- Интегральные микросхемы. Микросхемы для линейных источников питания и их применение. - ДОДЖА, 1996.
Автор: Сергей Христофоров, editor@dian.ru; Публикация: radioradar.net
Смотрите другие статьи раздела Автомобиль. Спидометры и тахометры.
Читайте и пишите полезные комментарии к этой статье.
<< Назад
Последние новости науки и техники, новинки электроники:
Рыжий ген и ускоренная эволюция
30.04.2026
Вопрос о том, как и насколько быстро меняется человеческий вид, давно занимает биологов и генетиков. Долгое время считалось, что эволюционные процессы происходят крайне медленно, однако новые данные заставляют пересматривать эти представления. Особенно интересные результаты связаны с изменением частоты редких генетических признаков, включая рыжий цвет волос.
Рыжеволосость сегодня остается редкой чертой: ее носители составляют менее 2 процентов мирового населения. Однако анализ древней и современной ДНК показывает, что ген, связанный с этим признаком, за последние примерно 10 тысяч лет стал заметно более распространенным, особенно среди популяций Европы. Более того, вместе с ним исследователи фиксируют и другие изменения в генетическом профиле человека, затрагивающие внешность и физиологические особенности.
Среди сопутствующих тенденций, выявленных в генетических данных, отмечается увеличение частоты светлой кожи, снижение вероятности мужского облысения, а также некоторые физиолог ...>>
Нейтринный лазер
30.04.2026
Нейтринный лазер - это гипотетическое устройство, способное управлять потоками одних из самых трудноуловимых частиц во Вселенной. Такая разработка открывает новые горизонты в изучении фундаментальных законов природы и может изменить представления о космосе.
Идею нового типа излучателя представили физики из Massachusetts Institute of Technology, предложив лазер, который вместо света генерирует поток нейтрино. Эти частицы, почти не взаимодействующие с материей, настолько слабо проявляют себя, что их часто называют "частицами-призраками". Тем не менее они пронизывают все вокруг: по оценкам, триллионы нейтрино ежесекундно проходят через человеческое тело, не оставляя следа.
Несмотря на их колоссальную распространенность во Вселенной, нейтрино остаются одними из наименее изученных частиц. Их крайне сложно регистрировать, а еще сложнее контролировать, поэтому традиционно их получают в крупных установках вроде ядерных реакторов или ускорителей частиц. Такие комплексы требуют огромных за ...>>
Мороженое не такое вредное, как принято считать
29.04.2026
В питании часто встречаются продукты, которые одновременно вызывают удовольствие и сомнения с точки зрения здоровья. К таким относится и мороженое: оно воспринимается как типичный десерт с высоким содержанием сахара и жиров, однако современные научные данные постепенно усложняют это привычное представление.
Долгое время считалось, что мороженое не может быть частью рационального питания, однако исследования последних лет показывают более неоднозначную картину. Ученые подчеркивают, что влияние этого продукта на организм зависит не только от его сладости или калорийности, но и от состава, качества ингредиентов и общего образа жизни человека.
Одни из наиболее масштабных данных были получены в рамках долгосрочных наблюдений в США, включавших проекты Nurses Health Study, Nurses Health Study II и Health Professionals Follow-Up Study. В этих исследованиях на протяжении 20-40 лет наблюдали примерно 190 тысяч взрослых участников, регулярно собирая данные об их питании, физической активнос ...>>
Случайная новость из Архива Доказано существование бессмертных квантовых частиц
01.07.2019
В окружающем нас мире нет ничего вечного. Люди, планеты, звезды, галактики и, возможно, вся Вселенная имеют определенный "срок жизни". Но происходящее в странном квантовом мире часто не следует обычным правилам. И недавно ученые обнаружили, что квазичастицы определенных типов, существующие в квантовых системах при определенных условиях, могут существовать практически бесконечно. Это не означает, что данные квазичастицы никогда не распадаются, но они тут же восстанавливаются, словно "птица Феникс из пепла", что делает их совершенно "бессмертными".
Описанное выше с первого взгляда входит в прямое противоречие со вторым законом термодинамики, согласно которому уровень энтропии в изолированной системе может только увеличиваться. Другими словами, объекты, входящие в эту систему, могут только разрушаться, но не формировать, объединяясь с другими, более крупные и более сложные объекты. Однако, поведение объектов квантовых систем практически никогда не подчиняется обычным законом, и обнаруженные квазичастицы являются прямым тому подтверждением.
Квазичастицы не являются частицами, такими, как электроны или кварки, в традиционном понимании. Квазичастицы - это следствие возникновения энергетических возбуждений в среде их существования, вызванных электрическими или магнитными воздействиями. В большинстве случаем квазичастицы - это связанные друг с другом две или большее число частиц, которые ведут себя как одна частица большого размера.
К квазичастицам можно отнести фононы - дискретные образования из энергии вибрации атомов в кристаллической решетке, поляроны, представляющие собой пойманные в ловушку поляризационного облака кристаллической решетки электроны.
В своих исследованиях ученые из Института физики сложных систем Макса Планка и Технического университета в Мюнхене сконцентрировались исключительно на квазичастицах волновой природы, подобных фононам, для чего был разработан ряд численных методов, ставший основой моделирующего программного обеспечения для суперкомпьютера. Расчеты математических моделей показали, что все частицы действительно распадаются, но некоторые из них тут же возникают снова. Распад и возникновение частицы происходят очень быстро и являются этапами еще одного колебательного процесса, способного длиться до бесконечности.
И, как указали ученые-физики, происходящее с квазичастицами не нарушает второго закона термодинамики. Поскольку колебания - это волновые функции, то во время данного процесса происходит постоянное преобразование энергии в материю и обратно, что "находится под защитой" принципа дуализма квантовых частиц. А энтропия квантовой системы в таком случае не увеличивается и не уменьшается, а остается на постоянном уровне.
Данное открытие уже позволило найти объяснения некоторым странным вещам. К примеру, на свете существует магнитный материал Ba3CoSb2O9, который обладает высокой стабильностью. И, похоже, ключевым моментом этой стабильности являются магнитные квазичастицы, магноны, которые снова возникают после их распада. Вторым примером является гелий, который превращается в сверхтекучую жидкость при температуре, близкой к абсолютному нулю. Эта особенность гелия может быть объяснена фактом наличия в нем потенциально "бессмертных" квазичастиц, называемых ротонами.
|
Другие интересные новости:
▪ TI REF1933 - источник опорного напряжения с двумя выходами
▪ Электромобиль Polestar 2
▪ Контроллеры LED драйверов ON Semiconductor NCL30085/6/8
▪ Лимон и солнце для дезинфекции воды
▪ Бумажный самолетик с лазерным двигателем
Лента новостей науки и техники, новинок электроники
Интересные материалы Бесплатной технической библиотеки:
▪ раздел сайта Радиоэлектроника и электротехника. Подборка статей
▪ статья И струны громкие Баянов не будут говорить о нем! Крылатое выражение
▪ статья Где начинается Антарктика? Подробный ответ
▪ статья Условия возникновения пожара
▪ статья Позывные любительских радиостанций. Энциклопедия радиоэлектроники и электротехники
▪ статья Электролизные установки и установки гальванических покрытий. Установки электролиза магния. Энциклопедия радиоэлектроники и электротехники
[an error occurred while processing this directive]
Оставьте свой комментарий к этой статье:
Главная страница | Библиотека | Статьи | Карта сайта | Отзывы о сайте

www.diagram.com.ua
2000-2026