Menu Home

Бесплатная техническая библиотека для любителей и профессионалов Бесплатная техническая библиотека


Контролька автолюбителя. Энциклопедия радиоэлектроники и электротехники

Бесплатная техническая библиотека

Энциклопедия радиоэлектроники и электротехники / Автомобиль. Электронные устройства

Комментарии к статье Комментарии к статье

Предлагаемое устройство предназначено для оперативного контроля состояния аккумуляторных батарей автомобиля. Оно может быть установлено непосредственно на приборной панели автомобиля или сделано в виде переносного устройства (щупа).

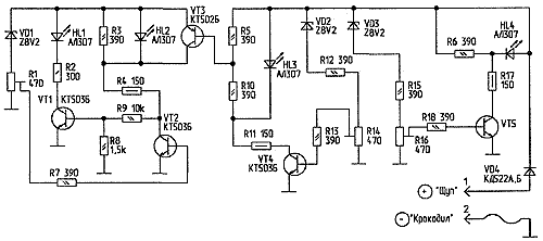
На рис.1 представлена электрическая схема "Контрольки".

Автоиндикатор с одной лампой. Принципиальная схема устройства
Рис.1. Принципиальная схема устройства (нажмите для увеличения)

На элементах VT1, R2, R8, R9, HL1 выполнен каскад индикации нижнего уровня напряжения. Когда светодиод HL2 не горит, ток в базу VT1 поступает по цепи R3-R4-R9. Транзистор VT1 открывается, и загорается светодиод HL1. При повышении входного напряжения увеличивается напряжение на базе VT2, поступающее с R1, что приводит к открыванию VT2 и загоранию HL2. При этом закрывается VT1, и HL1 гаснет. R3 предназначен для "обострения" порога переключения VT1 и VT2. Цепь VD1-R1 представляет собой пороговую схему. При превышении входным напряжением напряжения стабилизации VD1, через R1 начинает протекать ток. Соответственно, увеличивается напряжение, снимаемое с движка R1 для управления VT2. Аналогично работают цепи VD2-R12-R14 и VD3-R15-R16. Применение стабилитронов позволило увеличить крутизну срабатывания ключей на VT2, VT4, VT5. Регулировка каскада на VT4 осуществляется подстроечным резистором R14, который задает уровень зажигания HL3. К HL3 подключен делитель R10-R5, управляющий ключом на VT3. Таким образом, при загорании HL3 открывается VT3 и гаснет HL2. При этом VT2 открыт, VT1 закрыт, и HL1 также не горит. На VT5 собран ключ, который индицирует превышение напряжением верхнего уровня. Порог открывания VT5 устанавливается R16. При зажигании HL4 горит и HL3.

Схема собрана на печатной плате из одностороннего стеклотекстолита размером 110x15 мм (рис.2). Расположение деталей на плате показано на рис.3.

Автоиндикатор с одной лампой

После сборки из исправных деталей от регулируемого блока питания, напряжение 10,25 В подается на клеммы 1 ( "Щуп") и 2 ("Крокодил"). Вращением R1 добиваются равномерного свечения HL1 и HL2. Затем, подав напряжение 12 В, регулируют R14 до начала свечения HL3. Повысив напряжение до 15,5 В, регулируют R16 до загорания HL4. После настройки, оси R1, R14, R16 желательно законтрить цапонлаком. Устройство готово к работе.

В комплексе устройство работает так. HL1 загорается при входном напряжении от 6 В до уровня зажигания HL2. HL2 загорается при напряжении, установленном R1. HL3 загорается при уровне, выставленном R14, HL4 - R16. Если горит HL4, то HL3 тоже горит. При зажигании HL3 и HL4, HL1 и HL2 гаснут.

Для уплотнения монтажа все резисторы, за исключением R4, R11, R17, установлены в вертикальном положении. Диоды VD1...VD4 - тоже в вертикальном положении. Транзисторы VT1...VT5 нужно выбирать с β не ниже 80. Светодиоды - малогабаритные, импортные. Можно поставить АЛ307, но при этом придется подточить их боковые части надфилем.

Для наглядности лучше всего применить разноцветные светодиоды. Впаивать светодиоды нужно в последнюю очередь, и так, чтобы они были чуть выше всех остальных элементов. К выводу 2 на плате припаивают три провода МГТФ. Нужно сплести их, и возле выхода из платы завязать узел, чтобы зафиксировать их в корпусе. К выводу 1 платы следует припаять любой заостренный щуп длиной 30...50 мм.

После настройки устройства и проверки на работоспособность, нужно изготовить (склеить из картона вокруг печатной платы) "опалубку" корпуса, так чтобы ниже платы оставались свободными 5 мм, а вверху - 20 мм. Далее весь объем заливается эпоксидным клеем до уровня светодиодов. Они должны выступать из клея на 1,5...2 мм. После высыхания клея сверху каркас переворачивают, и заливают плату с другой стороны. Данная конструкция имеет максимальную прочность и надежность. При отсутствии стеклотекстолита схему можно собрать на плотном электрокартоне. Проколов отверстия под детали шилом, устанавливают элементы, а связи между ними выполняют одножильным монтажным проводом. Заменять R1, R14, R16 на потенциометры открытого типа не рекомендуется. Схема защищена от неправильного подключения диодом VD4.

При контроле аккумуляторной батареи, HL3 загорается при ее нормальном состоянии, HL4 - при перезарядке, HL2 - при недозарядке, a HL1 сигнализирует о низком напряжении.

Подобную схему можно с успехом поставить и в блок питания. Отрегулировав пороги загорания, можно отказаться от применения вольтметра. Точность "Контрольки" - ±0,25 В, что обусловлено напряжением открывания базового перехода транзисторов. Можно увеличить количество контрольных ступеней. Данная схема прошла реальные испытания и показала неплохие результаты. Удачной сборки!

Автор: А.Щербинин, г.Барнаул; Публикация: radioradar.net

Смотрите другие статьи раздела Автомобиль. Электронные устройства.

Читайте и пишите полезные комментарии к этой статье.

<< Назад

Последние новости науки и техники, новинки электроники:

Питомцы как стимулятор разума 06.10.2025

Помимо эмоциональной поддержки, домашние питомцы могут оказывать заметное воздействие на когнитивные процессы, особенно у пожилых людей. Новое масштабное исследование показало, что общение с кошками и собаками не просто улучшает настроение - оно действительно способствует замедлению возрастного снижения умственных способностей. Работа проводилась в рамках проекта Survey of Health, Ageing and Retirement in Europe (SHARE), охватывающего период с 2004 по 2022 год. В исследовании приняли участие тысячи европейцев старше 50 лет. Анализ показал, что владельцы домашних животных демонстрируют более устойчивые когнитивные функции по сравнению с теми, кто не держит питомцев. Особенно выражен эффект оказался у владельцев кошек и собак. Согласно данным ученых, владельцы собак дольше сохраняют хорошую память, в то время как хозяева кошек медленнее теряют способность к быстрому речевому взаимодействию. Исследователи связывают это с тем, что ежедневное взаимодействие с животными требует внимани ...>>

Мини-ПК ExpertCenter PN54-S1 06.10.2025

Компания ASUSTeK Computer презентовала новый мини-компьютер ASUS ExpertCenter PN54-S1. Устройство ориентировано на пользователей, которым важно сочетание производительности, энергоэффективности и универсальности - от офисных задач до мультимедийных проектов. В основе ExpertCenter PN54-S1 лежит современная аппаратная платформа AMD Hawk Point, использующая архитектуру Zen 4. Это поколение чипов отличается улучшенным управлением энергопотреблением и повышенной вычислительной мощностью. Новинка доступна в конфигурациях с процессорами Ryzen 7260, Ryzen 5220 и Ryzen 5210, представленных AMD в начале 2025 года. Таким образом, устройство охватывает широкий диапазон задач - от базовых офисных до ресурсоемких вычислений. Корпус мини-ПК выполнен из прочного алюминия и имеет размеры 130&#215;130&#215;34 мм, что делает его практически незаметным на рабочем столе или за монитором. Несмотря на компактность, внутренняя компоновка позволяет установить два модуля оперативной памяти SO-DIMM ...>>

Глазные капли, возвращающие молодость зрению 05.10.2025

С возрастом человеческий глаз постепенно теряет способность четко видеть на близком расстоянии - развивается пресбиопия, или возрастная дальнозоркость. Этот естественный процесс связан с утратой эластичности хрусталика и ослаблением цилиарной мышцы, отвечающей за фокусировку. Миллионы людей по всему миру сталкиваются с необходимостью носить очки для чтения или прибегают к хирургическим методам коррекции. Однако исследователи из Центра передовых исследований пресбиопии в Буэнос-Айресе представили решение, которое может стать удобной и неинвазивной альтернативой - специальные глазные капли, способные улучшать зрение на длительный срок. Разработку возглавила Джованна Беноцци, директор Центра. По ее словам, цель исследования состояла в том, чтобы предоставить пациентам с пресбиопией эффективный и безопасный способ коррекции зрения без хирургического вмешательства. Новые капли, созданные на основе пилокарпина и диклофенака, показали убедительные результаты: уже через час после первого пр ...>>

Случайная новость из Архива

Экран для слепых 02.11.2019

Новый тактильный дисплей, способный менять форму, позволяет слабовидящим людям осязать трехмерные объекты и работать в сложных программах.

Слепые и слабовидящие люди не могут в полной мере пользоваться компьютерами без специальных устройств. Группа разработчиков из Стэнфорда придумала новый способ взаимодействия компьютера и человека, лишенного зрения. Устройство отображает информацию в 3D, словно в программе CAD, используя "2,5D-дисплей", состоящий из штифтов, которые могут подниматься или опускаться.

"2,5D-дисплей" состоит из 288 тонких штифтов расположенных прямоугольником 12x24. Их верхние концы закруглены, а сами они могут подниматься на разную высоту, воссоздавая форму разных объектов. Происходит это настолько быстро, что "экран" способен работать в режиме реального времени.

"Это открывает новые возможности для слепых людей - быть не только потребителями технологий, но и создавать свои собственные при помощи трехмерного моделирования", - объяснил один из разработчиков Джошуа Миле, который, кстати, сам является слепым.

Экран назвали "2,5D", поскольку он не может показать весь объект, словно если бы он парил в воздухе. Но он позволяет определить форму рассматриваемого объекта. Разумеется, разрешение "экрана" ограничено. Зрячий человек может получить представление о трехмерном объекте, вращая его на экране. Сделать это невизуальными способами очень сложно. Но тактильный дисплей способен в режиме реального времени показать любой объект, быстро и плавно изменяя форму своей поверхности. Он может транслировать даже движущиеся объекты.

Устройство еще далеко от коммерческой реализации. Разработчики планируют уменьшить размер штифтов и тем самым увеличить разрешение "экрана".

Другие интересные новости:

▪ Жесткие диски HGST 10-Тбайт

▪ Прослушивание музыки во время работы снижает усталость

▪ Планшет со встроенным DLP-проектором

▪ Трехмерный экран на водяном паре

▪ Солнце делает мужчин голодными

Лента новостей науки и техники, новинок электроники

 

Интересные материалы Бесплатной технической библиотеки:

▪ раздел сайта Освещение. Подборка статей

▪ статья Мессалина. Крылатое выражение

▪ статья Где находится пик Исмаила Сомони? Подробный ответ

▪ статья Устройство костра на стоянке. Советы туристу

▪ статья Компактные люминесцентные лампы. Соответствия различных производителей. Энциклопедия радиоэлектроники и электротехники

▪ статья Простой стабилизатор напряжения на 45 вольт. Энциклопедия радиоэлектроники и электротехники

Оставьте свой комментарий к этой статье:

Имя:


E-mail (не обязательно):


Комментарий:





Главная страница | Библиотека | Статьи | Карта сайта | Отзывы о сайте

www.diagram.com.ua

www.diagram.com.ua
2000-2025