Menu Home

Бесплатная техническая библиотека для любителей и профессионалов Бесплатная техническая библиотека


Октан-корректор. Энциклопедия радиоэлектроники и электротехники

Бесплатная техническая библиотека

Энциклопедия радиоэлектроники и электротехники / Автомобиль. Электронные устройства

Комментарии к статье Комментарии к статье

Октановое число бензина указывает, как сильно можно сжимать топливно-воздушную смесь в цилиндре двигателя. Например, бензин А-76 допускает сжатие в 7,6 раза, бензин А-92 - в 9,2 раза, а метиловый спирт (СНзОН) - аж в 20 раз. Спирт, конечно, в этом случае лучше всего, но он ядовит, и используется только как компонент топлива для различных специальных (спортивных) автомобилей и мотоциклов. Чем больше октановое число топлива, тем большую удельную мощность двигателя можно получить.

Чтобы убедиться в том, что двигатель представляет собой "груду" взаимосвязанных между собой "железяк", далеко ходить не надо. Достаточно заглянуть под капот любого автомобиля. Одним из основных элементов двигателя внутреннего сгорания является система зажигания. Сразу оговоримся - здесь мы рассматриваем работу бензинового двигателя, в котором смесь паров бензина и воздуха (топливовоздушная смесь) поджигается высоковольтным электрическим разрядом, то есть, проще говоря, искрой. На рис.1 схематично изображен рабочий цикл одноцилиндрового двигателя (рисунки возле окружности). Радиус окружности (стрелка) показывает угол ф поворота вала двигателя относительно верхней мертвой точки (ВМТ) поршня. Наша задача - в нужный момент качественно поджечь топливовоздушную смесь в этом цилиндре.

Октан-корректор
Рис.1. Рабочий цикл одноцилиндрового двигателя

Понятно, что топливовоздушная смесь сгорает не мгновенно, а за вполне определенное время. Это время зависит от октанового числа используемого бензина. Бывает, правда, что смесь сгорает слишком быстро. Это крайне вредное явление называется детонацией. Возникает детонация тогда, когда октановое число используемого бензина не соответствует степени сжатия в данном двигателе, и топливовоздушная смесь воспламеняется самопроизвольно. Но нам ведь нужно, чтобы смесь загорелась "когда надо" и сгорела, по возможности, полностью. Чтобы знать, как бороться за это, придется вспомнить школу. Когда-то очень давно, в XVII веке, два ученых - Бойль и Мариотт - "придумали" свой закон. Закон этот, в общем-то, для идеального газа, но с его помощью можно понять, что будет происходить в цилиндре нашего двигателя (и откуда Бойль и Мариотт только это все знали?). Закон связывает давление Р, объем V и температуру Т и выглядит совсем не страшно:

При перемещении поршня в цилиндре как раз изменяются эти три величины. Получается, что если давление газа начнет уменьшаться, а объем увеличиваться (поршень "пошел" вниз), то его температура упадет, и после прохождения верхней мертвой точки горение прекратится. Все, что не успело сгореть, будет выброшено через выхлопную трубу "с целью отравления" окружающей среды и заодно (если рядом попадутся) пешеходов.

Поэтому, чтобы обеспечить максимальный КПД двигателя и защитить народ от отравления выхлопными газами, необходимо поджигать смесь в цилиндре раньше, чем поршень дойдет до верхней мертвой точки. Стрелка на рис.1 показывает именно на такое положение поршня.

Теперь посмотрим, какой угол опережения зажигания нужно установить изначально для холостых оборотов (f=600 об/мин или 10 об/с), чтобы двигатель запускался и работал нормально. Сделаем это для бензина А-76, который сгорает в цилиндре приблизительно за время t76=0,7 мс, и АИ-92, сгорающего за t92=1,3 мс. Запишем формулу для расчета угла опережения зажигания фоп:

(1)

Тогда, подставив значения t76 и f для бензина А-76, получим ф76=2,52°. Для АИ-92 - соответственно ф92=4,68°. Опытные автомобилисты сразу скажут, что это ерунда, и значения устанавливаемого угла должны быть в два раза больше. Но они же должны знать, что вал прерывателя-распределителя вращается ровно в два раза медленнее, и поэтому наши расчетные значения угла должны быть увеличены в два раза. Тогда получаем ф76=5,04° и ф92=9,36°, что не сильно отличается от реальных значений углов, устанавливаемых на автомобилях.

Разберемся, для чего автомобилю нужен еще и центробежный регулятор угла опережения зажигания. Мы не зря при расчете угла опережения зажигания оговорили, что рассчитываем его для 600 об/мин. Ведь если этот угол оставить без изменения, то при 1200 об/мин время, отводимое на сгорание смеси (от поджига до ВМТ), уменьшится в два раза, и смесь просто не успеет полностью сгореть. Тут же начнется "стрельба" в глушителе, двигатель не будет развивать необходимую мощность. Получается, что для того чтобы с увеличением оборотов двигателя смесь успевала сгорать, необходимо увеличивать угол опережения зажигания. Для бензина А-76 при 3000 об/мин (50 об/с) угол опережения должен составлять, согласно формуле (1):

ф76 = 0,0007*50*360*2 = 25,2°

(откуда двойка - уже понятно). Если бы это было действительно так, все было бы просто. Но, оказывается, смесь при увеличении оборотов начинает сгорать быстрее, причем изменение скорости сгорания нельзя описать какой-либо аналитической функцией. Зависимость подбирается экспериментально и учитывается при изготовлении центробежного регулятора для каждого типа двигателя. "Ясно и ежу", что механические устройства не могут обеспечить достаточной точности регулировки угла опережения зажигания. В современных автомобилях всем этим занимается контроллер, который учитывает не только обороты двигателя, а и еще "кучу" параметров.

Если вы обратили внимание, двигатель должен работать в таком режиме, чтобы соблюдались два условия:

  • отсутствие самопроизвольного воспламенения смеси в цилиндре от сжатия (детонация);
  • полное сгорание смеси.

Когда двигатель работает именно на том бензине, на который он рассчитан, все в порядке. Если же в бак плеснули "чего-нибудь", например, 76-го вместо 92-го, то двигателю придется, мягко выражаясь, не сладко. В случае такой, с позволения сказать, заправки, на малых оборотах будет наблюдаться сильная детонация, а на повышенных двигатель будет перегреваться. В общем-то, по теории, все так и должно быть. На малых оборотах степень сжатия превысит максимально допустимую, и смеси ничего не останется делать, как самопроизвольно (и, обратите внимание, раньше чем надо) воспламениться, иначе говоря, детонировать. Но при увеличении оборотов двигателя центробежный регулятор увеличит угол опережения зажигания, и степень сжатия на момент подачи искры станет меньше допустимой. То есть при увеличении оборотов детонация, вроде бы, исчезнет. Но не будем забывать, что от октанового числа бензина зависит еще и время сгорания смеси в цилиндре. В нашем случае 76-й бензин сгорит раньше, чем поршень окажется в ВМТ, как было бы с 92-м бензином, а сгоревшая раньше времени смесь будет изо всех сил давить на поршень, стараясь не дать ему попасть в ВМТ. Это вызовет перегрев двигателя со всеми вытекающими последствиями. Однако из сложившегося положения выход все-таки есть.

Выставим начальный угол опережения зажигания оптимальным для 76-го бензина (~5°). Конечно, это приведет к увеличению сжатия и, следовательно, к усилению детонации. Но ведь угол опережения увеличивается, а степень сжатия, соответственно, уменьшается с увеличением оборотов. Это означает, что если залить вместо 92-го бензина 76-й и установить угол опережения зажигания 5° вместо положенных 9°, то, начиная с некоторых оборотов, водитель перестанет замечать, что залит не тот бензин. Рассчитаем, начиная с каких оборотов это произойдет. Поможет опять формула (1). Если по ней найти обороты, при которых 76-й бензин перестанет детонировать, получится около 1400 об/мин. Это не очень сильно отличается от холостых оборотов. Многие разбирающиеся автолюбители ездят на своих "Жигулях" на 76-м бензине без всяких там прокладок, выставив более позднее зажигание.

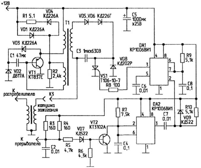
Но "высший писк" - это возможность оперативно регулировать угол опережения зажигания, подстраивая его под залитый бензин и условия эксплуатации любимого "железного коня". Устройства, выполняющие указанную операцию, называются октан-корректорами. Как оказалось, описанные ранее в журнале [1-5] блоки импульсного плазменного зажигания не только улучшают сгорание топлива и способствуют его заметной экономии, но и сравнительно просто позволяют встроить октан-корректор. Для того чтобы проще было объяснять принцип его работы, приведем схему блока зажигания (рис.2) из[1].

Октан-корректор
Рис.2. Схема блока зажигания

В ней используются микросхемы интегральных таймеров КР1006ВИ1. На ИМС DA2 выполнена схема защиты от дребезга контактов прерывателя, второй таймер - DA1 - является одновибратором, управляющим тиристором. Одновибратор формирует импульс длительностью около 1 мс, в течение которого тиристор принудительно удерживается в открытом состоянии. При этом замыкается цепь колебательного контура, образованного первичной обмоткой катушки зажигания и накопительным конденсатором С3.

Напряжение на С3 при отсутствии сигнала на входе прерывателя должно быть не менее 450 В. Частота высоковольтного преобразователя выбирается около 2 кГц, чтобы тиристор успевал выключаться за время между импульсами блокинг-генератора преобразователя.

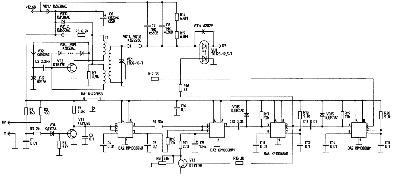
И вот теперь, разобравшись в теории, мы поговорим о том, как октан-корректор может облегчить жизнь автолюбителям. На рис.3 приведена схема блока зажигания с октан-корректором на базе уже известного блока ОН-427 [3].

Октан-корректор
Рис.3. Схема блока зажигания с октан-корректором (нажмите для увеличения)

Работа октан-корректора должна удовлетворять следующим условиям:

  • вводимая с помощью регулятора дополнительная задержка (уменьшение угла опережения зажигания) должна составлять не менее 1 мс;
  • по мере увеличения оборотов двигателя введенная задержка должна линейно уменьшаться, и при 4000 об/мин стать равной нулю.

На всякий случай напомним, что при различных оборотах 1 мс соответствует очень даже разным углам поворота коленчатого вала двигателя.

Для создания октан-корректора в схему ОН-427 дополнительно вводятся еще один таймер (DA3) типа КР1006ВИ1 и транзистор VT3, включенные сразу после схемы защиты от дребезга контактов прерывателя на элементах VT1 и DA2. На рис.4 приведены временные диаграммы работы октан-корректора. Сигнал с выхода схемы защиты от дребезга, т.е. с вывода 3 DA2 (рис.4а), поступает на пропорционально-интегрирующую цепочку R9-R10-С5.

Октан-корректор
Рис.4. Временные диаграммы работы октан-корректора

Вывод 7 DA2 подключен к конденсатору интегратора С5, формирующего необходимую для работы устройства форму импульса (рис.4б). Передний фронт этого импульса соответствует установленному моменту зажигания смеси в цилиндре двигателя. При отсутствии связи С5 с выводом 7 DA2, С5 разряжался бы через те же резисторы (R9, R10), через которые он заряжался, что не позволило бы устройству устойчиво работать на высоких оборотах двигателя. С интегрирующей цепочки сигнал поступает на вход порогового элемента, роль которого выполняет таймер DA4. В таймере предусмотрена возможность регулировки порога срабатывания внутренних компараторов, что при определенной форме входного сигнала позволяет плавно регулировать задержку выходного импульса относительно положительного фронта входного.

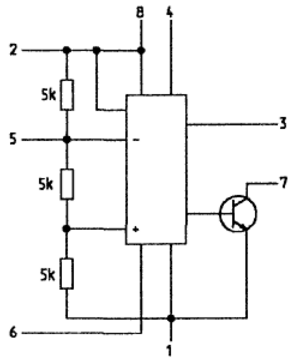
На рис.4 рассмотрен случай, когда порог срабатывания компаратора Uпор выведен на относительно пологий участок проинтегрированного импульса, что позволяет, изменяя порог срабатывания, выбирать необходимую величину задержки. Импульс, управляющий силовым ключом на оптотиристоре VU1, формируется таймером DA4 (рис.4в). Этот же импульс подается на базу транзистора VT3, включенного в цепь внутреннего делителя опорного напряжения таймера DA3. Делитель представляет собой цепочку из трех включенных последовательно резисторов по 5 кОм. Для облегчения понимания принципа работы таймера, он изображен на рис.5 в немного "раскрытом" виде.

Октан-корректор
Рис.5. Принципиальная схема таймера

Регулирующий резистор R8 подключен через ограничивающий резистор R11 к выводу 5 таймера, то есть параллельно двум его "нижним" резисторам внутреннего делителя опорного напряжения. Для нормальной работы двигателя введенная с помощью октан-корректора дополнительная задержка с увеличением оборотов двигателя должна уменьшаться, то есть устройство должно включать в себя еще и частотомер.

Эту задачу решить оказалось несложно. Таймер DA4, управляющий силовым ключом, формирует импульсы управления длительностью 1 мс. Эти же импульсы используются и для частотомера. Оказалось, что частотную зависимость вводимого времени задержки проще всего организовать на той же микросхеме DA3, регулирующей угол опережения зажигания. Для этого к выводу 5 таймера DA3 подключен конденсатор С9. Этот конденсатор желательно использовать типа К53-16 или какой-нибудь подобный с допуском по емкости не более ±10%. Конденсатор С9 заряжается через внутренний делитель таймера, а разряжается через открытый транзистор VT3 и цепочку R8-R11 в его коллекторной цепи.

На рис.6 показано соотношение фаз сигналов в некоторых точках схемы октан-корректора. На рис.6а показаны импульсы на входе DA3, а на рис.6б - форма напряжения на ее внутреннем делителе опорного напряжения.

Октан-корректор
Рис.6. Соотношение фаз сигналов в некоторых точках схемы октан-корректора

Конденсатор С9, подключенный к выводу 5 DA3, разряжается через ключ на VT3 в течение времени t1, а заряжается через внутренний делитель таймера в течение времени t2. Но так как t1 постоянно (при заданном положении движка R8), а t2 меняется вместе с изменением числа оборотов двигателя, опорное напряжение будет также изменяться при изменении частоты вращения вала. Необходимые скорости заряда и разряда емкости можно выбрать, задавая соответствующие номиналы С9 и R11. Определенные ограничения на выбор емкости накладывает внутренний делитель таймера, так как составляющие его резисторы фиксированы и имеют сопротивление 5 кОм.

На третьей диаграмме (рис.6в) показан сформированный таймером DA4 сигнал, управляющий силовым ключом VU1. Он строго нормирован по длительности, поскольку используется и в частотомере, управляя ключом на транзисторе VT3.

Критичной деталью схемы является трансформатор, показанный на рис.7. Качество изготовления его должно быть высоким, так как он работает в жестком режиме. Лучше всего залить его лаком или эпоксидной смолой. Число витков, порядок намотки и размещение обмоток приведены в таблице 1.

Таблица 1

ОбмоткаЧисло витковМарка провода,
диаметр, мм
Примечание
1 18 ПЭТВ, 0,35 Один слой
2 12 ПЭТВ, 0,8 Один слой в 2 провода
3 144 ПЭТВ, 0,25 Три слоя

Порядок намотки обмоток - 1-3-2. Намотка - рядовая, послойная, виток к витку. Изоляция между обмотками и слоями - 1 слой лакоткани (пробивное напряжение - порядка 1000 В). Сердечник трансформатора - феррит 2000НМ1 Ш10х10. Он собирается с зазором 1 мм (используется диэлектрическая прокладка).

Разработанный блок позволяет двигателю работать на сильно обедненной топливовоздушной смеси. При таком режиме эксплуатации наблюдается не только весьма заметная экономия топлива (может достигать 20%), но и снижение содержания СО в выхлопных газах. Последнее находится ниже предела чувствительности используемых в ГАИ газоанализаторов. Так что вполне реально, установив на "Запорожец" такой блок, прокатиться на нем в Париж. Стандарт "Евро" по вредным выбросам будет соблюден без всяких там платиновых катализаторов. Помимо этого, при использовании данного блока на автомобилях, работающих на природном газе, двигатель свободно запускается без бензина даже при отрицательной температуре.

Источники

  1. В.Щербатюк. Электронное зажигание с новым способом поджига смеси. - Радиолюбитель, 2000, N11, С.18.
  2. В.Щербатюк. Электронное зажигание с новым способом поджига смеси. - Радиолюбитель, 1999, N7, С.26.
  3. В.Щербатюк. Электронное зажигание с новым способом поджига смеси. - Радиолюбитель, 1999, N11, С.27.

Автор: В.Щербатюк, Е.Пецко

Смотрите другие статьи раздела Автомобиль. Электронные устройства.

Читайте и пишите полезные комментарии к этой статье.

<< Назад

Последние новости науки и техники, новинки электроники:

Кислотность океана разрушает зубы акул 03.10.2025

Мировые океаны выполняют важнейшую функцию - они поглощают около трети углекислого газа, выбрасываемого в атмосферу. Это помогает замедлять темпы глобального потепления, но имеет и обратную сторону. Растворяясь в воде, CO2 образует угольную кислоту, которая повышает концентрацию водородных ионов и приводит к снижению pH. Вода становится более кислой, а последствия этого процесса уже заметны для морских экосистем. Средний показатель кислотности океана сейчас равен примерно 8,1, тогда как еще недавно за условную норму брали значение 8,2. По прогнозам, к 2300 году уровень может упасть до 7,3 - это сделает океан почти в десять раз кислее нынешнего состояния. Для обитателей морей подобные изменения означают не просто сдвиг химического равновесия, а реальную угрозу физиологическим процессам, начиная от формирования раковин у моллюсков и заканчивая охотничьим поведением акул. Чтобы выяснить, как именно кислотная среда отражается на зубах акул, группа немецких исследователей провела эксп ...>>

Почтовый космический корабль Arc 03.10.2025

Космические технологии становятся частью инфраструктуры, способной повлиять на логистику, медицину и даже военную сферу. Идея использовать орбиту как глобальный склад для срочных поставок звучала еще недавно как научная фантастика, но стартап Inversion пытается превратить ее в практическое решение. Компания Inversion появилась в начале 2021 года благодаря Джастину Фиаскетти и Остину Бриггсу, которые на тот момент были студентами Бостонского университета. Их замысел состоял в том, чтобы сделать возможной доставку грузов не только через спутниковые сети данных, но и в буквальном смысле - физических предметов. В основе лежит простая мысль: если космос обеспечивает доступ к любой точке Земли, то и грузы должны перемещаться тем же маршрутом. Уже за три года работы команда из 25 специалистов успела построить демонстрационный аппарат "Ray". Его запуск состоялся в рамках миссии SpaceX Transporter-12. Устройство весом 90 килограммов проверяло ключевые технологии Inversion, включая двухком ...>>

Лазерное обогащение урана 02.10.2025

Ядерная энергия остается одним из ключевых источников стабильного электричества, особенно для стран с растущими потребностями в энергоснабжении. Однако обеспечение бесперебойных поставок топлива для атомных станций требует современных технологий обогащения урана, которые одновременно эффективны и безопасны. Американская компания Global Laser Enrichment (GLE) делает значительный шаг в этом направлении, завершив масштабное тестирование лазерной технологии обогащения урана. Демонстрационная программа была проведена на объекте в Уилмингтоне, Северная Каролина. Тестирование технологии SILEX (Separation of Isotopes by Laser EXcitation), разработанной австралийской Silex Systems, стартовало в мае 2025 года и продлится до конца года. В ходе экспериментов компания планирует получить сотни фунтов низкообогащенного урана (LEU), который может быть использован в качестве топлива для атомных электростанций. GLE была создана в 2007 году для коммерциализации лазерных методов обогащения урана в С ...>>

Случайная новость из Архива

Мозг в отпуске 13.08.2021

Многие исследователи сходятся во мнении, что, с биологической точки зрения, одной из основных причин увеличения когнитивной гибкости является снижение стресса. Не будем отрицать, что работа испытывает наши нервы на прочность, но, оказывается, что в пределах разумного стресс даже полезен. Именно он активирует механизмы, которые помогают нам выполнять повседневные действия, как бы мотивируя и подгоняя нас. Это так называемый эустресс, что с древнегреческого переводится как "хорошо". А вот отрицательный стресс - дистресс - всегда негативен, потому что может принять хроническую форму, принеся с собой разного рода болезни. Дистресс происходит, когда раздражительность затягивается, давление увеличивается, появляются усталость, повышенное беспокойство, грусть и даже гнев.

Поэтому главное, что может сделать хороший отпуск для нашего здоровья - снизить уровень хронического стресса. Безделье в разумных количествах помогает мозгу расслабиться и обратить вспять все негативные последствия. Также врачи советуют увеличить время сна в отпуске и сменить эмоциональную обстановку. То есть, если на работе шум и гам, дома стоит устроить тишину, перестать продолжать отвечать на звонки и письма и заниматься решением рабочих дел.

Другой ключ к полному спокойствию и идеальному отдыху - наслаждение ожиданием. Почему нам так нравится ждать что-то хорошее? Спросите у дофамина, который вырабатывается в нейронах двух областей среднего мозга: в черной субстанции, она отвечает за тонус мышц, и в вентральной области покрышки, она участвует в системе вознаграждений мозга. Обе области содержат до 600 тысяч нейронов, которые передают сигналы в другие области мозга. Дофамин высвобождается и вызывает приятные ощущения от мысли про будущий отпуск или другую награду за труд. Чтобы отпуск прошел хорошо и не напряженно, нужно постоянно удивляться, знакомиться с чем-то новым и, конечно, посещать неизвестные места. А вечерами неврологи рекомендуют баловать себя необычными блюдами.

Вот только стресс может сломать способность удивляться. Исследование показывает, что высокий уровень стресса, с которым многие сталкиваются в течение рабочего дня, снижает количество выделяемого дофамина и изменяет метаболизм. Самое страшное, что последствия могут распространиться по всему мозгу, особенно в те области, куда черная субстанция и вентральная область покрышки посылают свои сигналы. Также корейские ученые доказали, что хронический стресс способен изменить количество дофаминовых рецепторов. А это уже приводит к развитию депрессивных расстройств и другим нарушениям психики.

Таким образом, отпуск без стресса поможет восстановить баланс дофаминовой системы.

Другие интересные новости:

▪ Серия драйверов жестких дисков ATA с диаметром диска 2,5 дюйма для ноутбуков

▪ Стельки +Winter с электроподогревом

▪ Первый в мире оптический предохранитель от MOLEX

▪ Контроллер "умного" дома Logitech Pop

▪ Модули флэш-памяти eMMC

Лента новостей науки и техники, новинок электроники

 

Интересные материалы Бесплатной технической библиотеки:

▪ раздел сайта Справочные материалы. Подборка статей

▪ статья Биосфера. История и суть научного открытия

▪ статья Что феминистки делали со своими лифчиками? Подробный ответ

▪ статья Врач дневного стационара. Должностная инструкция

▪ статья Определение мощности ветрогенератора. Энциклопедия радиоэлектроники и электротехники

▪ статья Микросхемы. Процессоры пространственного звучания TDA3810. Энциклопедия радиоэлектроники и электротехники

Оставьте свой комментарий к этой статье:

Имя:


E-mail (не обязательно):


Комментарий:





Главная страница | Библиотека | Статьи | Карта сайта | Отзывы о сайте

www.diagram.com.ua

www.diagram.com.ua
2000-2025