Бесплатная техническая библиотека
Автосигнализация Сигнал-003. Энциклопедия радиоэлектроники и электротехники

Энциклопедия радиоэлектроники и электротехники / Автомобиль. Охранные устройства и сигнализация
Комментарии к статье
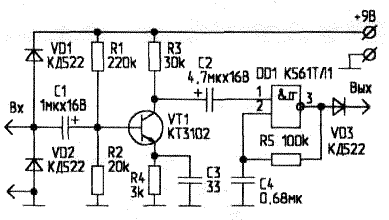
Предлагаемое устройство предназначено для сигнализации при попытке вскрытия дверей, капота или багажника автомобиля. При разработке учитывались отказы некоторых импортных охранных систем при эксплуатации в российских условиях. Схема сигнализации приведена на рис.1. Система ставится на охрану при помощи магнитного брелока. Включение подтверждается подачей короткого акустического сигнала и зажиганием мигающего светодиода.
Рис. 1. Принципиальная схема автосигнализации
Акустический сигнал при срабатывании охраны подает пьезосирена НА1 любого типа с периодичностью 24 с - сигнал, 24 с - пауза. Одновременно лампой HL1 (21...55 Вт), установленной в салоне, подается световой сигнал с периодичностью 1 с.
Напряжение питания от бортовой сети автомобиля постоянно подается через предохранитель FU1 на стабилизатор R14-VD8-C7-C8 и микросхему DD1. При воздействии магнитного брелока на геркон К4.1, импульс напряжения высокого уровня поступает на вход С (вывод 11) элемента DD1.2, на котором собрана схема подавления дребезга. С ее выхода сигнал проходит на счетный триггер DD1.1 и переводит его в единичное состояние. Высокий уровень с контакта 1 DD1.1 подается на базы VT3 и VT4. Через VT4 включается мигающий светодиод VD9, сигнализируя о постановке системы на охрану.
К эмиттеру VT3 подключена линейка датчиков SB1...SB7. Все датчики - контактного типа, и при срабатывании замыкаются "на массу". При этом открывается VT3, и срабатывает реле К1. Его контакты К1.1 замыкаются, и напряжение питания +9 В подается на DD2. На микросхеме DD2 собраны два мультивибратора. Мультивибратор на DD2.1, DD2.2 обеспечивает импульсный режим включения сигнальной лампы HL1 через VT1 и реле КЗ. Второй генератор на DD2.3, DD2.4 определяет периодичность включения звукового сигнала НА1 через VT2 и реле К2. Длительность сигнала определяется элементами С5, R9, а паузы - С4, R7.
Импульсный генератор для сигнала "Пик" (постановки на охрану) собран на DD3.1 и DD3.2. Напряжение питания DD3 подается от контактов геркона. Длительность сигнала - около 0,5 с.
Рис. 2. Печатная плата автосигнализации
Устройство собрано на печатной плате, чертеж которой изображен на рис.2. Ток потребления устройства в режиме "ожидания" определяется стабилизатором и микросхемой DD1 и примерно равен 14 мА.
Датчики дверей SB1 ...SB4 - штатные, контактного типа; датчики капота и багажника SB5, SB6 - специальные, также контактного типа. Датчик наклона SB7 - самодельный. Он обеспечивает срабатывание сигнализации при несанкционированном наклоне автомобиля в любой плоскости (поддомкрачивание).
Рис. 3. Схема датчика качания первого типа
Рассмотрим два типа датчиков качания, применяемых в таких системах. Один (рис.3) состоит из двух кольцевых анизотропных магнитов, в магнитное поле которых помещена катушка, содержащая 12000... 15000 витков провода 00,01 мм. Нижний магнит жестко закреплен на основании, верхний может перемещаться на стержне. Изменяющееся магнитное поле при наклоне верхнего магнита изменяет величину сигнала в катушке. Снятый сигнал, обычно через компаратор и формирователь, подается в цепь включения сирены. Применяемая некоторыми автолюбителями в качестве датчика качания измерительная головка от магнитоэлектрических приборов, во-первых, ориентирована только в одной плоскости, определяемой осью вращения рамки, во-вторых, сама головка не рассчитана на эксплуатацию в условиях ударов и вибраций, да еще с утяжеленной стрелкой.
Другой тип датчика (рис.4) - с ртутным контактом. Датчик состоит из слегка изогнутой металлической трубки 1, закрытой с двух сторон винтовыми пластмассовыми пробками 2, герметизированными эпоксидным компаундом. Через пробки пропущены металлические электроды-контакты 3. Один конец сигнальной цепи присоединен к трубке, второй соединяет оба контакта. В трубке находится небольшой шарик ртути 4 от медицинского термометра (около 0,5 г). При легком наклоне (менее 10°) шарик, перекатываясь, замыкает один из электродов-контактов, подавая сигнал в систему. Датчик установлен по диагонали относительно продольной оси автомобиля.
Рис. 4. Схема датчика качания второго типа
В данном устройстве применена одна сигнальная лампа (21...55 Вт), установленная внутри салона. Эффект от сигнализации одинаков, но сберегаются нити ламп стояночного света, для которых импульсный режим включения резко уменьшает срок службы.
Рис. 5. Схема датчика качания третьего типа
Не советую вводить цепи блокировки зажигания, они почему-то отказывают в первую очередь и в самом неудобном месте.
Рис. 6. Принципиальная схема однокаскадного согласующего усилителя
Для любителей "квохтания" автомобиля по каждому поводу, будь то кошка на капоте или упавшая веточка, предлагаю датчик сотрясения (удара). Конструкция датчика показана на рис.5. Чувствительным элементом является круглая пластинка с нанесенным на нее с одной стороны пьезочувствительным слоем. Можно использовать пьезоэлемент ЗП со снятым защитным корпусом. Пластинка одним краем укреплена на стойке, а к диаметрально противоположному краю приделана пружинка. Провода припаяны к стойке и середине пластинки. При вибрации пружинки происходит микродеформация пьезослоя, и на его поверхности возникает ЭДС. Снятый сигнал подается через диодный ограничитель и однокаскадный согласующий усилитель (рис.6) на транзисторе VT1 (h21э>ЗОО) на вход управляемого RC-генератора на триггере Шмитта. С выхода генератора прямоугольные импульсы проходят в цепь управления звуковым сигналом. Брелок выполнен из небольшого анизотропного магнита, зашитого в чехол из мягкой кожи или в сувенирную игрушку. Геркон К4.1 (рис.1) с подпаянными проводниками можно поместить в пластмассовую трубку и укрепить внизу ветрового стекла, замаскировав наклейкой.
Литература
- Андрианов В.И. Соколов А.В. Автомобильные охранные системы. - С.-Петербург, 2000.
- Банников В. Диоды в генераторах и формирователях на микросхемах. - Радиолюбитель, 2001, N4, С.20.
- ЧИП и ДИП. Электронные компоненты и приборы: Каталог. - 2000, С. 100.
Автор: И.Семенов, г.Дубна, Московской обл.; Публикация: radioradar.net
Смотрите другие статьи раздела Автомобиль. Охранные устройства и сигнализация.
Читайте и пишите полезные комментарии к этой статье.
<< Назад
Последние новости науки и техники, новинки электроники:
Кислотность океана разрушает зубы акул
03.10.2025
Мировые океаны выполняют важнейшую функцию - они поглощают около трети углекислого газа, выбрасываемого в атмосферу. Это помогает замедлять темпы глобального потепления, но имеет и обратную сторону. Растворяясь в воде, CO2 образует угольную кислоту, которая повышает концентрацию водородных ионов и приводит к снижению pH. Вода становится более кислой, а последствия этого процесса уже заметны для морских экосистем.
Средний показатель кислотности океана сейчас равен примерно 8,1, тогда как еще недавно за условную норму брали значение 8,2. По прогнозам, к 2300 году уровень может упасть до 7,3 - это сделает океан почти в десять раз кислее нынешнего состояния. Для обитателей морей подобные изменения означают не просто сдвиг химического равновесия, а реальную угрозу физиологическим процессам, начиная от формирования раковин у моллюсков и заканчивая охотничьим поведением акул.
Чтобы выяснить, как именно кислотная среда отражается на зубах акул, группа немецких исследователей провела эксп ...>>
Почтовый космический корабль Arc
03.10.2025
Космические технологии становятся частью инфраструктуры, способной повлиять на логистику, медицину и даже военную сферу. Идея использовать орбиту как глобальный склад для срочных поставок звучала еще недавно как научная фантастика, но стартап Inversion пытается превратить ее в практическое решение.
Компания Inversion появилась в начале 2021 года благодаря Джастину Фиаскетти и Остину Бриггсу, которые на тот момент были студентами Бостонского университета. Их замысел состоял в том, чтобы сделать возможной доставку грузов не только через спутниковые сети данных, но и в буквальном смысле - физических предметов. В основе лежит простая мысль: если космос обеспечивает доступ к любой точке Земли, то и грузы должны перемещаться тем же маршрутом.
Уже за три года работы команда из 25 специалистов успела построить демонстрационный аппарат "Ray". Его запуск состоялся в рамках миссии SpaceX Transporter-12. Устройство весом 90 килограммов проверяло ключевые технологии Inversion, включая двухком ...>>
Лазерное обогащение урана
02.10.2025
Ядерная энергия остается одним из ключевых источников стабильного электричества, особенно для стран с растущими потребностями в энергоснабжении. Однако обеспечение бесперебойных поставок топлива для атомных станций требует современных технологий обогащения урана, которые одновременно эффективны и безопасны. Американская компания Global Laser Enrichment (GLE) делает значительный шаг в этом направлении, завершив масштабное тестирование лазерной технологии обогащения урана.
Демонстрационная программа была проведена на объекте в Уилмингтоне, Северная Каролина. Тестирование технологии SILEX (Separation of Isotopes by Laser EXcitation), разработанной австралийской Silex Systems, стартовало в мае 2025 года и продлится до конца года. В ходе экспериментов компания планирует получить сотни фунтов низкообогащенного урана (LEU), который может быть использован в качестве топлива для атомных электростанций.
GLE была создана в 2007 году для коммерциализации лазерных методов обогащения урана в С ...>>
Случайная новость из Архива Секрет забывчивости при переходе из одной комнаты в другую
20.01.2025
Иногда, переходя из одной комнаты в другую, человек внезапно забывает, что планировал сделать. Это явление, известное как "эффект двери", связано с тем, что смена пространства вызывает кратковременное забывание информации, поскольку мозг разделяет события на отдельные этапы.
Группа исследователей из Университета Нотр-Дам провела эксперимент, изучая "эффект двери". Участники перемещали предметы через виртуальные или реальные пространства, и результаты показали, что после прохождения через дверь они чаще забывали свои намерения, даже если совсем недавно о них думали. Это подтверждает гипотезу о том, что наш мозг разделяет опыт на отдельные события по модели горизонта событий. Хотя такая организация памяти помогает эффективно хранить информацию, она также может приводить к кратковременному забыванию. Когда человек пересекает границу пространства, мозг обновляет модель события, что может повлечь за собой потерю информации, связанной с предыдущим контекстом.
Профессор психологии Габриэль Редванский объясняет, что переход через дверь в нашем сознании служит границей, разделяющей события и помогающей их сохранять. Например, если человек идет из гостиной на кухню, связь между намерением и местом ослабевает, как только он оказывается в новом пространстве.
Примечательно, что "эффект двери" может срабатывать даже без реального перехода между комнатами - достаточно лишь представить пересечение границы, и память подвергнется такому же влиянию. Это свидетельствует о том, что модель горизонта событий актуальна не только для физического, но и для воображаемого пространства.
Однако новые исследования ставят под сомнение универсальность этой модели. В одном из экспериментов с виртуальной реальностью "эффект двери" не проявлялся, когда участники просто перемещались между комнатами. Однако, если им одновременно давали задания, требующие дополнительного когнитивного напряжения, забывчивость возрастала. Это указывает на то, что не только физический переход через дверь, но и изменение контекста или перегрузка памяти увеличивают вероятность кратковременного забвения.
В другом эксперименте участникам необходимо было запоминать информацию, выполняя при этом сложные арифметические расчеты. В этом случае "эффект двери" проявился чаще, поскольку дополнительная нагрузка на память делала участников более восприимчивыми к забыванию. Исследователи также отмечают, что, поскольку виртуальные комнаты в их эксперименте были идентичны, сам переход через дверь не является ключевым фактором - важнее изменение контекста и когнитивная нагрузка. Чем больше факторов перегружает мозг, тем выше вероятность кратковременного забывания.
|
Другие интересные новости:
▪ Магнитный момент мюона - пятая сила природы
▪ Нанорезонаторы сделают сотовую связь лучше
▪ Как назвать лекарство
▪ Настольный жесткий диск Seagate Innov8 8 ТБ
▪ Искусственный интеллект самостоятельно заключил контракт
Лента новостей науки и техники, новинок электроники
Интересные материалы Бесплатной технической библиотеки:
▪ раздел сайта Радиоприем. Подборка статей
▪ статья Склеивание деревянных рам. Советы домашнему мастеру
▪ статья Зачем верблюду горб? Подробный ответ
▪ статья Зубчатая рейка на токарном станке. Домашняя мастерская
▪ статья Удвоитель частоты, не требующий регулировки. Энциклопедия радиоэлектроники и электротехники
▪ статья Опыты с накопленной энергией. Физический эксперимент
Оставьте свой комментарий к этой статье:
Главная страница | Библиотека | Статьи | Карта сайта | Отзывы о сайте

www.diagram.com.ua
2000-2025