Menu Home

Бесплатная техническая библиотека для любителей и профессионалов Бесплатная техническая библиотека


Дешифратор для системы охраны автомобиля с оповещением по радиоканалу

Бесплатная техническая библиотека

Энциклопедия радиоэлектроники и электротехники / Автомобиль. Охранные устройства и сигнализация

Комментарии к статье Комментарии к статье

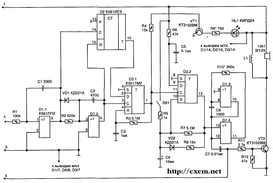
Цифровая часть дешифратора позволяет выделить на фоне помех и других сигналов "свой". Схема простого дешифратора индивидуального кода приведена на рис. 1.

Так как от данной системы не требуется иметь дешифратор на много возможных вариантов кода, схему удалось выполнить всего на трех микросхемах. При этом используется свойство КМОП микросхем работать при низковольтном питании.

Пачки входных импульсов поступают на формирователь, собранный из элементов R1, С1 и D1.1. Такая схема предотвращает срабатывание повторителя сигнала D1.1 от кратковременных помех, а также обеспечивает крутые фронты импульсов на выходе, независимо от их крутизны на входе.

С выхода D1.1/3 импульсы поступают на счетчик импульсов D2 и детектор паузы, собранный на элементах R2, С2, VD1, D1.2. Пока на выходе D1.1 действует уровень лог. "0", конденсатор С2 через диод VD1 быстро разряжается и на выходе D1.2/4 будет действовать лог. "0". В паузе между пачками импульсов С2 постепенно зарядится через резистор R2 и на выходе D1.2 сформируются импульсы, положительный фронт которых выполняет запись состояния с выхода счетчика D2/10 в триггер D3.1. Этот же импульс, поступая на вход R, переводит счетчик D2 в исходное состояние (обнуляет). Данный процесс периодически повторяется при появлении очередной пачки импульсов на входе. Диаграмма напряжений, показанная на рис. 2, поясняет работу схемы.

Если число импульсов в пачке равно 7, на выходе D2/10 появляются импульсы, высокий уровень которых записывается в регистр триггера D3.1. На триггерах D3.1 и D3.2 собраны формирователи интервалов длительностью 1,5 и 35 с соответственно. Цепь из элементов R6-C5 исключает случайную запись в триггер D3.2 лог. "1" в момент включения питания приемника.

Светодиод HL1 индицирует наличие принятого кода, и по его состоянию можно легко определить, какая группа датчиков на охраняемом автомобиле сработала.

Дешифратор для системы охраны автомобиля с оповещением по радиоканалу. Схема
Рис. 1. Электрическая схема дешифратора (нажмите для увеличения)

Так, при кратковременном срабатывании любого из датчиков HL1 будет мигать с интервалом около 2 с. Если же он постоянно светится, то, значит, постоянно замкнут один из датчиков F2...Fn. В случае, если включился звук оповещения, а светодиод не светится, - скорее всего дешифратор сработал от помехи (исключение составляет однократное срабатывание звукового сигнала приемника при включении режима проверки радиоканала).

Дешифратор для системы охраны автомобиля с оповещением по радиоканалу. Осциллограмма
Рис. 2. Эпюры напряжения в контрольных точках

Триггер D3.2 при появлении на его выводе 13 лог. "1" разрешает работу низкочастотного автогенератора на элементах D1.3, D1.4 в течение времени не менее 35 с. Этот интервал не зависит от того, какой из датчиков замкнулся. Звуковой сигнал в приемнике будет звучать, пока работает передатчик, а также некоторое время после его отключения (до 35 с). Выключение звукового сигнала выполняется кнопкой SB1, если светодиод не светится, или же выключателем SA1, в случае продолжения работы передатчика.

В качестве звукового сигнализатора использован пьезоизлучатель типа ЗП-25 (ЗП-22, ЗП-18). А для того чтобы повысить громкость его работы при низковольтном питании, параллельно с пьезокерамическим излучателем включена катушка 11. Она содержит 400 витков провода ПЭЛ диаметром 0,08 мм (0,1 или 0,12 мм), намотанных на склеенных клеем БФ-2 ("Момент") двух кольцах типоразмера К10х6х3 мм из феррита 700НМ1 (или 1000НН). Подбором номинала резистора R10 можно настроить частоту низкочастотного генератора так, чтобы громкость звукового сигнала была максимальной.

Предварительную проверку работы дешифратора удобно выполнять, подавая инверсный сигнал с модулятора передатчика на вход элемента D1.1.

В схеме применены резисторы МЛТ, конденсаторы типа К10-17, а С4 - К50-16.

Корпус приемника имеет такую же конструкцию, как и в опубликованном выше электрошоковом устройстве (две платы, одна из которых одновременно является антенной, образуют каркас, на который одевается кожух). Некоторые стойки крепления между платами являются одновременно соединительными цепями.

После окончательной сборки и настройки приемника нужно измерить потребляемый схемой ток. Он не должен превышать значений, указанных в технических параметрах. Причиной повышенного потребления тока может быть ошибочное подключение полярности электролитических конденсаторов или ошибки монтажа.

Для уменьшения размеров дешифратора в схеме можно применять аналогичные микросхемы с планарным расположением выводов из серии 564.

Если на данной частоте имеется большой уровень помех, то большую помехоустойчивость может обеспечить дешифратор кода, схема которого описана в литературе [Л11, стр. 140]. Она содержит в два раза больше микросхем, но позволяет последовательно запоминать три принятых кодовых посылки, и, если не менее двух из них правильные - схема принимает решение о достоверном приеме своего сигнала.

Публикация: cxem.net

Смотрите другие статьи раздела Автомобиль. Охранные устройства и сигнализация

Читайте и пишите полезные комментарии к этой статье.

<< Назад

Последние новости науки и техники, новинки электроники:

Власть является ключевым фактором счастья в отношениях 11.03.2026

Исследования семейных и романтических отношений показывают, что длительное счастье пары зависит не только от привычных факторов, таких как доверие, уважение и преданность, но и от более тонких психологических аспектов. Современные ученые ищут закономерности, которые отличают действительно счастливые пары от остальных, чтобы понять, какие механизмы поддерживают гармонию в отношениях. Группа исследователей из Университета Мартина Лютера в Галле-Виттенберге и Бамбергского университета провела опрос среди 181 пары, которые состояли в совместных отношениях более восьми лет и прожили вместе хотя бы месяц. Участники заполняли анкету, описывая различные аспекты своих отношений, включая распределение обязанностей, эмоциональную поддержку и степень вовлеченности в совместные решения. Анализ данных показал интересный паттерн: пары, где оба партнера ощущали высокий уровень личной власти, оказывались наиболее счастливыми и удовлетворенными. В данном контексте под властью понимается способност ...>>

Защищенная колонка-повербанк Anker Soundcore Boom Go 3i 11.03.2026

Компания Anker представила новую модель линейки Soundcore - колонку Soundcore Boom Go 3i, ориентированную на активное использование на улице. Новинка отличается высокой степенью защиты: корпус соответствует стандарту IP68, что обеспечивает водо- и пыленепроницаемость, а ударопрочный дизайн выдерживает падение с высоты до одного метра. За качество звука отвечает 15-ваттный драйвер, обеспечивающий пик громкости до 92 дБ, а технология BassUp 2.0 усиливает низкие частоты, делая звучание более насыщенным. Колонка обладает автономностью до 24 часов, а LED-индикатор позволяет контролировать уровень заряда батареи. Кроме того, Soundcore Boom Go 3i может выполнять функцию павербанка: согласно внутренним тестам, устройство способно зарядить iPhone 17 с нуля до 40% за один час, что делает его полезным аксессуаром в походах и поездках. Среди функциональных особенностей модели стоит выделить технологию Auracast, которая улучшает подключение и позволяет создавать стереопару из двух колонок ...>>

Раннее воздержание от алкоголя перестраивает мозг и иммунитет 10.03.2026

Алкогольная зависимость - хроническое расстройство с компульсивным употреблением спиртного, которое влияет не только на поведение, но и на функционирование мозга и иммунной системы. Недавние исследования показали, что даже на ранних этапах воздержания организм начинает перестраиваться, открывая новые возможности для терапии зависимости. Ученые сосредоточились на пациентах, находящихся в первые недели абстиненции, и зафиксировали значительные изменения в мозговой активности. С помощью функциональной магнитно-резонансной томографии они выявили перестройку сетей нейронных связей, отвечающих за контроль импульсов и принятие решений. Эти изменения могут быть ключевыми для восстановления самоконтроля и снижения риска рецидива. Одновременно с нейронной перестройкой исследователи наблюдали колебания иммунной системы. В крови повышался уровень цитокинов - сигнальных белков, регулирующих воспалительные процессы. Эти данные свидетельствуют о существовании нейроиммунного взаимодействия, при ...>>

Случайная новость из Архива

Доказана безвредность мобильных телефонов для здоровья 19.12.2014

Электромагнитное излучение от мобильных телефонов и линий электропередач не наносит вреда здоровью человека, утверждают ученые из Манчестерского университета.

Ученые стремились проверить гипотезу, что электромагнитные поля мобильных устройств вызывают бесплодие и рак, а также способствуют детской лейкемии. Считается, что эти поля поражают жизненно важные белки в организме человека. Врачи на всякий случай советуют воздерживаться от долгих разговоров по мобильному телефону.

Манчестерские химики изучили воздействие слабого магнитного поля (СМП) на флавопротеины - белки, играющие важную роль в управлении нервной системой и восстановлении ДНК. Оказалось, что излучение никак не влияет на их функционирование.

"Флавопротеины переносят электроны из одного места в другое. На этом пути часто возникают быстрораспадающиеся структуры - радикальные пары. Биохимические реакции с их участием считаются самым вероятным кандидатом на повреждение под влиянием электромагнитного излучения. Однако условия реакции в организме человека таковы, что биохимический эффект СМП стремится к нулю", - рассказал один из авторов исследования Алекс Джонс (Alex Jones).

Безусловно, потребуются дополнительные исследования, однако данная работа позволяет с достаточной определенностью утверждать, что линии электропередач, мобильные телефоны и им подобные устройства безопасны для человека, заявил еще один автор статьи Найджел Скраттон (Nigel Scrutton).

Другое исследование, проведенное британским Агентством по защите здоровья населения (независимая общественная организация, в обязанности которой входит охрана здоровья граждан страны от инфекционных болезней, ядов и радиации) в 2010 году, также не нашло убедительных доказательств вредоносного воздействия мобильников, базовых станций и Wi-Fi на здоровье человека. Тем не менее многие организации призывают продолжить исследования, ведь для понимания долгосрочных эффектов прошло слишком мало времени.

Лента новостей науки и техники, новинок электроники

Рекомендуем скачать в нашей Бесплатной технической библиотеке:

▪ раздел сайта Гирлянды

▪ журналы Схемотехника (годовые архивы)

▪ книга Звук на любительской киноленте. Вовченко В.С., 1973

▪ статья Фарисеи. Крылатое выражение

▪ статья Юрисконсульт. Должностная инструкция

▪ статья Малогоборитный аэронизатор. Энциклопедия радиоэлектроники и электротехники

▪ справочник Механизмы импортной аудио и видеоаппаратуры

Оставьте свой комментарий к этой статье:

Имя:


E-mail (не обязательно):


Комментарий:





Главная страница | Библиотека | Статьи | Карта сайта | Отзывы о сайте

www.diagram.com.ua

www.diagram.com.ua
2000-2026