Menu Home

Бесплатная техническая библиотека для любителей и профессионалов Бесплатная техническая библиотека


Синтезатор частоты для радиовещательного ЧМ-FM приемника на микросхемах LM7001J и PIC16F84A. Энциклопедия радиоэлектроники и электротехники

Бесплатная техническая библиотека

Энциклопедия радиоэлектроники и электротехники / Аудиотехника

Комментарии к статье Комментарии к статье

На создание этого устройства нас подвигло отсутствие в Интернете простого, недорогого и главное, доступного синтезатора частоты. Все компоненты приобретены  в магазине “Чип и Дип” г. Воронежа без особых проблем.

Поиск  к примеру ЖК-индикатора с контроллером  HT1613 занял более года в разных фирмах города без видимых результатов.

Обычно применяемые микросхемы синтезаторов малодоступны и дороги, часто отсутствуют прошивки микроконтроллеров, например [1], вы мол, ребята паяйте, а за прошивку извольте заплатить. В наше время это понятно, но радиолюбители всегда были бескорыстным народом - сделал сам, поделись с товарищем схемой, деталью и просто хорошей идеей.

За основу устройства взят недорогой (38 руб.) синтезатор частоты LM7001J фирмы SANYO, часто применяемый в зарубежной бытовой радиоприемной технике.

В качестве ЖК - индикатора использован МТ-10Т7-7Т (75 руб.) фирмы “МЭЛТ”, у которого имеется масса достоинств перед часто применяемым  HT1613: наличие десятичных точек, простота сопряжения с PIC16F84A по уровням сигналов, более широкий угол обзора и главное - доступность.

Идея применить LM7001J взята у [2], за что ему огромное спасибо!

Основные технические характеристики устройства
диапазон принимаемых частот 65,8-74, 88-108 МГц
дискретность настройки 50 кГц
число каналов 21
промежуточная частота f пр. 10,7 МГц
частота гетеродина f гет. f настр. + f пр
потребляемый ток 24 мА

Принципиальная схема построена на основе Datasheet LM7001JM(Sanyo).pdf, mt-10t7-7t.pdf, скачанных из Интернета. Схема нарисована в редакторе sPlan 5.0 Rus - если нет sPlan 5.0 Rus.

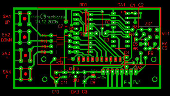
Синтезатор частоты для радиовещательного ЧМ-FM приемника на микросхемах LM7001J и PIC16F84A. Рисунок платы в редакторе sPlan для корпуса DIP16 1 вариант
Рис. 1. Рисунок платы в редакторе sPlan для корпуса DIP16 1 вариант

Для тактирования микроконтроллера использована частота 400 кГц с внутреннего делителя LM7001J ( сигнал SYC), таким образом, экономится кварц 4 МГц и два конденсатора. Схема обкатывалась на макете приемника на основе К174ПС1 и TDA1083. Для развязки контура ГУН и усиления сигнала применен буферный усилитель на транзисторе BFR93A. Разумеется, можно использовать другой ГУН на микросхеме или на дискретных элементах. В качестве управляющего элемента, включенного в контур ГУН применен варикап КВ132АТ. Эти варикапы продаются в пакетиках по 3 шт. подобранные по параметрам, поэтому оставшиеся 2 можно использовать для перестройки контуров УВЧ.

Рисунок платы в редакторе sPlan для корпуса DIP16 2 вариант
Рис. 2. Рисунок платы в редакторе sPlan для корпуса DIP16 2 вариант

Синтезатор частоты для радиовещательного ЧМ-FM приемника на микросхемах LM7001J и PIC16F84A. Рисунок платы в редакторе sPlan для корпуса SO-20
Рис. 3. Рисунок платы в редакторе sPlan для корпуса SO-20

Для перекрытия диапазона частот 65.8 - 108 МГц питание ФНЧ пришлось увеличить с 5 до 9 вольт, для этого применен отдельный стабилизатор 78L09, а также удалены конденсаторы контура ГУН, так что единственная емкость контура ГУН - варикап. Для справки, управляющее напряжение при частоте 69.4 МГц -2.8 в, а при частоте 107.6 МГц -6.12 в. Естественно, эти напряжения можно сместить в ту, или другую сторону растяжением (сжатием) витков катушки ГУН. Выходы LM7001J B01, B02, B03 при переходе с 74 МГц к 88 МГц меняют свое состояние, поэтому их можно использовать для каких-либо целей, например, переключать ГУН, если возникнет необходимость в отдельных ГУН на каждый диапазон, либо индицировать светодиодами включенный диапазон. Эти выходы с открытым стоком, поэтому необходимы внешние резисторы.

Синтезатор частоты для радиовещательного ЧМ-FM приемника на микросхемах LM7001J и PIC16F84A. Принципиальная схема
Рис. 4. Принципиальная схема

Резистор R13 для регулировки контрастности подбирается под конкретный экземпляр индикатора.

Детали и конструкция. Особых требований к деталям не применяется, желательно только, чтобы С1 и С2 были с малым ТКЕ. Резисторы МЛТ -0.125 Вт, R5 -чип 1206, конденсаторы -импортный аналог К10-17Б, C3- чип 0805. Кварц в корпусе HC-49U или "лодочка". Разъем на плате- PLS 8 R, угловой однорядный, шаг 2.54 мм, ответная часть- гнездо PBS 8, кнопки TS-A6PS-130. Полевой транзистор можно применить с буквами А, Б, И. Индикатор можно использовать МТ-10Т7-3Т.

Печатные платы разведены при помощи программы Sprint Layout 4.0 Rus, для корпусов LM7001J: SO-20 в 1 варианте и DIP16 в 2-х вариантах, и находятся в файлах plata1.lay, plata2.lay, plata3.lay.

Синтезатор частоты для радиовещательного ЧМ-FM приемника на микросхемах LM7001J и PIC16F84A. Внешний вид платы
Рис. 5. Внешний вид платы

Плата изготовлена методом под утюг с применением лазерного принтера HP LaserJet 1010 из одностороннего стеклотекстолита толщиной 1.5 мм. Под PIC16F84A установлена панелька DIP18. Кнопки с длинными толкателями 13мм, на которые можно одеть колпачки большего диаметра или применить кнопки с меньшей длиной толкателя, но установить кнопки на отдельной маленькой плате, которую можно разместить в удобном месте. Кварц закрепляется в положении "лежа", полевой транзистор как можно ниже. Индикатор крепится к плате посредством резьбовых стоек с резьбой М3 высотой 10 мм и соединяется с основной платой проводом МГТФ 0.14. Разъем разведен с таким расчетом, чтобы при вставлении в ответную часть торец платы синтезатора соприкасался с кросс-платой на которой установлена плата приемника и сетевой блок питания. Плата 3 разведена так, что разъем впаивается в кросс-плату. Дополнительно плата синтезатора крепится к кросс-плате с помощью 2-х дюралюминиевых уголков и винтов с гайками М3 под которые предусмотрены отверстия. Прилагаются фото готового синтезатора.

Синтезатор частоты для радиовещательного ЧМ-FM приемника на микросхемах LM7001J и PIC16F84A. Внешний вид платы
Рис. 6. Внешний вид платы

Подбора элементов ФНЧ не потребовалось, но может понадобиться подбор полевого транзистора, так, чтобы на выходе ФНЧ было постоянное напряжение 5.5 -6.5 вольт.

Синтезатор частоты для радиовещательного ЧМ-FM приемника на микросхемах LM7001J и PIC16F84A. Вид платы снизу
Рис. 7. Вид платы снизу

Управление синтезатором

Микроконтроллер PIC16F84A запоминает и хранит в энергонезависимой памяти частоты настройки (каналы), осуществляет переключение каналов и их настройку, определяет канал по умолчанию, на который происходит настройка приемника при включении приемника, индицирует на жидкокристаллическом индикаторе номер текущего канала и соответствующую ему частоту приема.

Время перестройки "от края до края" составляет около 30 секунд, переход с 74 МГц к 88 МГц и обратно реализован программно.

Управление приемником происходит с помощью четырех кнопок: "Увеличить" - (UP), "Уменьшить" -(DOWN), "Настройка" -(F), "Работа" -(С).

После включения приемника он находится в режиме "Работа" и настроен на канал по умолчанию.

Синтезатор частоты для радиовещательного ЧМ-FM приемника на микросхемах LM7001J и PIC16F84A. Вид дисплея ЖКИ в режиме
Рис. 8. Вид дисплея ЖКИ в режиме "Настройка"

Вид дисплея ЖКИ в режиме "Работа" показан на рис.8. В этом режиме кнопками "Увеличить" и "Уменьшить" выбирается канал, ранее настроенный на нужную частоту. Кнопкой "Настройка" производится переход в режим настройки частоты канала, номер которого высвечен на ЖКИ. В режиме "Настройка" дисплей имеет вид, показанный на рис.9.

Синтезатор частоты для радиовещательного ЧМ-FM приемника на микросхемах LM7001J и PIC16F84A. Вид дисплея ЖКИ в режиме
Рис. 9. Вид дисплея ЖКИ в режиме "Работа"

Кнопками "Увеличить" и "Уменьшить" устанавливается частота, которая запоминается в EEPROM при нажатии кнопки "Работа", причем при однократном нажатии на эти кнопки частота изменяется на один шаг, а при удержании кнопки -ускоренная перестройка синтезатора.

Повторное нажатие кнопки "Работа" делает текущий канал каналом по умолчанию.

Прошивку микросхемы, а также файлы разводки схемы можете скачать здесь.

Литература

  1. personal-kirov.ru/~ra4nalr@write.kirov.ru/main/rx2001.html. Мир электроники RA4NAL-УКВ приемник.
  2. Темерев А. (UR5VUL). УКВ синтезатор частот. - Радио, 2003, № 4, с. 62.

Автор: Хлоповских С.В., г. Воронеж, Россия; Публикация: radioradar.net

Смотрите другие статьи раздела Аудиотехника.

Читайте и пишите полезные комментарии к этой статье.

<< Назад

Последние новости науки и техники, новинки электроники:

Оптимальная продолжительность сна 12.11.2025

Сон играет ключевую роль в поддержании здоровья, когнитивных функций и общего самочувствия. Несмотря на широко распространенный стереотип о восьмичасовом сне, последние исследования показывают, что оптимальная продолжительность сна для большинства здоровых взрослых ближе к семи часам. Эволюционный биолог из Гарварда, Дэниел Э. Либерман, утверждает, что традиционная норма восьми часов сна - это скорее культурное наследие индустриальной эпохи, чем биологическая необходимость. По его словам, полевые исследования, проведенные в сообществах, не использующих электричество, показывают, что средняя продолжительность сна составляет 6-7 часов, что значительно отличается от общепринятого стандарта. Современные эпидемиологические данные подтверждают этот взгляд. Исследования выявили так называемую "U-образную кривую" зависимости между продолжительностью сна и рисками для здоровья. Минимальные показатели заболеваемости и смертности наблюдаются именно у людей, спящих около семи часов в сутки. ...>>

Дефицит кислорода усиливает выброс закиси азота 12.11.2025

Парниковые газы играют ключевую роль в изменении климата, а закись азота (N2O) - один из наиболее опасных среди них. Этот газ не только втрое сильнее углекислого газа в удержании тепла, но и разрушает озоновый слой. Недавнее исследование американских ученых показало, что микробы в зонах с низким содержанием кислорода активно производят N2O, усиливая глобальные климатические риски. Команда из Университета Пенсильвании изучала прибрежные воды у Сан-Диего и провела наблюдения на глубинах от 40 до 120 метров в Восточной тропической северной части Тихого океана - одной из крупнейших зон дефицита кислорода. Исследователи сосредоточились на том, как морские микроорганизмы превращают нитраты в закись азота. В ходе работы выяснилось, что существует два пути образования N2O. Один путь начинается с нитрата, другой - с нитрита. На первый взгляд более короткий путь должен быть эффективнее, однако микробы, использующие нитрат, продуцируют больше газа, поскольку этот "сырьевой" источник более д ...>>

Омега-3 помогают молодым кораллам выживать 11.11.2025

Сохранение коралловых рифов становится все более актуальной задачей в условиях глобального изменения климата. Молодые кораллы особенно уязвимы на ранних стадиях развития, когда стрессовые условия и нехватка питательных веществ могут привести к высокой смертности. Недавнее исследование ученых из Технологического университета Сиднея показывает, что специальные пищевые добавки способны существенно повысить выживаемость личинок кораллов. В ходе работы исследователи разработали особый состав "детского питания" для коралловых личинок. В него вошли масла, богатые омега-3 жирными кислотами, а также важные стерины, необходимые для формирования клеточных мембран. Личинки, получавшие эти добавки, развивались быстрее, становились крепче и демонстрировали более высокую устойчивость к стрессовым факторам. Особое внимание ученые уделили липидам. Анализ показал, что личинки активно усваивают эти вещества, что напрямую влияет на их жизнеспособность. Стерины, содержащиеся в корме, повышают устойчи ...>>

Случайная новость из Архива

Риск американской диеты 24.07.2015

Хорошо известно, что многие американцы потребляют не самую здоровую пищу. Например, в ней мало растительных волокон, зато много животных жиров и белков. Одно из следствий - высокий уровень заболевания раком кишечника, 65 случаев на 100 тысяч жителей. А вот там, где едят грубую нежирную пищу с большим количеством волокон, например в сельских районах ЮАР, уровень заболеваемости всего 5 человек на сто (100) тысяч.

Исследователи из Питтсбургского университета во главе с профессором Стивеном О&#8217;Кифом вместе с коллегами из лондонского Королевского колледжа провели эксперимент с участием двадцати чернокожих добровольцев из США и ЮАР. При обследовании у каждого второго американца в кишечнике нашли полипы, которые вполне могут развиться в злокачественные образования. У африканцев же ничего такого не было. Затем участникам обеих групп поменяли диету.

Результат поразил исследователей: у первых воспалительные процессы пошли на спад, а биомаркеры риска развития рака, который определяют по составу слизи кишечника, резко снизились. У вторых же, наоборот, резко выросли. И все это за какие-то две недели! Сам по себе эффект смены диеты давно известен - например, у японцев, переехавших жить на Гавайи и пристрастившихся к американской пище, всего за одно поколение низкая частота рака кишечника меняется на высокую.

"Быстрая вестернизация образа жизни африканцев в связи с этими данными настораживает, - отмечает профессор О&#8217;Киф. - С другой стороны, тот факт, что традиционная африканская пища с высоким содержанием растительных волокон всего за две недели снижает риск, может служить добрым знаком - никогда не поздно повернуть процесс вспять".

Причиной же считают существенное увеличение выработки кишечными микробами масляной кислоты и ее производных при усвоении пищевых волокон: эти вещества угнетают опухолевые клетки и способствуют развитию нормальных клеток эпителия.

Пищевые волокна - целлюлоза, лигнин, пектин и другие полисахариды, не усваивающиеся при пищеварении, но полезные для здоровья, - это то, чем богаты прежде всего отруби, сушеные яблоки, абрикосы и изюм, черный хлеб, жареные грибы и прочие растительные продукты.

Другие интересные новости:

▪ Строительство крупнейшего предприятия по прямому удалению углекислого газа из воздуха

▪ Светоотражающая краска охлаждает нагретые солнцем поверхности

▪ Антирадиационный костюм для лунной миссии NASA

▪ 3D-монитор Acer SpatialLabs View Pro 27

▪ Wavecom включает поддержку интерпретатора Lua

Лента новостей науки и техники, новинок электроники

 

Интересные материалы Бесплатной технической библиотеки:

▪ раздел сайта Электрику. Подборка статей

▪ статья Налоговое право. Конспект лекций

▪ статья Чем объясняются случаи убийства носорогов африканскими слонами? Подробный ответ

▪ статья Электромонтажные работы на опорах воздушных линий электропередачи. Типовая инструкция по охране труда

▪ статья Карандаши для письма по стеклу, фарфору и металлу. Простые рецепты и советы

▪ статья Методы питания и исполнение магнитных рамочных антенн. Энциклопедия радиоэлектроники и электротехники

Оставьте свой комментарий к этой статье:

Имя:


E-mail (не обязательно):


Комментарий:





Главная страница | Библиотека | Статьи | Карта сайта | Отзывы о сайте

www.diagram.com.ua

www.diagram.com.ua
2000-2025