Menu Home

Бесплатная техническая библиотека для любителей и профессионалов Бесплатная техническая библиотека


Однотактный высококачественный ламповый усилитель мощности. Энциклопедия радиоэлектроники и электротехники

Бесплатная техническая библиотека

Энциклопедия радиоэлектроники и электротехники / Аудиотехника

Комментарии к статье Комментарии к статье

Эта статья продолжает наш разговор об однотактных усилителях мощности. Как вы видите, схема усилителя почти ничем не отличается от схемы усилителя, опубликованной в моей статье в журнале "Радиолюбитель" №9 за 2003 год.

Автор схемы, А.И.Манаков, detector@surguuttel.ru построил усилитель на двух пальчиковых лампах 6Н2П и 6П43П. Многие радиолюбители, повторившие этот усилитель, были приятно удивлены его мягким естественным звучанием при относительной простоте схемотехники и невысокой стоимости комплектующих элементов. Однако вопросы, поступающие регулярно после публикации, касаются, в основном, двух вещей: выходной мощности и применяемости ламп с октальным цоколем.

Идя навстречу пожеланиям радиолюбителей, и после консультаций с А.И.Манаковым, предлагаю следующий вариант усилителя.

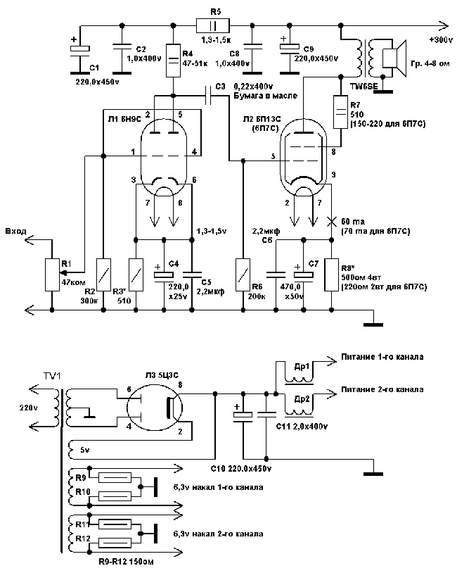
Схема одного канала усилителя, а также блока питания для обоих каналов, приведена на рисунке.

Однотактный высококачественный ламповый усилитель мощности. Принципиальная схема одного канала усилителя, а также блока питания для обоих каналов
Рис. 1. Принципиальная схема одного канала усилителя, а также блока питания для обоих каналов (нажмите для увеличения)

Основных отличий два, это повышенная выходная мощность, около 4 Вт на канал, и кенотронное питание, благотворно влияющее на звучание.

Входной сигнал поступает на сдвоенный переменный резистор, являющийся регулятором громкости. Я применил ALPS, но ввиду его высокой стоимости можно применить любой, желательно проволочный резистор, группы "В" (логарифмическая зависимость). Можно применить два отдельных регулятора громкости, по одному на каждый канал.

В качестве лампы предварительного каскада выбран один из лучших (с моей точки зрения) отечественных малосигнальных триодов - 6Н9С. Обе половинки лампы включены параллельно. Этим достигается уменьшение внутреннего сопротивления лампы, что влечет за собой улучшение нагрузочной способности и соотношения сигнал/шум. Настройка каскада заключается в установке на катоде лампы 6Н9С напряжения в пределах 1,3-1,5 вольта, подбором резистора R3. Резистор R4 выбран по наилучшему качеству звучания. Если вы захотите применить другой триод, например 6Н8С, то сопротивление резистора R4 будет 20-25 ком, и в этом случае опять придется подбирать резистор R3. Лампа 6Н8С звучит более аналитично, у нее меньший коэффициент усиления (21 против 70 для 6Н9С), но может быть такой звук кому-нибудь понравится больше. Выбор за Вами.

Выходной каскад выполнен на лучевом тетроде 6П13С, включенном триодом. Именно триодное включение наиболее оптимально с точки зрения качества звучания. Выходной каскад особенностей не имеет. Единственное, что придется сделать, это подобрать с помощью резистора R8, ток через лампу в пределах 60-65 ma. Этот резистор можно составить из двух, параллельно соединенных резисторов, например по 1 ком 2 вт. Если есть желание, можно применить распространенную лампу 6П3С или 6П7С. Ток покоя выходного каскада в этом случае должен быть в пределах 70-75 ma. Однако хочу заметить, что в этом случае уменьшится мощность до 2х Ватт (при применении 6П3С) и увеличится суммарный коэффициент гармоник усилителя. Я пробовал лампу 6П7С и хочу отметить, что звучит она неплохо. При ее применении резистор в цепи автоматического смещения подбирается в пределах 220-230ом 2вт, а резистор между второй сеткой и анодом в пределах 150-230ом 2вт. Ток покоя в этом случае составит около 70 ma. Выходная мощность усилителя в этом случае будет около 3вт на канал.

Теперь о деталях. От качества разделительного конденсатора С3 зависит звучание усилителя в целом. Я применил Jensen, а из отечественных можно применить К71, К78, К73, К40У-9, К40У-2, К42У-2 на соответствующее напряжение от 250В.

Конденсаторы постоянной емкости, шунтирующие электролитические, в цепях автоматического смещения ламп - пленочные. Шунтирование электролитов конденсаторами постоянной емкости улучшает звукопередачу в области высоких частот.

Емкость этих конденсаторов может быть на один-два порядка меньше емкости электролитического. Конденсаторы, шунтирующие электролитические в цепях питания, можно применять К73; К77, а сами электролиты в фильтрах блока питания - Teapo, Samsung и т.д. В цепях автоматического смещения ламп, электролитические конденсаторы старайтесь применять наилучшего качества, например Black Gate. При их применении, можно отказаться от шунтирующих емкостей вообще.

Выходной трансформатор TW6SE московской фирмы "Аудиоинструмент". Зайдя на сайт фирмы по адресу audioinstr.h1.ru, вы можете посмотреть и заказать интересующие Вас лампы, трансформаторы, дроссели, ламповые панели и т.д.

Постоянные резисторы Р1-71 с допуском 1-2%. Можно применить ВС, а также и более распространенные типа С2-33Н или МЛТ, соответствующей мощности.

Есть ряд вопросов, касающихся колпачка, надеваемого на анод лампы 6П13С. В радиолюбительской литературе много предложений по этому поводу. Я в своих конструкциях давно и с успехом применяю наконечники свечных проводов от любого легкового автомобиля. За счет конструкции наконечника, контакт получается плотным и надежным, и что немаловажно, можно изменять его внутренний диаметр, так как для разных ламп - он разный. Если наконечник плохо паяется, примените флюс для пайки изделий из стали или цветных металлов.

Блок питания выполнен на кенотроне 5Ц3С (5Ц4С,5U4G). Применение кенотронного питания, по сравнению с диодами, делает звучание усилителя более теплым и связным.

Попробуйте, и убедитесь в этом сами. Много статей написано по поводу кенотронного питания, поэтому я не буду вдаваться в подробности. Трансформатор питания имеет четыре вторичных обмотки. Две из них питают накалы ламп первого и второго канала усилителя, одна - питание кенотрона, а анодная, с выводом средней точки, рассчитана на 300v х 2 при токе 200 ma. В первом приближении, сколько вольт на обмотке трансформатора, столько и на выходе,после дросселей и конденсаторов питания.

Дроссели можно использовать ДР-2ЛМ, ДР-2,3-0,2 от черно-белых телевизоров, унифицированные Д 21, Д 31, данные тех и других находятся на сайте igdrassil.tk.

Дроссели, используемые мной в данной схеме, тоже от "Аудиоинструмента". Индуктивность их 5Гн, рассчитаны они на ток 300 ma.

Монтаж усилителя выполнен навесным способом, максимально использованы выводы самих деталей и контакты ламповых панелек. Земляная шина выполнена медным одножильным проводом диаметром 0,8 мм и имеет контакт с шасси в одной точке, рядом с входом. Провода, идущие к накальным выводам всех ламп, должны быть перевиты между собой. Это нужно для уменьшения фона переменного тока. Для этой же цели служат и резисторы R9-R12. Также нужно перевить провода, идущие от входного разъема к регулятору громкости. В качестве этих проводов я применяю тоже одножильные, диаметром 0,4-0,7мм, каждый из которых (для защиты от короткого замыкания) изолирован шелковой изоляцией (применяется тонкий шнурок для обуви).

В заключении хочу сказать о том, что данный усилитель не просто схема, а реально изготовленный и прекрасно зарекомендовавший себя аппарат. Я его использую уже около трех месяцев и очень доволен его звучанием. Для тех, кто считает что 4 Вт на канал мало, скажу, что в комнате, площадью 16 квадратных метров при использовании акустики KEF Q1 (чувствительность 91 Дб), усилитель развивает звуковое давление, соизмеримое со звуковым давлением, развиваемым транзисторным усилителем, мощностью 40 вт на канал (это результаты субъективной оценки моих друзей - музыкантов). Но звук другой. Усилитель прекрасно чувствует малейшие нюансы звучания инструментов или голоса и как бы "дышит" (простите меня, если сравнение не очень корректное). Звук его не утомляет, его хочется слушать и слушать.

Автор: Пузанов В.С., caravan@online.bryansk.ru, г.Брянск, Россия; Публикация: radioradar.net

Смотрите другие статьи раздела Аудиотехника.

Читайте и пишите полезные комментарии к этой статье.

<< Назад

Последние новости науки и техники, новинки электроники:

Питомцы как стимулятор разума 06.10.2025

Помимо эмоциональной поддержки, домашние питомцы могут оказывать заметное воздействие на когнитивные процессы, особенно у пожилых людей. Новое масштабное исследование показало, что общение с кошками и собаками не просто улучшает настроение - оно действительно способствует замедлению возрастного снижения умственных способностей. Работа проводилась в рамках проекта Survey of Health, Ageing and Retirement in Europe (SHARE), охватывающего период с 2004 по 2022 год. В исследовании приняли участие тысячи европейцев старше 50 лет. Анализ показал, что владельцы домашних животных демонстрируют более устойчивые когнитивные функции по сравнению с теми, кто не держит питомцев. Особенно выражен эффект оказался у владельцев кошек и собак. Согласно данным ученых, владельцы собак дольше сохраняют хорошую память, в то время как хозяева кошек медленнее теряют способность к быстрому речевому взаимодействию. Исследователи связывают это с тем, что ежедневное взаимодействие с животными требует внимани ...>>

Мини-ПК ExpertCenter PN54-S1 06.10.2025

Компания ASUSTeK Computer презентовала новый мини-компьютер ASUS ExpertCenter PN54-S1. Устройство ориентировано на пользователей, которым важно сочетание производительности, энергоэффективности и универсальности - от офисных задач до мультимедийных проектов. В основе ExpertCenter PN54-S1 лежит современная аппаратная платформа AMD Hawk Point, использующая архитектуру Zen 4. Это поколение чипов отличается улучшенным управлением энергопотреблением и повышенной вычислительной мощностью. Новинка доступна в конфигурациях с процессорами Ryzen 7260, Ryzen 5220 и Ryzen 5210, представленных AMD в начале 2025 года. Таким образом, устройство охватывает широкий диапазон задач - от базовых офисных до ресурсоемких вычислений. Корпус мини-ПК выполнен из прочного алюминия и имеет размеры 130&#215;130&#215;34 мм, что делает его практически незаметным на рабочем столе или за монитором. Несмотря на компактность, внутренняя компоновка позволяет установить два модуля оперативной памяти SO-DIMM ...>>

Глазные капли, возвращающие молодость зрению 05.10.2025

С возрастом человеческий глаз постепенно теряет способность четко видеть на близком расстоянии - развивается пресбиопия, или возрастная дальнозоркость. Этот естественный процесс связан с утратой эластичности хрусталика и ослаблением цилиарной мышцы, отвечающей за фокусировку. Миллионы людей по всему миру сталкиваются с необходимостью носить очки для чтения или прибегают к хирургическим методам коррекции. Однако исследователи из Центра передовых исследований пресбиопии в Буэнос-Айресе представили решение, которое может стать удобной и неинвазивной альтернативой - специальные глазные капли, способные улучшать зрение на длительный срок. Разработку возглавила Джованна Беноцци, директор Центра. По ее словам, цель исследования состояла в том, чтобы предоставить пациентам с пресбиопией эффективный и безопасный способ коррекции зрения без хирургического вмешательства. Новые капли, созданные на основе пилокарпина и диклофенака, показали убедительные результаты: уже через час после первого пр ...>>

Случайная новость из Архива

Электричество из соленой воды с помощью двухслойной мембраны 30.10.2018

Устройство способно превратить 35,7% химической энергии, хранящейся в соленой воде, в пригодное для использования электричество. Это такой же эффективный источник электроэнергии, как ветровые турбины, и эффективнее, чем большинство солнечных батарей.

Природа любит баланс и стремится уравновесить непропорциональные части системы. Примером этому может послужить такой процесс, как осмос. Если в одной части системы раствор содержит больше каких-то элементов и веществ, чем в другой, то в первую поступает растворитель (как правило, вода), чтобы уравнять концентрацию веществ с обеих сторон. Здесь есть две особенности: процесс проходит в одностороннем порядке и способствует этому естественная мембрана, которая пропускает растворитель. Осмос помогает, например, растениям впитывать влагу: корни "собирают" ее, а клетки растения не выпускают обратно.

Этот же процесс используют ученые для создания скоростной линии электросети, которая получает ток из соленой воды. Когда ионная решетка солей, состоящая из пучков положительно и отрицательно заряженных частиц, растворяется в воде, пучки разрываются, оставляя частицы свободными для участия в осмосе. Если между соленой и пресной водой расположить заряженные тонкие мембраны, то частицы будут перетекать с одной стороны на другую, уравновешивая количество положительных и отрицательных зарядов. Благодаря этому возникает электрический ток. Мембраны для такого процесса уже используются, но они дорогостоящие и с течением времени имеют тенденцию к протеканию. Это позволяет частицам пройти обратно в неправильном направлении, уменьшая количество электричества, которое они могут произвести.

Исследователи из Китая создали новую, двухслойную мембрану, которая обладает разными свойствами с обеих сторон: начиная от размера пор до заряда самой мембраны. Каждый слой пропускает частицы с определенным зарядом. Это стимулирует постоянный поток заряженных частиц с одной стороны на другую, не позволяя им дрейфовать назад в неправильном направлении. Новые мембраны были названы в честь двуликого Януса, древнеримского бога дверей, входов и выходов.

Другие интересные новости:

▪ Опасность электронного мусора

▪ Беспроводные наушники iQOO TWS 1e

▪ Смоделировано происхождение Луны

▪ Беспроводное подключение Xbox к ПК

▪ Солнечные панели из растительной биомассы

Лента новостей науки и техники, новинок электроники

 

Интересные материалы Бесплатной технической библиотеки:

▪ раздел сайта Микрофоны, радиомикрофоны. Подборка статей

▪ статья Выбираем камин. Советы домашнему мастеру

▪ статья Какая американка вышла замуж за президента, не меняя фамилию? Подробный ответ

▪ статья Мальва. Легенды, выращивание, способы применения

▪ статья Держатель прост, но... Энциклопедия радиоэлектроники и электротехники

▪ статья Тороидальный сварочный трансформатор из доступных материалов. Энциклопедия радиоэлектроники и электротехники

Оставьте свой комментарий к этой статье:

Имя:


E-mail (не обязательно):


Комментарий:





Главная страница | Библиотека | Статьи | Карта сайта | Отзывы о сайте

www.diagram.com.ua

www.diagram.com.ua
2000-2025