Menu Home

Бесплатная техническая библиотека для любителей и профессионалов Бесплатная техническая библиотека


Усилитель для стереотелефонов с автономным питанием. Энциклопедия радиоэлектроники и электротехники

Бесплатная техническая библиотека

Энциклопедия радиоэлектроники и электротехники / Усилители мощности транзисторные

Комментарии к статье Комментарии к статье

Большинство цифровых мобильных мультимедийных устройств имеют невысокий уровень выходного сигнала на контактах гнезда для подключения головных стереотелефонов. Обычно максимальный размах выходного сигнала при воспроизведении музыкальных файлов не превышает 1 В, а при проигрывании видеофильмов и прослушивании радиоспектаклей часто бывает понижен в 3...10 раз. При этом, если в тихой обстановке при использовании низкоомных телефонов еще можно что-то разобрать, то, например, в шумном помещении или в поезде фоновый шум может оказаться громче звука из головных телефонов. Чтобы прослушивать мультимедийные файлы в разной обстановке с оптимальной громкостью, можно воспользоваться описываемым ниже УМЗЧ с автономным питанием, который включают между источником сигнала и стереотелефонами.

Об устройствах, которые можно использовать как УМЗЧ для стереотелефонов, в журнале уже рассказывалось [1,2], но они требуют подключения к источнику сетевого напряжения. Предлагаемый стереофонический УМЗЧ специально предназначен для работы на головные телефоны и питается от встроенной аккумуляторной батареи большой емкости, что обеспечивает его длительную работу.

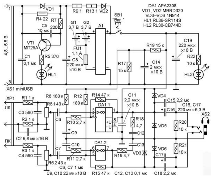
Схема усилителя представлена на рис. 1. Входную вилку устройства XP1 подключают к источнику сигнала ЗЧ. Через RC-фильтры R1C3 и R3C4 стереосигнал поступает на регулятор громкости - сдвоенный переменный резистор R6. Конденсатор С2 позволяет подключить УМЗЧ и источник сигнала к одному общему источнику питания постоянного тока, например, описанному в [3]. При этом возможно появление незначительных периодических "цифровых" помех в телефонах - в том случае, если общий провод выхода у источника стереосигнала не является минусом питания.

Усилитель для стереотелефонов с автономным питанием
Рис. 1. Схема усилителя

С движков секций переменного резистора стереосигнал через разделительные конденсаторы C6 и C7 поступает на неинвертирующие входы ОУ микросхемы DA1. Коэффициент усиления напряжения в каналах зависит от отношения значений сопротивления резисторов R14/R10 и R15/R11. В данном устройстве коэффициент усиления выбран относительно большим, что позволяет почти всегда поднять уровень звука до оптимального, но такое решение потребовало применения малошумящих ОУ Демпфирующие цепи R18C12 и R16C13 предотвращают возможное самовозбуждение ОУ на ультразвуковых частотах. Диоды VD3-VD6 защищают микросхему от разрядов статического электричества и от повреждения токами утечки сетевых источников питания.

Усиленный стереосигнал через разделительные конденсаторы C15-C18 поступает на гнездо XS2, к которому подключают головные стереотелефоны. Резисторы R20, R21 предотвращают появление неприятного щелчка при подключении телефонов к работающему усилителю. Режим работы ОУ DA1.1 и DA1.2 задает резистивный делитель напряжения R19R17. Максимальный размах напряжения на выходе УМЗЧ - около 3,9 В при напряжении питания микросхемы 4,2 В.

Источником питания УМЗЧ служит батарея из соединенных параллельно литий-ионных аккумуляторов G1 и G2. К узлам усилителя она подключена через контроллер зарядки/разрядки А1. Между ним и аккумуляторной батареей установлен полимерный самовосстанавливающийся предохранитель FU1. Для зарядки батареи к гнезду XS1 подключают источник напряжения 4,8...6,5 В. Ток зарядки ограничивается включенными последовательно резисторами R9, R13, диодами Шотки VD1, VD2, сопротивлением соединительного провода и выходным сопротивлением зарядного устройства. Когда по цепи протекает ток зарядки аккумуляторной батареи, германиевый транзистор VT1 открыт и светодиод HL1 светится. Диод VD1 ограничивает рост напряжения на выводах резистора R4. Конденсатор C5 снижает чувствительность транзистора VT1 к пульсациям источника питания. Конденсатор C8 обеспечивает корректную работу контроллера A1. Применение двух последовательно включенных резисторов R9, R13 вместо одного большей мощности рассеяния позволяет равномернее распределить нагрев в корпусе устройства.

Когда в процессе зарядки напряжение на выводах батареи достигает 4,22...4,25 В, контроллер A1 отключает аккумуляторы G1, G2 от зарядной цепи. Поскольку ток зарядного устройства может быть заведомо больше, чем потребляемый микросхемой DA1 ток от источника питания, при отключении батареи контроллером A1 напряжение питания DA1 повышается до 4,6...6,3 В, что положительно сказывается на увеличении максимального размаха напряжения на выходах УМЗЧ. Напряжение питания на DA1 подается через замкнутые контакты выключателя SB1, светодиод HL2 светится при работающем УМЗЧ. Для уменьшения потребляемого этим индикатором тока в качестве HL2 применен сверхъяркий светодиод, довольно ярко светящийся при токе около 150 мкА.

Большинство деталей установлены на монтажной плате размерами 66x49 мм (рис. 2), монтаж - низкопрофильный, двухсторонний, навесной. После проверки работоспособности устройства плату обязательно следует покрыть с обеих сторон толстым слоем цапонлака (проследите за тем, чтобы он не попал в гнезда розеток разъемов, в переменный резистор и выключатель питания).

Усилитель для стереотелефонов с автономным питанием
Рис. 2. Детали на монтажной плате

Микросхема APA2308 представляет собой сдвоенный высококачественный малошумящий ОУ, специально предназначенный для применения в качестве усилителя ЗЧ для головных стереотелефонов. Микросхема с индексом J выпускается в корпусе DIP-8, ас индексом K - SOP-8. Можно применить микросхему TL3414A (назначение выводов такое же, как у APA2з08). При отсутствии в продаже таких микросхем можно попытаться найти их в старых компьютерных устройствах для чтения/записи компакт-дисков.

Вместо германиевого транзистора МП25А можно применить любой германиевый низкочастотный из серий МП25, МП26, ГТ402 (варианткорпуса - 2), атак-же зарубежные ГТ2307, SFT307, SFT352; вместо диодов Шоттки MBRD320 - MBRD330, MBRD340, MBRD835, 1N5820, 1 N5821, MBR320, MBR330, 15MQ040N, 30BQ040, а вместо диодов 1N914 -любые из 1 N4148, PMLL4148, PMLL4448, 1SS176, КД510А, а также КД521, КД522 с любым буквенным индексом.

Для регулирования громкости применен высококачественный сдвоенный переменный резистор от импортного музыкального центра SANIO M-977DSR, его "холодные" выводы электрически соединены вместе внутри корпуса. Можно использовать любой аналогичный сдвоенный резистор сопротивлением 10...150 кОм (чем оно меньше, тем лучше). Все сигнальные провода, подключенные к регулятору громкости, должны быть экранированными, металлический экран соединяют с общим проводом.

Остальные резисторы - С2-14, С2-23, МЛТ, ОМЛТ, РПМ или импортные аналоги. Под резисторами R9, R13 в монтажной плате просверлены дополнительные вентиляционные отверстия. Резисторы R1, R3 и конденсаторы C3, C4 припаяны к соответствующим выводам секций сдвоенного переменного резистора R6, резистор R22 - к контактам выключателя SB1. Неполярные конденсаторы - малогабаритные керамические, например, К10-50 или аналоги (те из них, что установлены в сигнальных цепях, необходимо проверить на отсутствие микрофонного эффекта, по этой причине нельзя устанавливать конденсаторы К10-7). Остальные конденсаторы - оксидные импортные высотой 4...6 мм.

Светодиод RL36-SR114S (красного цвета свечения с линзой диаметром 3 мм) заменим любым из серий КИПД66, RL30N, L-934S. Вместо светодиода RL30-CB744D (синего цвета свечения) можно использовать, например, RL50-CB744D, RL30-WH744D. При монтаже HL2 учитывайте, что не все сверхъяркие светодиоды содержат защитные стабилитроны, поэтому при монтаже обязательно защищайте их от статического электричества соединяющей выводы временно установленной проволочной перемычкой.

Выключатель SB1 - импортный малогабаритный кнопочный, одноименные контакты групп соединены параллельно. Розетка XS1 - miniUSB, это позволяет использовать для зарядки аккумуляторной батареи большинство зарядных устройств от мобильных мультимедийных аппаратов и системные блоки ПК. Можно установить также розетку microUSB, являющуюся стандартом для современных мобильных устройств связи, но эти розетки обладают неудовлетворительной надежностью.

Контроллер A1 извлечен из неисправной телефонной литий-ионной аккумуляторной батареи Samsung (рис. 3). Он "умеет" отключать аккумулятор от цепи не только когда полностью заряжен, но и при его разрядке до минимально допустимого уровня, на что способны не все контроллеры аналогичного назначения.

Усилитель для стереотелефонов с автономным питанием
Рис. 3. Литий-ионная аккумуляторная батарея Samsung

Поскольку данных о наличии защитного предохранителя нет, между контроллером и батареей установлен полимерный самовосстанавливающийся предохранитель на ток 1,1 А (подойдет любой низковольтный на ток 1,1...1,85 А). Стальные контактные лепестки контроллера облу-живают припоем с помощью флюса из ацетилсалициловой кислоты. К минусовому контакту припаивают предохранитель, к плюсовому - соответствующий провод от аккумуляторной батареи. Перед началом эксплуатации проверьте контроллер на исправность.

Сделанные в Японии литий-ионные аккумуляторы Panasonic-Matsushita CGR18650C извлечены из ноутбучной батареи 2004 г. выпуска. Предварительно они были полностью заряжены, измеренная через восемь месяцев суммарная емкость аккумуляторов при разрядке током 1 А составила около 4500 мА·ч, что свидетельствует об их очень высоком качестве. Тут необходимо отметить, что среди продаваемых в розницу аккумуляторов типоразмера 18650 много низкокачественных и поддельных экземпляров (с большим током саморазрядки, в несколько раз меньшей, чем на этикетке, емкостью, с коротким сроком службы/хранения).

Подделками, по мнению автора, являются все аккумуляторы 18650 с заявленной емкостью более 3000 мА·ч. При монтаже таких аккумуляторов будьте предельно осторожными - при коротком замыкании ток в цепи может достичь нескольких десятков ампер. Провода припаивают к приваренным к корпусу аккумулятора стальным лепесткам. К корпусу устройства их приклеивают двухсторонней липкой лентой.

Корпус усилителя - пластмассовый, размерами 88x57x35 мм. Для крепления элементов в нем применены этиленвинилацетатный клей, а также "Квинтол" и БФ-2. Для лучшего сцепления склеиваемым пластиковым поверхностям рекомендуется придать шероховатость быстровращающимся сверлом или фрезой. В нижней части корпуса в качестве экрана приклеена липкая алюминиевая фольга, электрически соединенная с общим проводом, точка подключения - экран переменного резистора R6. Вид на компоновку узлов в корпусе показан на рис. 4, внешний вид усилителя - на рис. 5.

Усилитель для стереотелефонов с автономным питанием
Рис. 4. Вид на компоновку узлов в корпусе

Усилитель для стереотелефонов с автономным питанием
Рис. 5. Внешний вид усилителя

Безошибочно изготовленное из исправных деталей устройство начинает работать сразу и не требует налаживания. При напряжении питания 4,2 В в отсутствие сигнала УМЗЧ потребляет ток около 2,8 мА, при работе с телефонами сопротивлением 32 Ом на максимальной (оптимальной) громкости - примерно 18 мА, таким образом, полного заряда аккумуляторной батареи хватит более чем на 250 ч непрерывной работы устройства. Время зарядки полностью разряженной батареи зависит от ее реальной емкости и особенностей зарядного устройства (при зарядке от блока питания, аналогичного описанному в [3], - около суток).

Литература

  1. Бутов А. Активный разветвитель сигнала для стереотелефонов. - Радио, 2014, № 1, с. 12-14.
  2. Бутов А. Корректирующий усилитель ЗЧ для мультимедийных устройств. - Радио, 2015, № 11, с. 10, 11.
  3. Бутов А. Импульсный источник питания на базе блока из DVD-проигрывателя. - Радио, 2015, № 11, с. 31, 32.

Автор: А. Бутов

Смотрите другие статьи раздела Усилители мощности транзисторные.

Читайте и пишите полезные комментарии к этой статье.

<< Назад

Последние новости науки и техники, новинки электроники:

Рискованное вытряхивание воды из уха 12.02.2026

После купания в бассейне или море многие из нас сталкиваются с неприятным ощущением, когда в ухо попадает вода. Эта жидкость создает дискомфорт, приглушает звуки и порой вызывает раздражение. В попытке быстро избавиться от проблемы люди часто прибегают к привычному приему: резко наклоняют голову и энергично трясут ею, иногда даже подпрыгивая при этом на одной ноге. Однако недавние исследования показывают, что такой, казалось бы, безобидный способ может таить в себе серьезную угрозу, особенно для самых маленьких. Ученые из Корнеллского университета и Виргинского политехнического института в США решили разобраться, почему вода так упорно задерживается в слуховом проходе и какие силы действительно нужны, чтобы ее оттуда извлечь. Оказалось, что главную роль здесь играет поверхностное натяжение жидкости - именно оно удерживает капли воды внутри узкого канала, словно невидимая пленка. Чтобы преодолеть эту силу, приходится создавать значительное ускорение. Специалисты провели серию тщат ...>>

Бюджетний роутер TP-LINK TL-7DR3650 12.02.2026

Wi-Fi 7 постепенно переходит из премиального сегмента в более доступные категории устройств, позволяя обычным пользователям получить преимущества нового стандарта без значительных затрат. Китайское подразделение TP-Link представило роутер TL-7DR3650, который стал одним из самых недорогих маршрутизаторов с поддержкой BE3600 на внутреннем рынке. Стоимость новинки составляет всего 279 юаней (около $40), что делает ее привлекательным выбором для тех, кто хочет обновить домашнюю сеть до актуального уровня без переплаты за избыточные функции. Главным техническим достоинством модели стал порт с пропускной способностью 2,5 Гбит/с. Он предназначен специально для подключения к широкополосным каналам следующего поколения, которые уже активно разворачиваются у многих провайдеров. Такой порт позволяет полностью раскрыть потенциал высокоскоростного интернета, исключая узкое место на участке между провайдерским оборудованием и домашней сетью. Роутер полностью соответствует спецификациям Wi-F ...>>

Космический полет к горизонту событий 11.02.2026

Черные дыры остаются одними из самых загадочных объектов во Вселенной: их невозможно увидеть напрямую, а все, что приближается слишком близко, исчезает за горизонтом событий, откуда не может вернуться даже свет. Прямое изучение этих объектов долгое время считалось принципиально невозможным, однако современная теоретическая физика ищет способы хотя бы приблизиться к границе, за которой законы общей теории относительности проявляются в самых экстремальных условиях. Физик Козимо Бамби из университета Фудань в Китае представил амбициозную концепцию миссии, которая может стать первым реальным шагом к исследованию черной дыры изнутри. По замыслу ученого, ключевым элементом миссии должен стать крошечный нанокосмический аппарат размером примерно с обычную канцелярскую скрепку. Такой миниатюрный зонд предполагается разогнать до скорости, близкой к скорости света, с помощью светового паруса - тончайшей отражающей поверхности, на которую воздействует мощный лазерный луч, запущенный с Земли ...>>

Случайная новость из Архива

Аккумулятор из медной пены 05.11.2013

Группа исследователей из Университета штата Колорадо близка к тому, чтобы создать прототип аккумулятора, который будет более экологически чистым и дешевым, в сравнении обычными батареями. Кроме того, новая батарея будет быстрее заряжаться и дольше работать.

По словам ученых, современные аккумуляторы имеют ряд проблем: высокая стоимость, ограниченная продолжительность работы, а также токсичные или коррозионные материалы, используемые в производстве. Но, по словам химика из Университета штата Колорадо Эми Прието (Amy Prieto), есть два основных вопроса, требующих немедленного решения: низкая плотность энергии и низкая плотность мощности.

Низкая плотность энергии означает, что обычные батареи смартфонов не могут содержать достаточно энергии, чтобы работать дольше 1-2 дней. А низкая плотность мощности означает, что аккумулятору для зарядки требуется несколько часов, а не несколько минут.

Группа ученых под руководством Прието пытается решить эти проблемы, подыскивая новые компоненты для аккумуляторов. В конце концов, исследователи применили пеномедь в качестве токоприемника на анодной стороне батареи. По словам ученых, пена - подходящая структура. Она объемная, увеличивает площадь поверхности электродов и притягивает их ближе друг к другу, что, в свою очередь, повышает плотность мощности батареи. Кроме того, сложные трехмерные структуры пены работают в качестве электрода более эффективно.

На верхней части медной пены с помощью гальванизации изготавливается анод из антимонида меди. В дальнейшем анод служит в качестве электрода для электрохимической реакции полимеризации, накапливающей твердый электролит. Наконец пространство внутри пены заполняется суспензией, которую высушивают для образования катода. Алюминиевая сетчатая структура собирает ток на катодной стороне.

Важно отметить, что группа исследователей из Университета штата Колорадо использует более дешевое гальваническое оборудование, в сравнении с тем, что используется при изготовлении обычных батарей. Прието говорит, что стоимость производства батарей из пеномеди будет примерно вдвое ниже стоимости производства обычных литий-ионных батарей. Группа также предполагает, что батареи из пеномеди будут при той же емкости на треть меньше литий-ионных. Зарядка будет происходить от 5 до 10 раз быстрее, а время работы вырастет примерно в 10 раз в сравнении с привычными аккумуляторами.

Новый аккумулятор также будет экологически чистым и безопасным. Твердый электролит снижает риск возникновения пожара. Кроме того, команда использовала нетоксичные вещества для производства батарей.

После успешного создания 2D-батареи на медной пластине исследователи приступили к интеграции всех компонентов в трехмерный прототип аккумулятора. Для первого тестирования будут использованы электрические велосипеды и портативная электроника.

Другие интересные новости:

▪ Русские покупают гаджетов больше, чем американцы и европейцы

▪ Толпа обладает коллективным разумом

▪ Радиаторы из нанотрубок

▪ Фонари из растений

▪ Простой способ продления жизни

Лента новостей науки и техники, новинок электроники

 

Интересные материалы Бесплатной технической библиотеки:

▪ раздел сайта Любителям путешествовать - советы туристу. Подборка статей

▪ статья Как в воду глядел. Крылатое выражение

▪ статья Где и когда на городские улицы обрушилась гигантская волна патоки? Подробный ответ

▪ статья Редька дикая. Легенды, выращивание, способы применения

▪ статья Крашение овчин в черный цвет. Простые рецепты и советы

▪ статья Проверка пальчиковых элементов. Энциклопедия радиоэлектроники и электротехники

Оставьте свой комментарий к этой статье:

Имя:


E-mail (не обязательно):


Комментарий:





Главная страница | Библиотека | Статьи | Карта сайта | Отзывы о сайте

www.diagram.com.ua

www.diagram.com.ua
2000-2026