Menu Home

Бесплатная техническая библиотека для любителей и профессионалов Бесплатная техническая библиотека


Однотактный ламповый усилитель на триодах. Энциклопедия радиоэлектроники и электротехники

Бесплатная техническая библиотека

Энциклопедия радиоэлектроники и электротехники / Усилители мощности ламповые

Комментарии к статье Комментарии к статье

Вначале несколько общих моментов, позволяющих прояснить выбор схемотехники усилителей, о которых я буду рассказывать, применяемых в них радиодеталей и т.д.

Ассортимент прямонакальных ламп, к тому же относительно доступных, ограничивается несколькими типами. Это 300B, 2А3, 6С4С, 6В4G, ГМ70. Выбор триодов косвенного накала, в основном предназначенных для стабилизаторов напряжения, тоже не очень большой. Это 6С19П, 6С41С, 6С33С, а также двойные триоды 6Н5С и 6Н13С. Несмотря на то, что есть ряд однотактных конструкций на лампах 6Н5С, 6Н13С, нужно отметить, что вольт амперные характеристики (ВАХ) этих ламп менее линейны, а коэффициент нелинейных искажений (КНИ) высок (достигает 10% при номинальной мощности и соотношении Ra/Ri=4), в то время, как у 6С19П, 6С41С, 6С33С он не превышает 3% при сходных условиях. Поэтому 6Н5С, 6Н13С лучше применять в двухтактных каскадах.

Каждая из перечисленных ламп имеет свое неповторимое звучание, поэтому в двух словах очень трудно охарактеризовать его. Я изложу свое восприятие, а соглашаться с ним или нет, Ваше право.

ГМ70 - широта и масштабность. На этой лампе можно создать усилитель с выходной мощностью более 20Вт!!! Напряжение на аноде лампы может доходить до 1000 вольт, ток анода - до 125ма, поэтому выходные трансформаторы должны иметь высокую электрическую прочность (примерно 3 киловольта). Звучание очень мощное и, как мне кажется, немного прямолинейное. Мелкие нюансы музыкального произведения как бы подавлены этой мощью и напором, а мне нравится более деликатное звучание. В общем - на любителя.

2А3, 6С4С - очень красивое, детальное и певучее звучание. Я бы назвал его "уютным и домашним", но вместе с тем - точным. Лампы представляют собой двуханодные конструкции с общей перемычкой и отличаются напряжением и током накала. У 6С4С нити накала внутри баллона соединены последовательно, а у 2А3 параллельно. Как Вы понимаете, это влияет на уровень фона. В случае применения 2А3 можно питать цепь накала переменным током, а вот в случае применения 6С4С - лучше постоянным.

6B4G - западный аналог 6С4С. Отличается чуть более аналитичным звучанием. Поскольку 6С4С и 6B4G имеют одинаковую цоколевку, то можно выявить свои предпочтения путем простой замены одной лампы на другую. Кстати, Саратовский "Рефлектор" выпускает и одноанодную версию с такими же ВАХ и параметрами.

300B - считается "королевой" прямонакальных триодов. По моему мнению, лампа занимает промежуточное положение между ГМ70 с одной стороны, и 2А3, 6С4С, 6B4G с другой, сочетая (в разумной степени) достоинства этих двух типов ламп. Судите сами. Выходная мощность однотактного усилителя на лампе 300B составляет 8,0Вт, против 2,5-3,0Вт у 2А3 и 6С4С, при достаточно детальном и наполненном звучании.

К сожалению, звучание прямонакальных триодов, особенно это относится к лампе 300B, очень сильно зависит от года выпуска и производителя. Мне удалось прослушать несколько современных усилителей на этой лампе. Мягко говоря, я был удивлен и разочарован. Классическую музыку они воспроизводили без проблем, а вот современную и динамичную, невыразительно и тоскливо. Причина (с моей точки зрения) в том, что лампы 300В были включены в режиме с автоматическим смещением, а эта лампа звучит лучше всего с фиксированным. И лишь один из усилителей показал достойное звучание. Мне не разрешили снять кожух (очевидно разработчик боялся разглашения своих фирменных секретов), но, по его словам, лампы 300B были импортные, 1958 года выпуска, и смещение было фиксированным. Усилитель прекрасно справлялся с любым музыкальным материалом, обеспечивая полноценное звучание.

6С19П - из семейства триодов с косвенным накалом, самая маломощная (Pa=11Вт). Зарубежных аналогов - нет. Поэтому при применении одной такой лампы в усилителе, приходится довольствоваться тремя ваттами выходной мощности. А вот если установить две лампы, включив их параллельно, выходная мощность возрастет до 6Вт. Звучание достаточно красивое и детальное, поэтому смело можно применять эти приборы в выходных каскадах усилителей. Естественно, в этом случае нужно подбирать лампы по парам или принимать меры по выравниванию их параметров.

6С41С - тоже триод с косвенным накалом (Pa=25Вт), имеет приблизительный зарубежный аналог EC360, причем с октальным цоколем. В Интернете на различных форумах мне приходилось встречать самые разные оценки звучания этой лампы, причем абсолютно противоположные. Не буду цитировать авторов этих высказываний, так как по моему мнению, большинство из них ничего не делали на этом триоде, поскольку ни режимов работы, ни схем включения никто не обсуждал. Мой опыт применения лампы 6С41С в выходном каскаде однотактного лампового усилителя, а также опыт А. И. Манакова, Д. Андреева, В. А. Стародубцева, позволяет сказать, что 6С41С - великолепно звучащая лампа, причем с любым типом смещения.

Отличный, хорошо артикулированный бас и очень объемная и детальная звукопередача - признаки звучания 6С41С. Кроме этого, вы удивитесь, мощность однотактного каскада на ней составляет около 7 ватт! Звучание 6С41С чем-то похоже на 300В с фиксированным смещением, причем не из самых плохих экземпляров. Но лампа 300В немного проигрывает лампе 6С41С (это не только мое мнение) в динамике. Недостатками чисто конструктивного характера, можно считать необходимость покупки специальных (не дешевых) ламповых панелек и большой ток накала. Некоторые конструкторы так же считают недостатком большее время "вхождения в режим" (примерно 20-30 минут), по сравнению с прямонакальными лампами. Однако я не считаю этот факт недостатком, скорее особенностью, потому что любой ламповый усилитель начинает звучать лучше после 20-30 минутного прогрева. Такие очевидные достоинства, как отличное звучание, высокая выходная мощность, отсутствие проблем с фоном, присущих прямонакальным лампам, более простой выходной трансформатор (достаточно Ra=800ом) из-за низкого внутреннего сопротивления лампы (что тоже хорошо) и т.д. - с лихвой компенсируют эти недостатки.

6С33С (6П18С) - очень мощный триод косвенного накала (Pa=60Вт). Западных аналогов не имеет. Лампа уже давно применяется в усилителях, много схем опубликовано в различных изданиях и Интернете. Нужно сказать, что этот прибор лучше всего использовать в режиме с автоматическим смещением из-за временной и температурной нестабильности и склонности к саморазогреву. Звучание лампы в однотактном усилителе я бы охарактеризовал как несколько приземленное и тяжеловесное, с отсутствием воздуха, но это лишь мое мнение, поэтому выбор я оставляю за Вами. Подчеркиваю, речь идет об однотактном ламповом усилителе с выходным трансформатором. У А. Клячина дома я слушал усилитель на 6С33С, выполненный по схеме без выходных трансформаторов (OTL), так вот, тот усилитель звучал отлично.

Выходная мощность усилителя при применении 6С33С (6П18С) составит около 12Вт. Лампа еще более длительное время "входит в режим", по сравнению с 6С41С.

Теперь немного поговорим о выходной мощности вообще. Для анализа я позволю себе ввести термин "комфортная мощность". Это, как правило, мощность, на которой аппарат работает длительное время, звучание его не раздражает и позволяет обеспечить наиболее выразительное исполнение всех нюансов музыкального произведения. Так вот, оказалось, что для меня в комнате площадью 18 квадратных метров, "комфортная мощность" составила около 0,5 Вт на канал. Подавляющее большинство моих друзей, имеющих однотактные ламповые усилители, подтвердили этот факт. У кого-то было 0,4Вт на канал, у кого-то 0,7Вт на канал, в целом, цифры были похожи.

Чувствуете, к чему я клоню? Учитывая, что максимальная выходная мощность на канал в 2,5-3,0Вт для наших квартир более чем достаточна, а также большую дефицитность и дороговизну хороших ламп 300B, выбор пал на применение в выходном каскаде прямонакальных триодов 6С4С, 2А3 или 6B4G. Если же Вам нужен усилитель мощнее, примените триоды косвенного накала 6С19П, 6С41С.

Идем дальше. Одним из недостатков триодов принято считать большое напряжение раскачки. Рассмотрим поподробнее этот момент. Открываем нашу любимую программу SE Amp CAD и моделируем каскад на лампе 6B4. При напряжении питания около 300 вольт и токе 55ма выходная мощность при применении трансформатора с Ra=4ком составит 2,44Вт при напряжении на входе около 40 вольт. Глупо было бы не учитывать и тот факт, что выходное напряжение современных CD проигрывателей с ЦАПами дельта-сигма и операционными усилителями на аналоговых выходах составляет 2,0 вольта номинально (мой Rotel RCD-02S имеет выходное сопротивление 100ом и номинальное выходное напряжение 2,0 вольта, соответственно амплитудное - 2,8 вольта). Поэтому 40 вольт для раскачки выходного триода можно получить от простого предварительного каскада на резисторах, применив лампу с нужным Вам коэффициентом усиления. В моем случае этому условию полностью удовлетворяют лампы 6С5С, 6С2С или 6Н8С.

Они очень линейны и имеют глубокий раскрыв анодных характеристик при смещении на сетке вплоть до -24 вольт. Кроме этого данные типы ламп прекрасно подходят для работы с прямонакальными триодами взаимно компенсируя искажения друг друга.

Если же выходное напряжение вашего источника сигнала небольшое, то можно поступить следующим образом. Во-первых, можно применить лампу с большим коэффициентом усиления, например 6Н9С, 6Н2П, ЕСС83, E41CC. Во-вторых, применить разделительный трансформатор с коэффициентом 1:2. В-третьих, использовать в качестве лампы предварительного каскада пентод (тетрод). Противникам применения пентодов могу сказать, что лучшие образцы однотактных ламповых усилителей прошлого века, имели именно пентод во входном каскаде, а их звучание до сих пор считается эталонным. Чуть ниже я приведу схемы предварительных ламповых каскадов на пентоде и схему, в которой используется разделительный трансформатор.

Однотактный ламповый усилитель на триодах
(нажмите для увеличения)

Переходим к схеме на рис.1. Используем ее как базовую, и путем применения различных ламп и изменения режимов их работы, попытаемся создать аппарат, соответствующий Вашим конкретным вкусам.

Как видите, схема очень проста, и состоит всего из двух каскадов, предварительного и оконечного. Я всегда придерживаюсь принципа минимально возможного количества каскадов усиления, так как добавление лишних элементов на пути сигнала приводит к ухудшению звучания.

Предварительный каскад усиления - резистивный. Поскольку расчеты каскада на резисторах есть практически в любой литературе и Интернете, я их не привожу. Считаю, что в нашем случае полезнее будет сказать о звучании ламп предварительного усилителя. При обсуждении схемы усилителя с А. И. Манаковым, им была предложена лампа 6С5С, как наиболее линейная, имеющая цилиндрическую конструкцию электродной системы. На втором месте - 6С2С. Если Вы откроете справочник, то увидите, что параметры этих ламп практически одинаковы, чего не скажешь о внутренней конструкции. Этим объясняется и разница в звучании. Несмотря на индивидуальные особенности (а они есть), обе лампы звучат очень хорошо. Недостатков я не заметил (один триод в баллоне я не считаю недостатком, скорее достоинством). Предлагаю Вам попробовать оба варианта и определиться, какой из них больше нравится, тем более что переделывать ничего не нужно. Если Вы не смогли найти эти лампы, применяйте двойной триод 6Н8С (обе половинки соединяем параллельно). Особенности такого включения описаны в моей прошлой статье "Однотактный ламповый…, возвращаясь к напечатанному", поэтому повторяться не буду. Можно также использовать лампу 6Н8С без соединения половинок в параллель, в этом случае одна лампа будет работать на оба канала (экономия места налицо).

Считаю необходимым сказать Вам и еще об одном моменте. Лампа 6С2С - это не половина лампы 6Н8С (как ошибочно считают многие "специалисты" на форумах в Интернете). Справочные данные похожи, похожа и конструкция электродной системы, однако есть и различия. За счет большей площади анода у 6С2С, крутизна характеристики у нее выше, а реальное внутреннее сопротивление ниже, чем у половинки 6Н8С. Коэффициент усиления при этом одинаковый (около 20). Траверсы крепления электродной системы 6С2С и 6Н8С одинаковы, однако в случае 6С2С они крепят один триод, а не два. Этим объясняется практически полное отсутствие микрофонного эффекта у 6С2С. Как Вы понимаете, из-за этого разница в звучании (хоть и не очень большая) будет обязательно. То же самое нужно сказать и о лампе 6С41С, которая не является половиной лампы 6С33С, как многие считают. Посмотрите внимательно на паспортные значения параметров этих ламп, а также на вольт амперные характеристики. Понятно, что разница в звучании будет существенной.

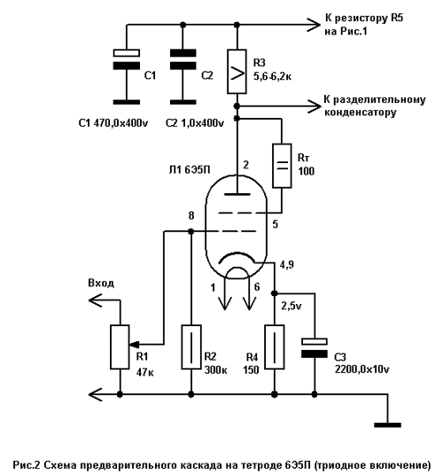
Однотактный ламповый усилитель на триодах. Схема предварительного каскада на тетроде 6Э5П (триодное включение)

Кроме этого, Вы должны помнить и о том, что реальный динамический коэффициент усиления каскада на резисторах всегда меньше статического коэффициента усиления конкретной применяемой лампы. Чтобы не загромождать статью формулами, можно считать, что процентов на 25. Таким образом, при применении лампы 6С5С (6С2С), динамический коэффициент усиления реального каскада составит 15-16. Этот момент всегда нужно учитывать при расчете лампового каскада на резисторах.

Можно вместо резистора в аноде входной лампы применить дроссель. По мнению некоторых радиолюбителей, каскад с дросселем звучит лучше. К сожалению, не могу с ними согласиться. Понимаю, что вкусы у всех разные, но должен высказать свое (и не только) мнение по поводу звучания таких каскадов.

Однотактный ламповый усилитель на триодах. Схема предварительного каскада на тетроде 6Э5П (триодное включение)

Если Вы любите слушать симфоническую или джазовую музыку, то каскад с дроссельной нагрузкой не самый лучший вариант. Он звучит резко, я бы даже сказал - раздражающе. Очень сильно подчеркиваются обертоны струнных и духовых инструментов. Тростевые инструменты (саксофон и т.д.) звучат неестественно, с какими то неприятными призвуками. Если у Вас есть возможность послушать оба каскада (резистивный и дроссельный) одновременно (естественно с одним и тем же оконечным каскадом), то поставьте хорошую запись Дизи Гилеспи (труба) или Дэвида Сэнборна (саксофон). Я думаю, что разницу в звучании Вы услышите сразу.

Плюсом таких каскадов можно считать максимальный динамический коэффициент усиления, близкий к статическому используемой лампы, а вот о минусах нужно сказать несколько подробнее.

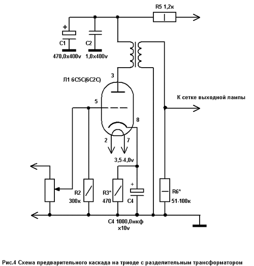
Однотактный ламповый усилитель на триодах. Схема предварительного каскада на триоде с разделительным трансформатором

Как Вы знаете, дроссель является индуктивностью, лампа предварительного каскада (драйверная) имеет выходную емкость, а лампа оконечного каскада - соответственно входную. В результате мы имеем резонансный контур, настроенный на частоту, которая определяется суммой этих емкостей и индуктивностью дросселя. F=1/2П умножить на корень квадратный из произведения LC. Вы должны знать, что при большой индуктивности дросселя, резонанс будет перемещаться из ультразвуковой области в звуковые частоты и, несмотря на то, что контур зашунтирован внутренним сопротивлением драйверной лампы, и значительно ослаблен, он все равно присутствует. На частоте резонанса подъем может достигать до 10Дб.

Однотактный ламповый усилитель на триодах

И еще один момент. Сопротивление дросселя растет с ростом частоты, в результате мы получаем неравномерность усиления каскада (с ростом частоты она увеличивается). Естественно, при этом удлиняется спектральный "хвост" гармоник, что не лучшим образом сказывается на звучании.

Раз уж мы заговорили о предварительных каскадах, необходимо отметить, что есть много схем, авторы которых для организации смещения применяют батарейки или аккумуляторы. Многие считают, что электрохимические источники тока в цепях смещения предпочтительнее традиционного резистора и конденсатора, пагубно влияющих на звучание. Необходимо сказать, что батарейки или аккумуляторы могут стоять как в цепи сетки, так и в цепи катода.

Мною были опробованы семь типов аккумуляторов и три типа батареек различных производителей, имеющихся в магазинах. Из ламп были опробованы следующие: 6Н1П, 6Н2П, 6С2С, 6С5С, 6Н8С, 6Н9С, 6С4П, 6Э5П. Аккумуляторы в катодных цепях предпочтительнее, так как нет необходимости в подзарядке (они заряжаются током лампы). Единственное, чтобы не было перезаряда, нужно выбирать их емкость не менее 20*I лампы. В моем случае я выбирал емкость аккумуляторов в пределах 700-1000ма/ч.

Первое впечатление было очень хорошим, однако по мере прослушивания обнаружился небольшой недостаток. По моему мнению, звучание приобретало некоторую "жесткость" (в не зависимости от типа электрохимического источника тока), которой не было при применении резистора и конденсатора. Лучшие результаты были получены при применении NiCd аккумуляторов, причем стоящих в цепи катода, а не сетки.

Нужно, конечно, сказать и о том, что электролитические конденсаторы в катодах я применяю Black Gate Rubicon. Возможно, каскад с аккумулятором или батарейкой звучит лучше традиционного, особенно в случае применения китайских конденсаторов и резисторов плохого качества, снятых с компьютерных плат и блоков питания. У меня таких радиоэлементов нет, поэтому предлагаю Вам самим послушать оба варианта и выбрать тот, который больше понравится.

Далее сигнал через разделительный конденсатор поступает на вход оконечного каскада, выполненного на прямонакальном триоде 6С4С. Про типы разделительных конденсаторов я писал много раз, поэтому сейчас скажу только об одном нюансе. При применении во входном каскаде ламп с небольшим коэффициентом усиления, в качестве разделительного лучше всего применять конденсаторы типа ФТ-3, К-77, К-78, а вот если в качестве драйвера применить тетрод или пентод, то бумагу в масле Jensen, К40У-9, К42У-2 и т.д.

Оконечный каскад особенностей не имеет. Лампа включена в режиме с автоматическим смещением. В прошлых статьях я описывал достоинства и недостатки фиксированного и автоматического типов смещения, поэтому повторять все заново не имеет смысла. Выбирайте сами. Скажу лишь, что при применении электролитов Black Gate (на схеме С6 и С9), разницы в звучании практически нет, а вот недостатков, присущих фиксированному смещению, гораздо меньше.

Чтобы проблем с фоном при применении 6С4С не возникло, я запитал накал постоянным током. В случае применения диодов КД226 напряжение накала под нагрузкой составляет 6 вольт. Если Вы применяете другие диоды (обязательно "быстрые"), может появиться необходимость в корректировке напряжения накала при помощи дополнительного резистора 0,3-0,5ом. И еще один момент. У прямонакального триода катод и накал - одно и то же, поэтому соединительные провода цепей накала должны быть высокого качества (в отличие от ламп с косвенным накалом). Если Вы применяете лампу 2А3, то ее накал можно запитать "переменкой", уровень фона у нее изначально ниже (повторюсь, из-за параллельного включения нитей накала у обоих триодов внутри баллона).

Нужно сказать и о том, почему я применил трансформатор с Ra=4ком. Дело в том, что многие в своих конструкциях уже применили трансформатор фирмы "Аудиоинструмент" TW6SE, а он имеет Ra=4ком. Чтобы не тратить лишних денег на покупку нового трансформатора, используйте тот, что уже есть. Конечно, лучше применить трансформатор, габаритная мощность которого 100Вт, например TW10SE, низкие частоты в этом случае будут воспроизводиться еще лучше, но и с TW6SE вы не будете разочарованы, поскольку габаритная мощность выходного трансформатора выбирается в пределах 20*Pвых или больше.

Вообще, максимальная выходная мощность достигается при условии Ra=2Ri, где Ra - сопротивление первичной обмотки выходного трансформатора по переменному току, а Ri - внутреннее сопротивление лампы. К сожалению, в этом случае слишком велики нелинейные искажения (около 6%). Поэтому сопротивление первичной обмотки трансформатора Ra выбирают в пределах 3-5Ri (иногда до 7Ri), как компромисс между величиной нелинейных искажений и выходной мощностью. Но нужно учесть, что мощность каскада снижается линейно, а коэффициент нелинейных искажений (КНИ) по экспоненте, со всеми вытекающими последствиями, поэтому существует понятие разумной достаточности. Кроме того, чрезмерное увеличение анодной нагрузки снижает динамику каскада. В нашем случае при применении 6С4С или 2А3, с внутренним сопротивлением Ri=800ом, это условие выполняется.

Для иллюстрации вышесказанного привожу данные выходной мощности усилителя и коэффициента второй и третьей гармоники при различных значениях Ra (при 40 вольтах переменного напряжения на входе лампы, токе анода 60ма и 250 вольтах напряжения на аноде). Эти значения тока и напряжения я привел в качестве примера совсем не случайно. В учебниках Цыкина и Войшвилло именно такие режимы рекомендуются для достижения наилучшего качества звучания.

Ra=4,0ком, Pвых=2,22Вт, 2-я гармоника 3,1%, 3-я гармоника 0,2% Ra=3,5ком, Pвых=2,4Вт, 2-я гармоника 3,4%, 3-я гармоника 0,1% Ra=3,0ком, Pвых=2,54Вт, 2-я гармоника 3,8%, 3-я гармоника 0% Ra=2,5ком, Pвых=2,7Вт, 2-я гармоника 4,4%, 3-я гармоника 0,1% Ra=2,0ком, Рвых=2,9Вт, 2-я гармоника 5,3%, 3-я гармоника 0,3%. Надеюсь, комментарии излишни.

Ток покоя, как всегда, контролируем по падению напряжения на катодных резисторах. Если Вы примените детали, указанные на схеме, то он составит 55-60ма для лампы 6С4С и 5-6ма для лампы 6С5С.

Теперь переходим к случаям, когда входное напряжение усилителя меньше двух вольт или когда в выходном каскаде применяется лампа, требующая большого напряжения раскачки (например, 6С33С). На Рис.2 приведена схема предварительного усилителя на тетроде 6Э5П в триодном включении, а на Рис.3 в штатном тетродном включении.

Вы можете спросить, почему 6Э5П? Дело в том, что экспериментируя с различными пентодами (6Ж4, 6Ж52П и т.д.), мне не удавалось получить звучание, которое полностью меня бы удовлетворило. В некоторых случаях пропадала прозрачность, в некоторых появлялась сухость и т.д. и т.п. И только 6Э5П обеспечила необходимое качество звукопередачи. Общее впечатление - звучание очень похожее на триодное, только чуть ярче. Глубокий хорошо артикулированный бас, прозрачный верх и очень детальная середина - признаки звучания 6Э5П. Моя оценка - отлично! В любом случае, выбирать и слушать Вам, а я приведу параметры лампы в триодном и штатном включении.

Триодное включение: Ri=1,2ком; S=30ма/в; Кус=30-35. Тетродное включение: Ri=8ком; S=30ма/в; Кус=200. Ну как, впечатляет? Естественно, имея такие параметры, лампа свободно сможет "раскачать" любой триод, будь то 300В, 6С41С, 6С33С, ГМ70 и т.д.

Необходимо отметить, что широкополосные тетроды 6Э5П, 6Э6П с малым внутренним сопротивлением были "oткрыты" для аудио применения А. И. Манаковым. Они успешно применяются многими конструкторами в драйверах (триодный и тетродный режим) и в качестве выходных ламп. На этих же лампах в конце 2003 года А.И. Манаковым был разработан и резистивный ультралинейный каскад, тоже имеющий очень хорошее звучание.

Теперь рассмотрим вариант схемы с применением межкаскадного трансформатора. Достоинствами такого включения принято считать:

  1. возможность согласования с любой нагрузкой
  2. максимально возможное усиление
  3. высокий КПД
  4. меньшее напряжение питания каскада
  5. более динамичное звучание.

Однако не все так гладко. Недостатками схемы являются:

  1. большие габариты и масса
  2. необходимость экранировки
  3. высокая цена
  4. высокая цена

Если эти проблемы Вас не пугают, то на Рис.4 приведена схема предварительного каскада с применением межкаскадного трансформатора, имеющего коэффициент передачи 1:2. Особенности таких каскадов многократно описаны в различных источниках, поэтому подробно рассматривать их я не считаю нужным.

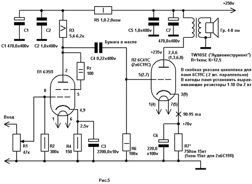
Статья была бы не полной, если не привести схему усилителя, в выходном каскаде которого работает триод косвенного накала. Я выбрал 6С41С, поскольку схем с использованием этой лампы очень мало, в отличие от 6С33С.

Настоятельно рекомендую Вам попробовать эту конструкцию. Вы будете просто удивлены звучанием. По сравнению с усилителем на 6С4С или 300В, я бы охарактеризовал его как более универсальное. Усилитель одинаково хорошо и естественно воспроизводит как классическую музыку, так и современную, с большим количеством импульсных составляющих.

Схема с использованием лампы 6Э5П во входном каскаде приведена на Рис. 5. Как всегда, она достаточно проста и хорошо повторяема, поэтому у Вас не должно возникнуть проблем при изготовлении этого варианта. Вы можете попробовать разные лампы во входном каскаде, и выбрать вариант, наиболее благозвучный для Вас. Лампа 6Э5П включена триодом, поэтому чувствительность усилителя будет 1,8-2 вольта. Если этого недостаточно, примените схему на Рис.3 или Рис.4. Чувствительность усилителя в этих случаях будет 0,35-0,4В и 0,8-1,0В соответственно.

Немного скажу о выборе режимов лампы 6С41С. Напряжение анод катод составляет 165-175 вольт, при токе через лампу около 93-95ма. Это означает, что мощность рассеивания составит около 16 Вт, что в полтора раза меньше паспортного значения (то есть лампа работает в облегченном режиме).

Смещение -70 вольт. Если Вы также посмотрите на вольт амперные характеристики, то увидите, что рабочая точка лампы находится на линейном участке. Суммарный потребляемый ток одного канала усилителя составляет около 110ма. Таким образом, если Вы делаете стерео усилитель, то в его блоке питания будет достаточно применить один кенотрон 5Ц3С (5U4G). Номинальный выпрямленный ток этого кенотрона составляет 220-230ма (справочное значение). Если же Вы решите увеличить ток (что вполне допустимо), то в блоке питания усилителя необходимо будет применить два, параллельно включенных кенотрона, или изготовить усилитель в виде двух моноблоков. Естественно, первичная обмотка выходного трансформатора тоже должна быть рассчитана на этот ток.

На форумах в Интернете я как-то видел обсуждение источника питания усилителя с применением телевизионных демпферных диодов, например 6Д22С. Должен Вас предупредить, что при использовании этих ламп звучание усилителя теряет объемность и детальность, пропадает глубина сцены, такое впечатление, что музыканты находятся на одной линии. Мне такое звучание не подходит, но Вы сами вправе решить этот вопрос. Если нет желания делать блок питания на кенотронах, целесообразнее применить "быстрые" полупроводниковые диоды - "фасты" и "ультрафасты", рассчитанные на соответствующий ток и напряжение, шунтируя каждый из них конденсаторами К78-2 емкостью 0,01-0,022Мкф, для устранения коммутационных помех при переключении.

Схема блока питания аналогична схеме, приведенной на Рис.1. Поскольку накал лампы 6С41С питается переменным током, диоды Д1-Д8, а так же конденсаторы фильтра С12-С15, нужно исключить. Помните и о том, что ток накала одной лампы составляет 2,7 ампера, поэтому накальные обмотки силового трансформатора должны быть рассчитаны на него.

Катодный резистор лампы 6С41С сильно греется, поэтому его мощность рассеивания должна быть не менее 15-20Вт.

Выходной трансформатор, примененный в данной схеме, изготовлен "Аудиоинструментом" и имеет следующие параметры: Ra=1ком; Ктр=12,5; Pгаб=100Вт; I=150ма. Сопротивление первичной обмотки постоянному току - около 150ом.

Еще лучшее качество звучания было получено при применении выходных трансформаторов, намотанных на сердечниках ОСМ-0,16, изготовленных по моей просьбе Дмитрием Андреевым, за что ему отдельное спасибо. Параметры этих трансформаторов следующие: Ra=1ком; Ктр=10,05; Pгаб=160Вт; I=200ма. Сопротивление первичной обмотки постоянному току - около 50ом. В обоих случаях смещение составило -70 вольт, а мощность рассеивания лампы 6С41С во втором случае увеличилась всего на 1Вт. Звучание приобрело еще больший объем и детальность, расширилась полоса воспроизводимых частот (вплоть до 70kHz) и увеличилась глубина сцены.

Монтаж всех усилителей, о которых я рассказал, выполнен навесным способом, с использованием медного многожильного кабеля Kimber серии TC. Мне нравится нейтральный характер звучания этого соединителя, а также невосприимчивость его изоляции из тефлона к нагреву. Стоимость - около 30$ за метр. Но, приобретая 1 метр этого кабеля, фактически вы получаете 8 проводов по 1 метру (4 синих и 4 черных). Согласитесь, что 4$ за метр хорошего провода, не так уж много.

Разводка "земли" выполнена "звездой", в прошлой статье я подробно описывал этот способ. Фон переменного тока слышен только в том случае, если поднести ухо вплотную к акустической системе. Если это не так, нужно повозиться с взаимным расположением радиоэлементов. В моем случае дроссели блока питания находятся в подвале шасси, а силовой и выходные трансформаторы сверху.

Ну вот, вроде и все. В заключении, я хотел бы поблагодарить моего друга А.И. Манакова, detector(dog)surguttel.ru за постоянные консультации и помощь в редактировании этой статьи (все схемы были лично опробованы Анатолием Иосифовичем задолго до меня), а также за присланные им лампы 6Э5П и 6С41С.

Должен сказать Вам также и о том, что особенности восприятия музыки очень индивидуальны, поэтому не стоит зацикливаться на каких-то отдельно взятых схемах или лампах. Не только прямонакальные триоды обеспечивают высококачественное звучание. И пентоды, и триоды косвенного накала при грамотном построении схемы, правильном выборе рабочей точки и режимов, ничуть не хуже. Поэтому учитесь, пробуйте, слушайте, экспериментируйте. Нельзя забывать о теории электровакуумных приборов и построения усилителей на них, чтобы не было пустых "наитий" и "откровений свыше". Только в этом случае Вы сможете создать аппарат, который будет полностью соответствовать Вашим музыкальным вкусам.

Автор: В.В.Пузанов, caravan@online.bryansk.ru, г. Брянск; Публикация: radioradar.net

Смотрите другие статьи раздела Усилители мощности ламповые.

Читайте и пишите полезные комментарии к этой статье.

<< Назад

Последние новости науки и техники, новинки электроники:

Власть является ключевым фактором счастья в отношениях 11.03.2026

Исследования семейных и романтических отношений показывают, что длительное счастье пары зависит не только от привычных факторов, таких как доверие, уважение и преданность, но и от более тонких психологических аспектов. Современные ученые ищут закономерности, которые отличают действительно счастливые пары от остальных, чтобы понять, какие механизмы поддерживают гармонию в отношениях. Группа исследователей из Университета Мартина Лютера в Галле-Виттенберге и Бамбергского университета провела опрос среди 181 пары, которые состояли в совместных отношениях более восьми лет и прожили вместе хотя бы месяц. Участники заполняли анкету, описывая различные аспекты своих отношений, включая распределение обязанностей, эмоциональную поддержку и степень вовлеченности в совместные решения. Анализ данных показал интересный паттерн: пары, где оба партнера ощущали высокий уровень личной власти, оказывались наиболее счастливыми и удовлетворенными. В данном контексте под властью понимается способност ...>>

Защищенная колонка-повербанк Anker Soundcore Boom Go 3i 11.03.2026

Компания Anker представила новую модель линейки Soundcore - колонку Soundcore Boom Go 3i, ориентированную на активное использование на улице. Новинка отличается высокой степенью защиты: корпус соответствует стандарту IP68, что обеспечивает водо- и пыленепроницаемость, а ударопрочный дизайн выдерживает падение с высоты до одного метра. За качество звука отвечает 15-ваттный драйвер, обеспечивающий пик громкости до 92 дБ, а технология BassUp 2.0 усиливает низкие частоты, делая звучание более насыщенным. Колонка обладает автономностью до 24 часов, а LED-индикатор позволяет контролировать уровень заряда батареи. Кроме того, Soundcore Boom Go 3i может выполнять функцию павербанка: согласно внутренним тестам, устройство способно зарядить iPhone 17 с нуля до 40% за один час, что делает его полезным аксессуаром в походах и поездках. Среди функциональных особенностей модели стоит выделить технологию Auracast, которая улучшает подключение и позволяет создавать стереопару из двух колонок ...>>

Раннее воздержание от алкоголя перестраивает мозг и иммунитет 10.03.2026

Алкогольная зависимость - хроническое расстройство с компульсивным употреблением спиртного, которое влияет не только на поведение, но и на функционирование мозга и иммунной системы. Недавние исследования показали, что даже на ранних этапах воздержания организм начинает перестраиваться, открывая новые возможности для терапии зависимости. Ученые сосредоточились на пациентах, находящихся в первые недели абстиненции, и зафиксировали значительные изменения в мозговой активности. С помощью функциональной магнитно-резонансной томографии они выявили перестройку сетей нейронных связей, отвечающих за контроль импульсов и принятие решений. Эти изменения могут быть ключевыми для восстановления самоконтроля и снижения риска рецидива. Одновременно с нейронной перестройкой исследователи наблюдали колебания иммунной системы. В крови повышался уровень цитокинов - сигнальных белков, регулирующих воспалительные процессы. Эти данные свидетельствуют о существовании нейроиммунного взаимодействия, при ...>>

Случайная новость из Архива

Электропровода из пластика 06.05.2012

Исследователи из Института Садрона и Университета Страсбурга создали пластиковые волокна в несколько нанометров, которые отлично проводят ток. Изобретение можно использовать в электронной промышленности, причем, в отличие от углеродных нанотрубок, новые нанопровода самоорганизуются под вспышкой света и просты в производстве. Недорогие и простые в обращении пластиковые нанопровода сочетают в себе преимущества двух основных материалов электронной промышленности: проводят электрический ток, как металлы и органические полимеры. При этом их электрические свойства аналогичны свойствам металлов.

Кроме того, пластиковые нанопровода легкие и гибкие, что открывает возможности для миниатюризации электронных компонент вплоть до нанометрового масштаба.

Для создания нанопроводов ученые использовали химически модифицированные молекулы вещества triarylamine - синтетические молекулы, которые на протяжении десятилетий используются компанией Xerox для процесса ксерокопирования. К своему удивлению ученые обнаружили, что новые молекулы triarylamine на свету самостоятельно формируют волокна в несколько сотен нанометров (1 нм это одна миллиардная метра), создавая так называемые супрамолекулярные структуры, состоящие из нескольких тысяч молекул.

Исследователи тщательно изучили электрические свойства новых нановолокон. Прежде всего, стало ясно, что нановолокна формируются на свету только между двумя электродами. Вторым неожиданным явлением стала чрезвычайно высокая электропроводность пластиковых нанопроводов. Они смогли передать ток чрезвычайно высокой плотности: свыше 2.10^6 ампер на квадратный сантиметр, т.е. практически на уровне медного провода. Кроме того, нанопровода имеют очень низкое контактное сопротивление при соединении с металлами: в 10000 раз ниже, чем у лучших органических полимеров.

В настоящее время ученые собираются интегрировать новые волокна в различные электронные устройства: гибкие экраны, солнечные батареи и т.д.

Другие интересные новости:

▪ Выведен полезный сорт кукурузы для попкорна

▪ Сенсорная мышь Microsoft Multitouch

▪ Социальная сеть Threads

▪ Автобус распознает пешехода

▪ Автоматическое такси

Лента новостей науки и техники, новинок электроники

 

Интересные материалы Бесплатной технической библиотеки:

▪ раздел сайта Справочные материалы. Подборка статей

▪ статья Я еду, еду, не свищу, а как наеду, не спущу. Крылатое выражение

▪ статья Какое изобретение продемонстрировали американские военные в 1881 году, взорвав для этого осла? Подробный ответ

▪ статья Восстановление велосипедной покрышки. Личный транспорт

▪ статья Сторож-Р - прибор непрерывного радиационного контроля. Энциклопедия радиоэлектроники и электротехники

▪ статья Вода не выливается из бутылки. Физический эксперимент

Оставьте свой комментарий к этой статье:

Имя:


E-mail (не обязательно):


Комментарий:




Комментарии к статье:

Владимир
Спасибо за четкое и аргументированное пояснение в вашей статье. Мною была собрана схема на 6н9с и 6п3с по проекту Манакова А.И. Действительно поэкспериментировав с выходным каскадом остановился на лампе 6П6С. Ее звучание оптимально.Но объясните почему не удавалось получить достаточного усиление в триодном режиме. Источником сигнала служил СД плеер. Только включив на входе сигнала емкость 0,5mf удалось получить заявленное качество и усиление.


Главная страница | Библиотека | Статьи | Карта сайта | Отзывы о сайте

www.diagram.com.ua

www.diagram.com.ua
2000-2026