Menu Home

Бесплатная техническая библиотека для любителей и профессионалов Бесплатная техническая библиотека


Гелиостат. Энциклопедия радиоэлектроники и электротехники

Бесплатная техническая библиотека

Энциклопедия радиоэлектроники и электротехники / Альтернативные источники энергии

Комментарии к статье Комментарии к статье

В устройствах, называемых экваториальными следящими системами, угол наклона оси к земле поддерживается постоянным. В связи с этим при смене времен года будет происходить постоянное снижение эффективности фотоэлектрического преобразования. Для получения максимальной эффективности необходимо вводить дополнительную регулировку угла наклона.

Удобство введения регулировки зависит от конкретной установки. Изменять величину полярного угла нецелесообразно, иначе пропадает сам смысл подобного следящего устройства. Поэтому необходимо подстраивать угол, под которым солнечная панель прикрепляется к оси.

Было бы полезно иметь солнечную следящую систему, способную отслеживать положение солнца в двух плоскостях, т. е. двухосевую следящую систему. Следящую систему с двумя степенями свободы часто называют гелиостатом.

Гелиостаты

Термин гелиостат часто используется для обозначения конструкций с солнечными батареями, однако это отчасти неверно. На самом деле гелиостат - это смонтированный на верхней поверхности опоры отражатель (зеркало) с приводом от мотора, который следит за солнцем и отражает его свет постоянно в одно и то же место. Поскольку именно гелиостат следит за солнцем, познакомимся с его работой поближе.

Гелиостат из-за сложности процесса движения, как правило, размещается на вертикальной опоре и приводится в движение азимутальной следящей системой. Азимутальная следящая система отличается от экваториальной по ряду существенных признаков.

Во-первых, опоры почти всех азимутальных систем устанавливаются вертикально (рис. 1). Вертикальная опора имеет множество преимуществ перед наклонной, используемой для полярных следящих систем. Прежде всего в опоре отсутствуют какие-либо напряжения изгиба. Когда же опора наклонена, в месте соприкосновения ее с землей появляется напряжение.

Гелиостат
Рис.1

Величина напряжения прямо пропорциональна весу оборудования, размещенного на опоре, и это всегда вызывает определенные трудности. С другой стороны, прямая колонна передает усилие вертикально вниз. Следовательно, если колонна не находится под боковым напряжением, она имеет облегченную конструкцию. Вспомните стебель одуванчика, который выдерживает вертикально приложенный вес цветка, но легко может сломаться при изгибе.

Конечно, встречаются наклонные опоры азимутальных следящих систем (расположенные под углом, равным широте местоположения установки). Но в этом случае их можно отнести к типу экваториальных следящих систем, если даже управление ими осуществляется в двух различных плоскостях.

Такой тип следящих систем в основном используют астрономы. И хотя телескоп поворачивается вокруг двух осей, постоянно используется лишь полярный привод. Угол места телескопа часто устанавливается лишь один раз.

Азимутальные следящие системы отличаются от экваториальных главным образом  тем, что они одновременно отслеживают объект в двух различных плоскостях. Поэтому для привода требуются два мотора. Один мотор перемещает приемник солнечного излучения в горизонтальной плоскости, другой - в вертикальной. Нет никакого фиксированного положения или ориентации. Без каких- либо ограничений азимутальная следящая система может указывать в любую точку небосвода в любой момент времени.

Очевидно, что для обеспечения подобного диапазона перемещений требуется более сложное устройство, нежели простой часовой механизм . Часто таким сложным движением управляет компьютер. (Имеются в виду часовые механизмы, используемые для наведения телескопов в определенную точку звездного неба).

Конечно, в нашей следящей системе нам не нужен компьютер, однако некоторыми свойствами компьютерной логики мы воспользуемся. С помощью уникальной комбинации обычной тени, отбрасываемой предметами, и электронной логики мы сможем получить необходимые команды управления для слежения за Солнцем.

Принцип работы

Я считаю "мозгом" следящей системы светочувствительную головку вследствие ее особых свойств и формы. Сначала обратимся к механическим аспектам солнечного датчика. На рис. 2 головка показана в разобранном виде, а на рис. 3 - в собранном.

Гелиостат
Рис.2

Гелиостат
Рис.3

Чувствительная головка состоит из непрозрачного основания, в центре которого расположены четыре светочувствительных датчика. В нашем устройстве использованы для этой цели инфракрасные фототранзисторы.

Фототранзисторы разделяются двумя тонкими металлическими полукруглыми перегородками, в которых до середины выпилены пазы, что позволяет обеспечить соединение, как показано на рис. 2. Подобная конструкция предпочтительнее устаревшей картонной. Отметим, что каждый транзистор находится в своей отдельной секции.

Если вы расположите устройство, как показано на рис. 3, то все фототранзисторы, кроме одного (ближайшего к нам), скроются из виду. Эта ситуация эквивалентна наиболее привычному рабочему положению устройства при освещении. Другими словами, один датчик улавливает солнечные лучи, в то время как другие находятся в тени. Воспользуемся этим явлением.

Расположим чувствительную головку так, чтобы ее перегородки были ориентированы в направлениях север - юг и восток - запад, как показано на рис. 4. Каждая секция с фототранзистором помечена буквами А, В, С, D. Теперь рассмотрим различные варианты взаимного положения чувствительной головки и солнца.

Гелиостат
Рис.4

Проделаем что-то вроде упражнения по чтению карты. Когда солнце находится в направлении на север по отношению к чувствительной головке, оно освещает секции А и В. Солнечные лучи, падающие на чувствительную головку с востока, будут детектироваться фототранзисторами В и С. Если солнце находится на северо-востоке, свет будет попадать лишь на фотодатчик В.

Теперь идея понятна. Подобное рассмотрение справедливо для любых направлений падающих лучей. Читателю представляется возможность подробно разобрать все эти случаи.

Логика работы схемы

Информация, поступающая с этих четырех датчиков, используется следящей системой для отслеживания движения солнца по небосклону. Именно здесь используется компьютерная логика Но для нее необходимо подготовить исходные данные.

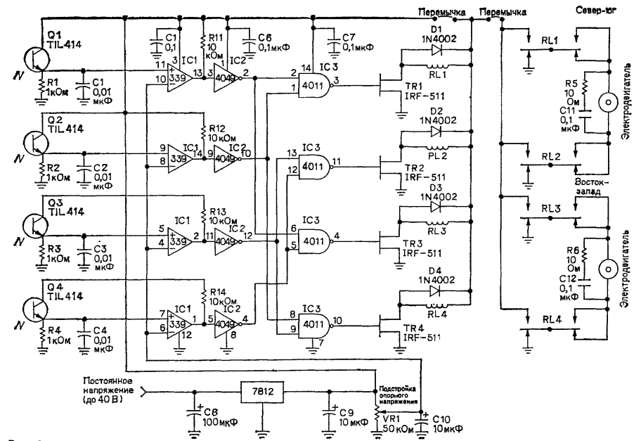
Эту задачу решает схема, представленная на рис. 5. Для упрощения рассуждений сведем ее к блок-схеме.

Гелиостат
Рис.5

Не вдаваясь пока в детали, достаточно сказать, что, когда фототранзистор Q1 не освещен, на выходе микросхемы IC2A имеется напряжение высокого уровня. То же самое справедливо для фототранзисторов Q2, Q3 и Q4: если они не освещены, на соответствующих выходах микросхемы IC2 имеется высокий потенциал. Именно эти четыре выходных сигнала будут использоваться для управления двумя моторами.

Логическая задача управления решается микросхемой IC3. Она состоит из четырех элементов И-НЕ, объединенных в одном корпусе (все четыре элемента работают независимо друг от друга). Если на оба входа элемента И-НЕ подать высокий потенциал, на выходе установится напряжение низкого уровня.

Чтобы понять, каким образом микросхема IC3 преобразует эти беспорядочные данные в команды управления, рассмотрим пример. Предположим сначала, что на всех выходах инверторов IC2 имеется высокий потенциал (что соответствует темному времени суток). Затем допустим, что лучи утреннего солнца попадают в секцию А, освещая фототранзистор Q1. В результате на выходе IC2 устанавливается низкое напряжение.

На выходе IC3 появится напряжение высокого уровня. Вспомним, что на выходе элемента И-НЕ будет присутствовать высокий потенциал, пока на обоих входах отсутствует большое напряжение. Звучит непривычно, но это - отрицательная логика.

Выходным напряжением элемента И-НЕ управляется полевой транзистор МОП-структуры с V-образными канавками, в цепи стока которого включено реле. Реле срабатывает, когда на выходе логического элемента появляется высокое напряжение. Всего в схеме четыре формирователя и четыре реле.

Контакты реле включены таким образом, что реле RL1 и RL2 управляют одним мотором, а реле RL3 и RL4 - другим. Тогда по сигналу с фототранзистора Q1 микросхема IC3A включит реле RL1.

При замыкании контактов реле RL1 на мотор подается напряжение, и азимутная следящая система поворачивается в северном направлении, потому что, если свет падает на Q1, солнце должно быть на севере. Так осуществляется поиск солнца системой.

Однако снижение выходного напряжения IC2A также приводит еще к одному результату. На выходе микросхемы IC3C (вход которой подключен к выходу IC2A) устанавливается высокий потенциал, и срабатывает реле RL3. Логическая схема IC3C вполне справедливо "решила", что солнце находится к западу от секций В, С и D, и начинает поворачивать систему в западном направлении.

В результате одновременно оба мотора перемещают устройство в северо-западном направлении, поскольку именно там находится солнце.

Освещение транзистора Q4 будет соответствовать среднему положению солнца между северным и южным датчиками чувствительной головки. Как только это произойдет, на выходе микросхемы IC2D установится напряжение низкого уровня, а на выходе микросхемы IC3B - напряжение высокого уровня и сработает реле RL2. Оба вывода мотора подключаются к одному и тому же полюсу источника питания, и мотор остановится. В то же время следящая система продолжает поиск солнца в направлении на запад. Направление на солнце находится, когда оба транзистора, Q2 и Q3, освещаются его лучами. В результате срабатывает реле RL3 и мотор ориентировки системы в направлении восток - запад останавливается .

Когда освещены все четыре датчика, то включаются все четыре реле и моторы не работают. Чувствительная головка обнаружила солнце и теперь точно направлена в его сторону. Любое смещение солнца из этого положения вызовет затенение по крайней мере двух датчиков и повторное срабатывание логической схемы.

В рассмотренном выше примере солнце всходило на северо-западе, что, конечно, невозможно. Тем не менее подобное допущение было сделано, чтобы проиллюстрировать широкие возможности следящей системы гелиостата. Совершенно не важно, где взойдет солнце. Следящая система найдет это направление.

Преобразование сигнала

При объяснении принципа действия логической схемы специально не рассматривались важные особенности преобразования сигнала. Проделаем это теперь.

При функционировании схемы имеют место определенные явления. Каждый из четырех фототранзисторов работает независимо от других, поэтому процесс преобразования сигнала происходит четырехкратно. Тем не менее будем считать, что все четыре канала работают идентично, и целесообразнее рассмотреть работу только одного из них.

Сначала свет преобразуется в электронный сигнал. Преобразованием света в электричество занимается фототранзистор. Чем больше света падает на фототранзистор, тем больший ток протекает через него.

В эмиттерной цепи транзистора включен резистор, на котором при протекании тока создается падение напряжения. Падение напряжения на резисторе прямо пропорционально протекающему току, который в свою очередь пропорционален интенсивности света. Следовательно, большая засветка вызывает увеличение напряжения.

С эмиттерного резистора напряжение подается на неинвертирующий вход компаратора напряжения. Опорное напряжение приложено к инвертирующему входу. Когда напряжение, поступающее с эмиттерного резистора, превышает опорное, на выходе компаратора появляется напряжение высокого уровня. Если напряжение на эмиттере ниже опорного, на выходе компаратора появляется напряжение низкого уровня.

Работа схемы определяется величиной опорного напряжения. Как известно, необходимым свойством следящей системы является возможность определения уровня интенсивности солнечного излучения, целесообразного для практического применения. Это можно сделать с помощью опорного напряжения.

Поскольку напряжение на эмиттерном резисторе является функцией интенсивности солнечного света, по величине этого напряжения можно судить о том, что интенсивность излучения достигает практически приемлемого уровня. Этот уровень определяет компаратор: входное напряжение превосходит опорное, достигнут необходимый световой уровень. Таким образом, реле не может сработать, пока напряжение на эмиттере не превзойдет значение, соответствующее минимальному уровню интенсивности солнечного излучения.

Более того, на все компараторы подается опорное напряжение от одного и того же источника, и, следовательно, одна установка напряжения действует на все компараторы. При увеличении порога срабатывания одного канала увеличивается порог срабатывания всех остальных.

В выходном каскаде компаратора стоит транзистор с открытым коллектором, к которому для снятия выходного сигнала необходимо полключить нагрузочное сопротивление. Для согласования с входом элементов И-НЕ и по логике работы выходной сигнал компаратора пропускается через инвертор.

Конструкция чувствительной головки

Если вы сразу воспользуетесь приводимыми рекомендациями, изготовление чувствительной головки не составит труда.

Затеняющие секции изготовляются из тонкого металла, например из листа алюминия. Вырежьте из него круг диаметром около 10 см. Затем разрежьте его на два полукруга одинаковых размеров и формы.

Определите середину прямого края полукруга и восстановите из этой точки перпендикуляр до пересечения с полукругом. Отметьте середину перпендикуляра, она должна находиться на расстоянии 2,5 см от края. Проделайте эти операции с обоими полукругами.

Отложите одну из деталей, чтобы не перепутать. Сделайте надпил в одной из деталей от основания (прямого края) до отметки середины перпендикуляра. В другой такой же детали проделайте подобный надпил, но на этот раз от внешнего (закругленного) края в направлении центра до отметки середины перпендикуляра. Посмотрите, как это сделано на рис. 2.

Соедините детали вместе, как показано на рис. 3. Самое плотное соединение можно получить, если пользоваться ножовкой с толщиной режущей кромки полотна, равной толщине металла. Полотно с мелкими зубчиками дает более тонкий разрез.

Основание головки можно сделать из дерева, пластмассы или металла. Хотя лучше всего использовать металл, его труднее обрабатывать.

В качестве основания берется круглый диск диаметром около 10 см, соответствующим размеру диска, используемого для изготовления затеняющих секций. Расчертите основание на четыре равных сектора, как при разрезании торта.

Ножовкой пропилите по этим линиям небольшие канавки глубиной по крайней мере 0,8 мм или более (как позволяет материал), но не глубже, чем на половину толщины.

По окончании вы должны получить крестообразную решетку с пересечением в центре круглого основания. Вид канавок должен напоминать перекрестие прицела в телескопической винтовке, такое же тонкое и аккуратное.

Просверлите в каждом квадранте по отверстию диаметром 6 мм как можно ближе к перекрестию канавок (рис. 4). Тем не менее между канавками и отверстиями необходимо оставить некоторый зазор.

Теперь все готово, чтобы прикрепить секции к основанию Алюминиевые детали можно склеить эпоксидным клеем. Детали из другого металла можно спаять. Помните, что конструкция не рассчитана на какую-либо нагрузку, и, следовательно, самое важное, чтобы отдельные части головки были прочно соединены друг с другом.

Однако следует помнить, что в результате нагрева конструкции солнечными лучами появятся напряжения. В связи с этим нежелательно использовать материалы с различными коэффициентами теплового расширения и покрывать краской уже готовое собранное изделие.

Вставьте фототранзисторы в соответствующие отверстия и приклейте их. Коллекторные выводы подключаются к общему источнику питания, поэтому их можно соединить вместе. При использовании металлического основания общие выводы можно подсоединить к нему, поскольку основание служит "землей" и экранирует головку от внешних помех.

Наконец, необходимо закрыть устройство от воздействия неблагоприятных погодных условий прозрачным колпаком. Предпочтительнее использовать стекло, поскольку оно долговечнее. Подобный колпак можно найти в отделе сувениров или зоомагазине. Лучше сначала приобрести прозрачный колпак, а затем подогнать под него размер основания и секций. Приклейте защитный колпак к основанию жидким стеклом.

Конструкция печатной платы

Электронная часть схемы выполнена с применением печатного монтажа. Размещение деталей приведено на рис. 6, рисунок печатной платы - на рис. 7 и 8. Заметьте, что печатная плата двухсторонняя.

Гелиостат
Рис.6

Гелиостат Гелиостат
Рис.7; Рис. 8

Из-за наличия реле печатная плата имеет достаточно большие размеры. Используются стандартные реле типа двухполюсного переключателя в прозрачном корпусе. Контакты рассчитаны на ток 10 А при переменном напряжении 125 В.

Тем не менее ограничивающим фактором является не тот постоянно протекающий ток, который выдерживают контакты реле, а ток, который они могут прерывать. Поэтому для увеличения предельных коммутируемых токов две пары контактов включаются последовательно.

Известно, что при размыкании контактов возникает электрическая дуга. Она вызвана э. д. с. самоиндукции, возникающей при разрыве цепи питания электромотора. В цепи переменного тока дуга быстро пропадает при реверсировании направления электрического поля. Однако в цепи постоянного тока дуга может поддерживать себя достаточно долгое время. Предотвратить образование дуги можно увеличением расстояния между контактами и скорости их разъединения.

При последовательном соединении контактов реле суммарное расстояние между разомкнутыми контактами удваивается и увеличивается скорость их разъединения. Следовательно, реле может коммутировать нагрузку, превышающую паспортное значение.

Реле обычно поставляется вместе с соединительным разъемом, что очень полезно для согласования с моторами следящей системы, поскольку реле выпускаются на различные стандартные напряжения питания в диапазоне от 6 В постоянного или переменного тока до 120 В.

Я советую не припаивать реле непосредственно к плате, а соединять через разъемы, тогда можно подобрать реле с любым напряжением питания.

Для удобства шина питания реле изолирована от плюсового провода питания. Для подключения реле к "плюсу" источника питания просто припаяйте перемычку, как отмечено на схеме.

Если используются реле с напряжением питания более 60 В постоянного тока, необходимо подобрать полевые транзисторы, выдерживающие большие напряжения (они выпускаются на напряжение свыше 400 В). Не забудьте также заменить и диоды D1 - D4 на диоды, рассчитанные на большее напряжение, и никогда не используйте диоды с реле, питающимися от переменного тока.

Другая часть устройства, требующая особого внимания, - это эмиттерные резисторы R1, R2, R3 и R4. Маловероятно, что вы сможете найти четыре фототранзистора с настолько близкими характеристиками, что напряжения их эмиттеров совпадут при одинаковой освещенности. Для компенсации разброса параметров необходимо подобрать значения эмиттерных резисторов.

Номинал в 1 кОм - это лишь ориентировочное значение резисторов при наладке, и его необходимо подбирать более точно. Имейте в виду, что величина сопротивления может зависеть от температуры.

Проще всего подобрать величину сопротивления, заменив постоянный резистор переменным. Начните с величины сопротивления 1 кОм. При освещении чувствительной головки светом с различными уровнями интенсивности можно получать определенную таблицу значений напряжения.

Не пытайтесь заменить солнечное освещение светом лампы накаливания. Фототранзисторы чувствительны к инфракрасному излучению и по-разному реагируют на эти источники света.

Если при измерениях обнаружится, что один фототранзистор реагирует слишком быстро на изменение освещенности, уменьшите величину резистора. Однако при этом необходимо снизить сопротивление всех резисторов, чтобы сохранить нормальную работоспособность схемы. В конечном счете вы найдете значения, при которых компараторы по сигналам, поступающим от соответствующих фототранзисторов, будут срабатывать при одинаковом уровне света.

Гелиостат
Рис.9 (нажмите для увеличения)

Замерьте полученное значение сопротивления переменного резистора и замените его постоянным того же номинала.

Полезные рекомендации

Регулировкой изменяют уровень срабатывания. Во многих случаях нет необходимости устанавливать этот порог слишком низким, иначе система слежения будет бесполезно расходовать энергию. Имея определенные элементы, вы, возможно, захотите подрегулировать уровень срабатывания схемы.

Хотя данная следящая система обладает самым широким углом обзора среди всех самоделок, описанных в этой книге, все же она может с наступлением ночи остановиться в неудобном положении. В этом случае возможна потеря нескольких утренних часов, пока система не начнет реагировать на возросший уровень освещенности.

Если это вам не нравится, сделайте так, чтобы следящая система возвращалась в нейтральное положение после того, как все реле обесточатся. Эту задачу может решить простая логическая схема. Лучшее начальное положение - среднее, указывающее на полуденное небо.

Автор: Байерс Т.

Смотрите другие статьи раздела Альтернативные источники энергии.

Читайте и пишите полезные комментарии к этой статье.

<< Назад

Последние новости науки и техники, новинки электроники:

Мороженое не такое вредное, как принято считать 29.04.2026

В питании часто встречаются продукты, которые одновременно вызывают удовольствие и сомнения с точки зрения здоровья. К таким относится и мороженое: оно воспринимается как типичный десерт с высоким содержанием сахара и жиров, однако современные научные данные постепенно усложняют это привычное представление. Долгое время считалось, что мороженое не может быть частью рационального питания, однако исследования последних лет показывают более неоднозначную картину. Ученые подчеркивают, что влияние этого продукта на организм зависит не только от его сладости или калорийности, но и от состава, качества ингредиентов и общего образа жизни человека. Одни из наиболее масштабных данных были получены в рамках долгосрочных наблюдений в США, включавших проекты Nurses Health Study, Nurses Health Study II и Health Professionals Follow-Up Study. В этих исследованиях на протяжении 20-40 лет наблюдали примерно 190 тысяч взрослых участников, регулярно собирая данные об их питании, физической активнос ...>>

Полет в самолете без пауз в бизнесе 29.04.2026

Авиаперелеты перестают быть просто временем в пути и превращаются в продолжение рабочего дня. Особенно это касается деловых пассажиров, которым важно сохранять продуктивность даже на высоте десяти километров. В ответ на этот запрос авиационная индустрия начинает предлагать решения, которые стирают границу между офисом и салоном самолета. Компания Boeing представила концепцию, которая радикально меняет представление о комфорте в полете. Речь идет о персональных рабочих капсулах, полностью изолированных от шума салона и спроектированных с учетом эргономики длительной работы. Идея этих модулей заключается в создании индивидуального пространства, где пассажир может сосредоточиться на задачах без отвлекающих факторов. Концепт предусматривает два формата использования: работу в сидячем положении и альтернативную конфигурацию, позволяющую работать стоя, что делает пространство более гибким и адаптируемым под разные сценарии. Особое внимание в проекте уделяется акустическому комфорту ...>>

Неконтролируемый смех и эффект откока 28.04.2026

Смех обычно воспринимается как простая и приятная реакция на шутку или забавную ситуацию, однако с точки зрения нейробиологии он представляет собой сложный процесс, в котором участвуют эмоции, социальное восприятие и системы вознаграждения мозга. Именно поэтому в некоторых ситуациях человеку бывает трудно удержаться от смеха, даже если он кажется неуместным. К такому выводу пришли исследователи из University of Gottingen, которые изучали механизмы возникновения и подавления смеха. В их работе было показано, что смех далеко не всегда является полностью сознательным действием и нередко запускается автоматическими процессами в нервной системе. Ученые выделяют два основных типа смеха, различающихся по своему происхождению. Первый - непроизвольный, "беспомощный" смех, возникающий спонтанно и практически не поддающийся контролю. Второй - социальный или вежливый смех, который человек использует осознанно для поддержания общения или выражения реакции в обществе. Нейробиологически эти ...>>

Случайная новость из Архива

Гранаты вертолетам не страшны 10.05.2012

Компания RAFAEL представила оригинальную систему активной защиты вертолетов от различных управляемых и неуправляемых снарядов, вроде выстрелов ручных противотанковых гранатометов.

Специалисты RAFAEL уже создали аналогичную систему активной защиты танков под названием Trophy. Она успешно действует в израильской армии и уже неоднократно спасала танки Merkava от поражения управляемыми противотанковыми ракетами.

В настоящее время вертолеты достаточно надежно защищены от ракет ПЗРК с инфракрасной головкой самонаведения (ИК ГСН): быстродействующие системы на основе мощных инфракрасных лазеров эффективно ослепляют ИК ГСН и уводят ракеты в сторону. Однако в условиях конфликтов низкой интенсивности вертолеты часто подвергаются обстрелам из гранатометов и противотанковых ракетных комплексов. Несмотря на то, что это оружие изначально не предназначено для борьбы с воздушными целями, вертолеты являются для него отличной мишенью, особенно в режиме висения и во время взлета/посадки. При этом в отличие от ракет ПЗРК, выстрелы РПГ неуправляемые и "обмануть" их с помощью помех невозможно.

Новая система активной защиты RAFAEL перехватывает летящую гранату или ракеты с помощью выстреливаемого противоснаряда.

В ходе испытания, проведенного в сентябре 2011 года, новая система, названная Fliker, успешно перехватила гранату РПГ на безопасном расстоянии. Как и планировалось разработчиками, противоснаряд сбил гранату без подрыва ее боевой части, что снижает риск побочного ущерба и поражения защищаемого объекта.

Fliker является последним эшелоном обороны вертолета в дополнение к существующим системам предупреждения о пусках и лазерным устройствам противодействия ИК ГСН. В случае, если ракета или граната все же прорвется к вертолету, сработает Fliker и угроза будет нейтрализована.

Пусковая установка, разработанная компанией Manor, состоит из высокоскоростных электроприводов и пиротехнических зарядов, способных с высокой точностью направить противоснаряд в сторону угрозы. Боевая часть противоснаряда активируется новейшим оптическим взрывателем разработки RAFAEL.

Другие интересные новости:

▪ Экологически чистая самоходка Centauro-II

▪ Моторный вагон электропоезда Alstom Multilevel III

▪ Объемный глаз микроскопа

▪ Оптимизм не заложен с рождения

▪ У аутистов полушария мозга работают симметрично

Лента новостей науки и техники, новинок электроники

 

Интересные материалы Бесплатной технической библиотеки:

▪ раздел сайта Телевидение. Подборка статей

▪ статья Педагогика. Шпаргалка

▪ статья Влияет ли окраска овощей на здоровье? Подробный ответ

▪ статья Мальдивские острова. Чудо природы

▪ статья Способ реанимации ЛДС. Энциклопедия радиоэлектроники и электротехники

▪ статья Защита трансформатора от повышенного напряжения сети. Энциклопедия радиоэлектроники и электротехники

[an error occurred while processing this directive] Оставьте свой комментарий к этой статье:

Имя:


E-mail (не обязательно):


Комментарий:




Комментарии к статье:

Адилет
Есть ли способ автоматизации направления солнечных лучей именно на башню?


Главная страница | Библиотека | Статьи | Карта сайта | Отзывы о сайте

www.diagram.com.ua

www.diagram.com.ua
2000-2026